全部版块 我的主页
论坛 提问 悬赏 求职 新闻 读书 功能一区 经管文库(原现金交易版)
288 0
2024-10-09

[color=rgba(0, 0, 0, 0.9)] 1.png

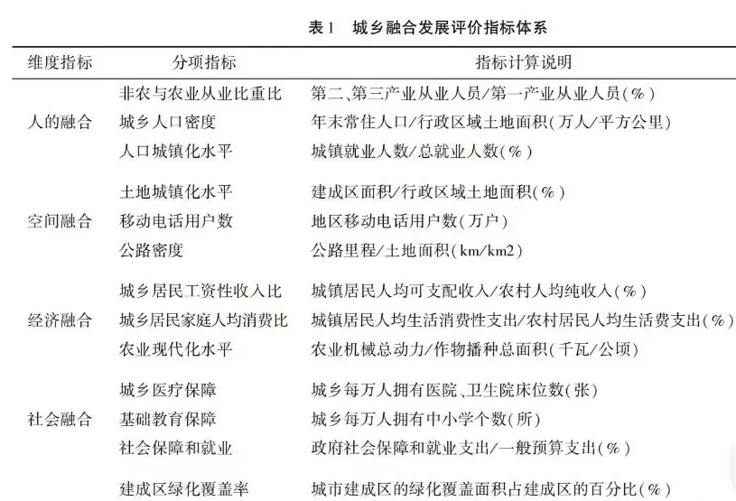
资源名称:城乡融合水平(省级)2011-2022年
数据来源:中国统计年鉴数据格式:excel是原始数据,dta格式是线性插值后的数据指标体系构建:从经济融合、社会融合、空间融合、生态融合四大角度构建,具体如下:
(1)经济融合:经济发展水平:人均GDP城乡居民收入差距:城镇居民人均可支配收入/农村居民人均可支配收入城乡居民支出差距:城镇居民人均消费支出/农村居民人均消费支出二元对比系数:(第一产业生产总值/第一产业就业人数)/(第二、三产业生产总值/第二、三产业就业人数)(2)社会融合:城乡养老保险覆盖率(%):城乡居民养老保险参保人数/常住人口数失业保险覆盖率(%):参加失业保险人数/常住人口数城乡人均医疗保健对比系数(%):城镇居民人均医疗保健支出/农村居民医疗保健支出城镇登记失业率:直接数据城乡教育投入:教育支出/财政支出(3)空间融合:私人汽车拥有量(万辆):直接数据城镇化率:城镇人口数/总人口数城乡交通通信(%):城镇居民与农村居民人均交通通信支出的比值(4)生态融合:生活垃圾无害化处理率:直接数据森林覆盖率:直接数据公共厕所普及:每万人拥有公共厕所

[color=rgba(0, 0, 0, 0.9)] 2.png 3.png 4.png


[color=rgba(0, 0, 0, 0.9)]


二维码

扫码加我 拉你入群

请注明:姓名-公司-职位

以便审核进群资格,未注明则拒绝

栏目导航
热门文章
推荐文章

说点什么

分享

扫码加好友,拉您进群
各岗位、行业、专业交流群