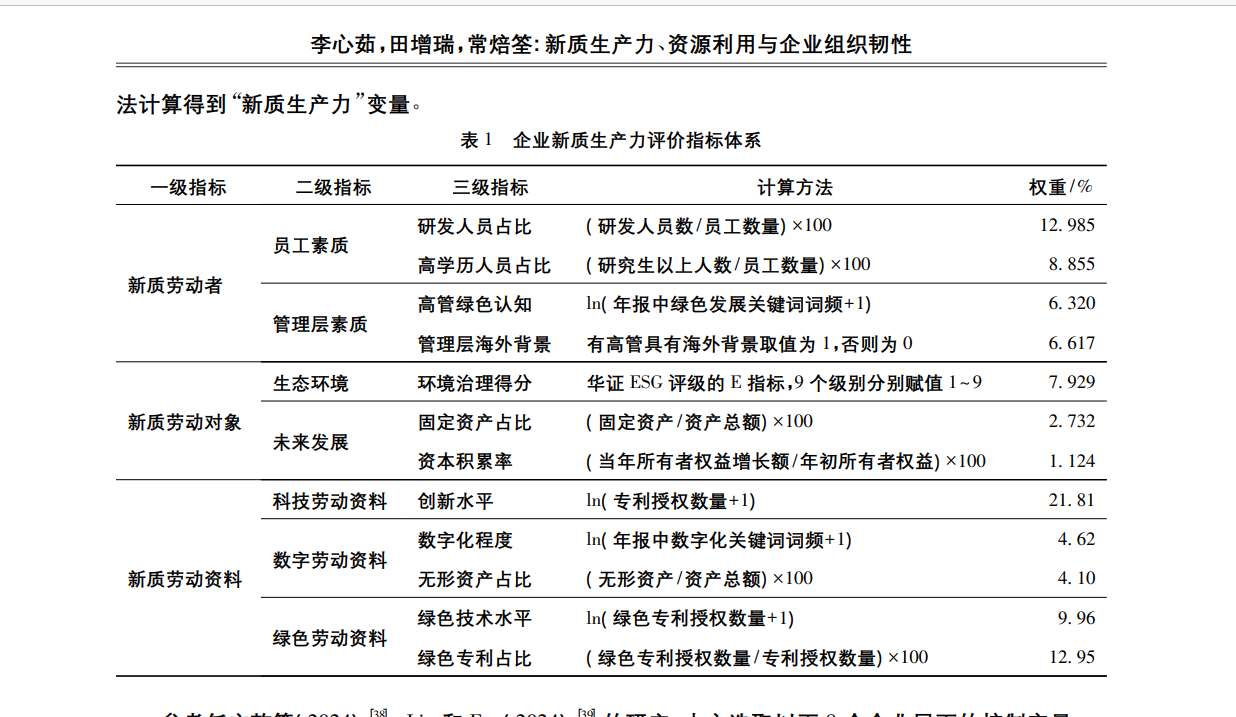
测算方式:参考《西部论坛》李心茹(2024)老师的做法,基于数据可获得性对其评价指标进行综合和调整,构建如表 1 所示的企业新质生产力评价指标体系,然后采用熵值法进行测算计算得到“新质生产力”变量,具体指标如下图所示
资料范围:4万多个样本,近5000家企业,包括原始数据、计算代码和最终计算结果
参考文献:
李心茹,田增瑞,常焙筌.新质生产力、资源利用与企业组织韧性[J].西部论坛,2024,34(04):35-49.(期刊等级为北大核心,CSSCI扩展版)

c2dc933b984aff9e77eeeac407e30b18.png (38.59 KB)

5d3f2da1609eee3f5a78d80cf5793857.png (189.8 KB)
