全部版块 我的主页
论坛 数据科学与人工智能 数据分析与数据科学 MATLAB等数学软件专版
3703 8
2011-12-24
哪位高手帮忙一下,用matlab或r模拟一下t分布
二维码

扫码加我 拉你入群

请注明:姓名-公司-职位

以便审核进群资格,未注明则拒绝

全部回复
2011-12-24 10:59:35
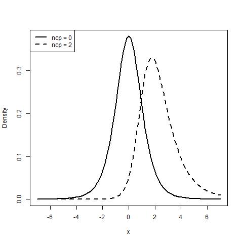
用R
rt(n, df, ncp)

比如
x <- rt(1000, 12, 0.5)
二维码

扫码加我 拉你入群

请注明:姓名-公司-职位

以便审核进群资格,未注明则拒绝

2011-12-26 21:42:41
qoiqpwqr 发表于 2011-12-24 10:59
用R
rt(n, df, ncp)
你好版主,我的意思是模拟一下t分布表
二维码

扫码加我 拉你入群

请注明:姓名-公司-职位

以便审核进群资格,未注明则拒绝

2011-12-26 21:42:47
qoiqpwqr 发表于 2011-12-24 10:59
用R
rt(n, df, ncp)
你好,我的意思是模拟一下t分布表
二维码

扫码加我 拉你入群

请注明:姓名-公司-职位

以便审核进群资格,未注明则拒绝

2011-12-26 22:12:31
qoiqpwqr 发表于 2011-12-24 10:59
用R
rt(n, df, ncp)
我想请问一下这个ncp是什么意思啊,帮助文件看不懂啊
二维码

扫码加我 拉你入群

请注明:姓名-公司-职位

以便审核进群资格,未注明则拒绝

2011-12-26 22:32:12
亥戊酉申未 发表于 2011-12-26 22:12
我想请问一下这个ncp是什么意思啊,帮助文件看不懂啊
非中心性参数
二维码

扫码加我 拉你入群

请注明:姓名-公司-职位

以便审核进群资格,未注明则拒绝

点击查看更多内容…
相关推荐
栏目导航
热门文章
推荐文章

说点什么

分享

扫码加好友,拉您进群
各岗位、行业、专业交流群