全部版块 我的主页
论坛 提问 悬赏 求职 新闻 读书 功能一区 经管文库(原现金交易版)
327 0
2025-01-11
1、数据源名称:上市公司的新质生产力水平等21个指标
2、时间范围:2015-2023年
3、数据来源:自主整理
4、参考文献:

  宋佳,张金昌,潘艺.ESG发展对企业新质生产力影响的研究——来自中国A股上市企业的经验证据[J/OL].当代经济管理,1-13[2024-03-21].

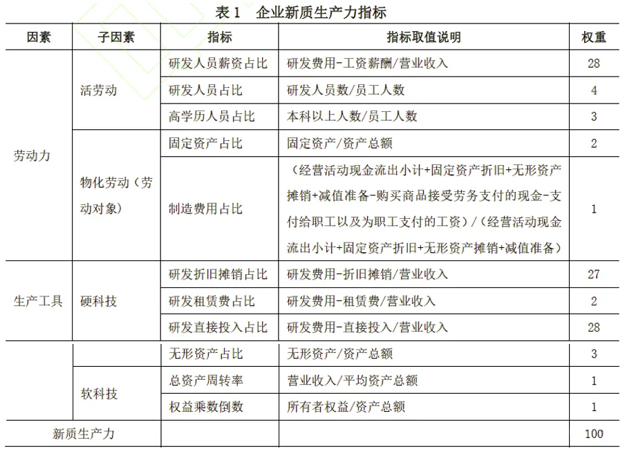
5、主要指标:

股票代码

股票简称

年份

省份

城市

区县

省份代码

城市代码

区县代码

研发人员薪资占比

研发人员占比

高学历人员占比

固定资产占比

制造费用占比

研发折旧摊销占比

研发租赁费占比

研发直接投入占比

无形资产占比

总资产周转率

权益乘数倒数

企业新质生产力水平



6、部分数据截图:
附件列表
1736592090725.jpg

原图尺寸 411.46 KB

1736592090725.jpg

1736592100184.jpg

原图尺寸 341.03 KB

1736592100184.jpg

二维码

扫码加我 拉你入群

请注明:姓名-公司-职位

以便审核进群资格,未注明则拒绝

相关推荐
栏目导航
热门文章
推荐文章

说点什么

分享

扫码加好友,拉您进群
各岗位、行业、专业交流群