全部版块 我的主页
论坛 提问 悬赏 求职 新闻 读书 功能一区 经管文库(原现金交易版)
316 1
2025-01-16
数据介绍:
  • 年份:2000-2023
  • 围:A股上市公司
  • 三个版本:企业数字创新(未缩尾未剔除)、企业数字创新(未缩尾未剔除)、企业数字创新(已缩尾已剔除金融STPT)
  • 注:提供了剔除所需数据和剔除代码,若无需做该项剔除处理,自行删除相关代码重新运行即可
  • 行业参照证监会2012年行业分类标准,制造业用二级行业分类,其他用一级分类来计算并对连续型变量进行了1%和99%分位数的缩尾处理
  • 文件格式:Dta格式(使用Stata打开)、Xlsx格式(使用Excel打开)
  • 代码格式:do文件(Stata 14/15/16/17/18)


文件.png



计算说明:
            
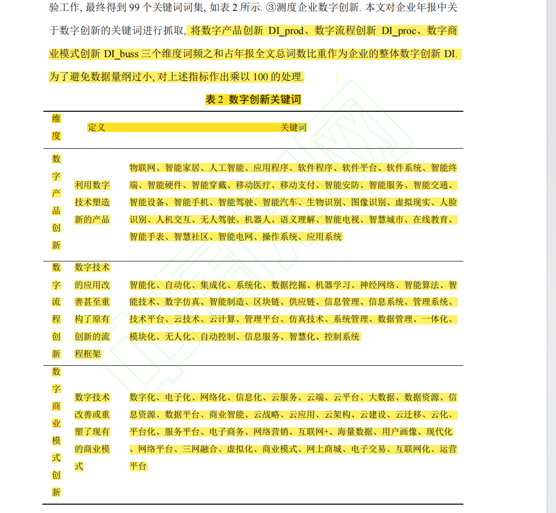
【测度企业数字创新】本文对企业年报中关于数字创新的关键词进行抓取,将数字产品创新、数字流程创新、数字商业模式创新,三个维度词频之和占年报全文总词数比重作为企业的整体数字创新,为了避免数据量纲过小,对该指标作出乘以100的处理。

【数字产品创新关键词】物联网、智能家居、人工智能、应用程序、软件程序、软件平台、软件系统、智能终端、智能硬件、智能穿戴、移动医疗、移动支付、智能安防、智能服务、智能交通、智能设备、智能手机、智能驾驶、智能汽车、生物识别、图像识别、虚拟现实、人脸识别、人机交互、无人驾驶、机器人、语义理解、智能电视、智慧城市、在线教育、智能手表、智慧社区、智能电网、操作系统、应用系统。

【数字流程创新关键词】智能化、自动化、集成化、系统化、数据挖掘、机器学习、神经网络、智能算法、智能技术、数字仿真、智能制造、区块链、供应链、信息管理、信息系统、管理系统、技术平台、云技术、云计算、管理平台、仿真技术、系统管理、数据管理、一体化、模块化、无人化、自动控制、信息服务智慧化、控制系统。

【数字商业模式创新关键词】数字化、电子化、网络化、信息化、云服务、云端、云平台、大数据、数据资源、信息资源、数据平台、商业智能云战略、云应用、云架构、云建设、云迁移、云化、平台化、服务平台、电子商务、网络营销、互联网+、海量数据、用户画像、现代化、网络平台、三网融合、虚拟化、商业模式、网上商城、电子交易、互联网化、运营平台。


企业数字创新=企业数字创新一(数字产品创新词频+数字流程创新词频+数字商业模式创新词频)*100/年报总词数

处理说明:原始数据为使用Python对上市公司年报进行文本分析后获得(jieba分词,停用词表使用哈工大停用词表),后续使用Stata进行整理,最终形成面板数据




参考文献:

  • 郑攀攀,庄子银.知识产权司法保护专门化与企业数字创新[J/OL].系统工程理论与实践,1-32[2024-06-06].


参考.png




代码:

代码.png




数据量:

数据量.png




描述性统计:

描述性统计.png



结果数据

结果数据.png



二维码

扫码加我 拉你入群

请注明:姓名-公司-职位

以便审核进群资格,未注明则拒绝

全部回复
2025-1-19 17:33:49
感谢分享
二维码

扫码加我 拉你入群

请注明:姓名-公司-职位

以便审核进群资格,未注明则拒绝

相关推荐
栏目导航
热门文章
推荐文章

说点什么

分享

扫码加好友,拉您进群
各岗位、行业、专业交流群