zharg 发表于 2012-3-14 08:59 
客气了。模型是在AMOS中画的,不难;指标偏大不好吗?拟合好的模型,卡方自由度之比应大于200,RMSEA应大于 ...
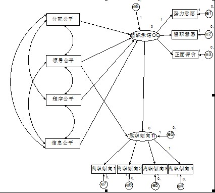
谢谢你的答复.我的模型现在分析的结果如下:
Model Fit Summary
CMINModel
NPARCMINDFPCMIN/DF
Default model
7633525.804452.00074.172
Saturated model
528.0000
Independence model
3264932.408496.000130.912
RMR, GFIModel
RMRGFIAGFIPGFI
Default model
.218.666.610.570
Saturated model
.0001.000
Independence model
.250.327.284.307
Baseline ComparisonsModel
NFI
Delta1
RFI
rho1
IFI
Delta2
TLI
rho2
CFI
Default model
.484.433.487.437.487
Saturated model
1.0001.0001.000
Independence model
.000.000.000.000.000
Parsimony-Adjusted MeasuresModel
PRATIOPNFIPCFI
Default model
.911.441.444
Saturated model
.000.000.000
Independence model
1.000.000.000
NCPModel
NCPLO 90HI 90
Default model
33073.80432476.64833677.265
Saturated model
.000.000.000
Independence model
64436.40863602.88165276.225
FMINModel
FMINF0LO 90HI 90
Default model
8.8378.7178.5608.876
Saturated model
.000.000.000.000
Independence model
17.11416.98416.76417.205
RMSEAModel
RMSEALO 90HI 90PCLOSE
Default model
.139.138.140.000
Independence model
.185.184.186.000
AICModel
AICBCCBICCAIC
Default model
33677.80433679.13834152.15434228.154
Saturated model
1056.0001065.2664351.4804879.480
Independence model
64996.40864996.96965196.13465228.134
ECVIModel
ECVILO 90HI 90MECVI
Default model
8.8778.7199.0368.877
Saturated model
.278.278.278.281
Independence model
17.13116.91217.35317.132
HOELTERModel
HOELTER
.05
HOELTER
.01
Default model
5760
Independence model
3334
Execution time summaryMinimization: | .235 |
Miscellaneous: | 3.843 |
Bootstrap: | .000 |
Total: | 4.078 |
麻烦您帮我分析一下,问题出在哪里了?