全部版块 我的主页
论坛 提问 悬赏 求职 新闻 读书 功能一区 经管文库(原现金交易版)
682 0
2025-06-03
【中国城市政商关系健康指数】2017-2023年中国城市政商关系评价报告

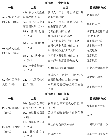
政商关系是营商环境的核心因素。为了推进营商环境的评价和改善,中国人民大学聂辉华课题组第六次发布《中国城市政商关系评价报告》。本报告构建的政商关系健康指数包括两个方面:亲近指数和清白指数。报告涵盖292个地级以上城市,包括直辖市、副省级市、省会城市和地级市。


数据时间区间:2017-2022年

报告时间区间:2017-2023年


本数据无任何插值,均为报告数值,市面上有些数据对2020年采用线性插值法进行了补充,实则为错误做法,原始数据没有年份丢失,额外插值2020年数据,导致数据失真。具体发布时间、评价报告、数据年份关系如下:

报告发布时间

报告名称

对应数据时间

2018年10月

中国城市政商关系排行榜2017

2017

2019年10月

中国城市政商关系排行榜2018

2018

2020年12月

中国城市政商关系排行榜2020

2019

2022年7月

中国城市政商关系评价报告2021

2020

2023年9月

中国城市政商关系评价报告2022

2021

2024年10月

中国城市政商关系评价报告2023

2022



指数构造:

指数构建.png 政商关系健康指数.png


附件列表
二维码

扫码加我 拉你入群

请注明:姓名-公司-职位

以便审核进群资格,未注明则拒绝

相关推荐
栏目导航
热门文章
推荐文章

说点什么

分享

扫码加好友,拉您进群
各岗位、行业、专业交流群