经管之家App
让优质教育人人可得
立即打开
全部版块
我的主页
›
论坛
›
提问 悬赏 求职 新闻 读书 功能一区
›
经管文库(原现金交易版)
近期A股资本市场动态及公司再融资分析 48页
楼主
投行先锋789
102
0
收藏
2025-09-23
近期A股资本市场动态及公司再融资分析 48页
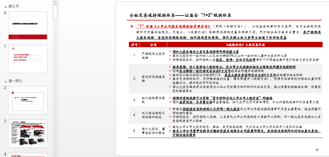
要求离婚、法人或非法人组织终止、分立等方式减持后相关方持续共同遵守减持限制
明确各方解除一致行动关系后在6个月内继续共同遵守减持限制
要求协议转让后受让方锁定6个月,丧失大股东身份的出让方在6个月内继续遵守相关限制
要求司法强制执行、质押融券违约处置、赠与等遵守《减持办法》,明确司法强制执行被动处置的预披露时点,提升规则的可执行性
禁止大股东融券卖出或者参与以本公司股票为标的物的衍生品交易,禁止限售股转融通出借、限售股股东融券卖出
附件列表
近期A股资本市场动态及公司再融资分析 48页.pptx
大小:605.78 KB
只需: RMB 35 元
马上下载
扫码加我 拉你入群
请注明:姓名-公司-职位
以便审核进群资格,未注明则拒绝
相关推荐
上市公司股权再融资市场概况及工具分析
近期A股资本市场动态及公司再融资分析 48页
栏目导航
经管文库(原现金交易版)
麦田创投
休闲灌水
宏观经济学
经管高考
数据分析与数据挖掘
热门文章
Stata 最新外部指令(含Meta-Analysis及DAS ...
项目介绍 MATLAB实现基于循环神经网络(RNN ...
项目介绍 MATLAB实现基于物理约束神经网络( ...
“木语者”袁宣华:芜湖是我的根!”
Stata MP 17-19.0 永久4核授权码 (19.5版不 ...
电力巡检无人机行业深度报告:智能电网时代 ...
整体微分几何初步 沈一兵
【指南经验资料共享】国家社科基金、教育部 ...
南京2025年度房地产市场分析报告
高教现代数学基础 08 泛函分析第二教程 夏道 ...
推荐文章
上市公司股权再融资市场概况及工具分析
【必看】【本版版规,欢迎发悬赏贴求助】
26年寒假天津站|Gemini论文写作&数据分析 ...
2026JG学术冬训营:从Stata初高到Python机器 ...
关于如何利用文献的若干建议
说点什么
分享
微信
QQ空间
QQ
微博
扫码加好友,拉您进群
各岗位、行业、专业交流群