
亚马逊针对儿童玩具产品实施了新的“直接验证”规定,这要求卖家必须通过其认可的第三方检测机构(TIC)进行年度合规验证。此项新规强制适用于在以下站点销售儿童玩具的卖家:

亚马逊已从9月起开始通知受影响的卖家,未按时完成验证可能导致产品下架,影响正常销售。如果您销售儿童玩具产品,请按照下面指导采取行动:
立即检测:请密切关注【账户状况 → 政策合规性 → 食品和商品安全问题】,查看是否已收到亚马逊提醒。
必须完成:请在截止日期前完成下面操作
(1)确定TIC服务提供商,提交TRF(重要,请务必确保TRF ID成功创建)
(2)向TIC服务提供商支付费用
(3)向TIC服务提供商提供以下任意一种材料:
✅ A) 将产品样品寄送至TIC实验室
✅ B) 提交您已有的外部检测报告或合规文件

提前准备:即使您目前没有收到通知,请耐心等待并保持关注。同时建议您提前主动联系亚马逊认可的TIC服务提供商,咨询相关流程并提前准备样品,以保障合规进度不受影响。

在正式了解“直接验证”的合规步骤之前,我们先来看下它与传统验证方式有哪些不同?我们可以通过下面表格来了解其差异点:

合规步骤:
1:前往【绩效】>【账户状况】>【政策合规性】,点击【食品和商品安全问题】。

2:找到待采取行动ASIN,点击右侧【提交】:右侧组件将显示验证您的商品或申诉两个选项。
3:选择【验证您的商品】

4:点击【从多个提供商获取报价的说明】,或者选择列出的提供商,然后点击【继续】。

5:确认主要联系信息后点击【确认并继续】提交TRF, 完成可在页面查看TRF ID


针对儿童玩具产品,除了以上合规流程有更新,近期各国相关政策也发生了变化,小编已将关键信息提取出来,帮助你快速掌握最新要求:

儿童玩具是指供儿童在学习或玩耍时使用的商品。(适用年龄请查看下表)


商品详情页面
商品详情页面必须满足以下所有条件:
商品属性
型号、部件编号或商品编号
制造商或品牌名称
强制性警告声明(加拿大站不需要该项)
制造商建议最小使用年龄(以月为单位)或制造商最小年龄(以月为单位)

图片

合规信息
您需要每年与第三方检测、检验和认证服务提供商合作。他们可以检测您的商品或验证您现有的检测文件。
 
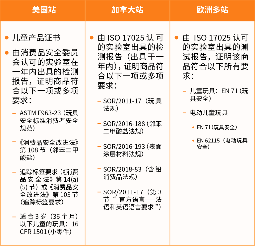
如果您选择让检测、检验和认证服务提供商通过文件验证来验证您现有的检测文件,那么检测文件必须符合以下要求:
 
文件



请在截止日期前完成下面操作:
确定TIC服务提供商,提交TRF(重要,请务必确保TRF ID成功创建)

(1)向TIC服务提供商支付费用
(2)向TIC服务提供商提供以下任意一种材料:A)将产品样品寄送至TIC实验室,或B) 提交您已有的外部检测报告或合规文件。

是否下架的关键,取决于您的测试状态与结果,请参考下图:


