【摘要】
通过融合真实世界资产(RDA)与参数化保险机制,结合智能合约和预言机技术,构建一个面向气候风险与供应链中断的自动化、透明且高效的风险管理新范式。该模式实现事件触发即自动赔付,重塑传统保险流程。
当前,传统保险行业正经历深刻的技术变革。长期以来,其理赔依赖大量人工操作,导致周期长、成本高,并因信息不对称和主观判断频繁引发争议。尤其在气候变化加剧、全球供应链愈加复杂的背景下,这些弊端被显著放大。农业生产者或跨国企业在遭遇自然灾害或物流中断后,往往需等待数月才能获得赔偿,严重影响恢复能力与经济韧性。
技术进步为此提供了突破路径。区块链、物联网(IoT)、智能合约以及真实世界资产代币化(RDA)等技术的协同应用,催生了一种新型保险形态。它不再聚焦“损失多少”,而是关注“是否发生预设事件”。这正是参数化保险与RDA融合的核心理念——将理赔从人为评估转变为基于客观数据的自动执行,极大提升效率与透明度。
传统保险遵循“损失补偿”原则,要求在事故发生后核实实际损失金额,这一过程涉及多个环节,存在以下难以回避的问题:
流程繁琐,响应滞后
从报案、现场勘查、资料收集到定损审核及最终赔付,整个链条复杂冗长。面对大规模灾害如洪涝或供应链断裂,理赔时间常以月计,无法满足紧急资金需求。
运营成本居高不下
保险公司必须配备庞大的理赔团队,涵盖查勘、核损、法务等多个岗位。每一次理赔都伴随高昂的人力、差旅与时间投入,这些开销最终转嫁至投保人。
信息不对等与道德风险并存
理赔依赖投保方提供的材料和查勘员的现场判断,易产生信息偏差。骗保行为难以杜绝,同时定损标准的主观性也常引发纠纷。
覆盖范围有限
由于核保与理赔成本过高,许多小额、高频或偏远地区风险难以纳入保障范畴,制约了普惠型保险的发展。
新兴技术的集成应用为解决上述痛点提供了全新可能。它们并非孤立运作,而是形成一套协同系统,共同支撑新一代风险管理架构。
区块链(Blockchain)
凭借去中心化、不可篡改与公开可查的特性,区块链为保险交易提供可信底层环境。所有保单条款、触发数据与赔付记录均可上链存证,确保全程可追溯且防篡改。
智能合约(Smart Contract)
部署于区块链的自执行代码,能将保险协议中的条件(如触发阈值、赔付金额)转化为程序逻辑。一旦条件达成,系统自动执行赔付,无需中介干预。
物联网(IoT)
遍布现实世界的传感器——如气象站、GPS追踪器、土壤湿度仪等——持续采集环境与资产状态数据。这些实时、客观的数据成为参数化保险的关键输入源。
真实世界资产代币化(RDA/RWA)
该技术将物理资产或其权益(如农田收成权、货物所有权)映射为链上数字代币,实现资产确权、流转与赔付接收的数字化、精准化与高效化。
这一系列技术整合的核心目标在于:将理赔由“人工审批”转变为“代码自动执行”,推动保险流程向自动化、透明化与去信任化演进。
RDA与参数化保险的结合不是简单的功能叠加,而是一种深层次的架构重构,全面重塑保险产品的设计、执行与清算流程。
参数化保险(又称指数保险)的本质在于:赔付与特定客观指标挂钩,而非实际经济损失。
其机制清晰明确:投保双方事先约定一个或多个可量化的外部参数及其触发阈值。当权威数据源确认该参数达到或超过设定值时,合同立即触发赔付。
例如,一份台风险保单可设定为:“若A市气象局报告最大风速超过120公里/小时”,则无论房屋损坏程度如何,均按预定金额赔付。
该模式具备三大核心优势:
参数化保险的公信力建立在数据来源的可靠性之上。常用数据渠道包括:
RDA(Real-World Asset Tokenization)是打通物理世界与数字世界的枢纽技术。它通过将现实资产或其衍生权益(如收益权、使用权)转化为区块链上的可编程代币,实现资产的数字化表达。
其核心价值体现在:
RDA(现实世界资产代币化)的本质,是将现实中具备经济价值的资产或其相关权益,借助区块链技术转化为可在链上流通的数字代币(Token)。这些代币可以代表对底层资产的所有权、使用权或收益分配权。
举例来说,一栋房产的部分所有权、一批物流货物的处置权,或是某块农田未来一个种植季的收成收益权,都可以通过“代币化”过程被封装为一个或多个RDA。这种模式的核心优势体现在以下三个方面:
在区块链系统中,RDA能够明确记录每一项资产的归属关系,并支持将高价值资产分割成更小单位的份额。这种方式显著降低了个人参与投资的门槛,使更多用户能以小额资金持有优质资产的一部分。
经过代币化的资产可以在全球范围内的去中心化交易平台实现7x24小时不间断交易,突破传统金融市场的地理和时间限制,极大增强了资产的流通能力。
作为原生数字化资产,RDA天然适配智能合约环境,可无缝接入各类去中心化金融(DeFi)协议,用于抵押借贷、收益质押、保险投保等复杂场景,拓展了资产的应用边界。
当RDA与参数化保险相结合时,保险标的和赔付对象变得高度清晰。智能合约可以直接识别并操作与特定资产绑定的RDA。赔付行为不再依赖银行转账流程,而是自动将资金发送至持有该RDA的区块链钱包地址。

这一机制确保了赔付过程的精准送达与即时执行,彻底规避了传统支付体系中存在的延迟、错付或中间环节干扰等问题。
若将参数化保险比作系统的“大脑”,RDA视为承载资产的“身体”,那么智能合约与预言机则构成了连接两者的“神经系统”,实现信息传递与指令执行的自动化闭环。
智能合约在此体系中扮演“执行官”的角色。它将保险合同中的关键条款——包括投保标的、触发条件、数据来源及赔付逻辑——全部编码化,并部署于区块链网络中,确保不可篡改且公开透明。
以下是一个简化的参数化保险智能合约伪代码示例:
contract ParametricInsurance {
address policyHolder; // 投保人地址 (即RDA持有者)
uint triggerValue; // 触发阈值,如降雨量低于10mm
address oracle; // 预言机合约地址
bool isTriggered; // 标记是否已触发赔付
function checkAndPayout() public {
// 从预言机获取外部真实世界数据
uint currentValue = IOracle(oracle).getRainfallData();
// 判断是否满足赔付条件且尚未执行
if (currentValue < triggerValue && !isTriggered) {
isTriggered = true;
// 自动向投保人钱包转账赔付金额
payable(policyHolder).transfer(payoutAmount);
}
}
}
一旦部署,该合约将严格按照预设规则自主运行,不受任何人为干预。其执行具有确定性和强制性,从根本上解决了传统保险中常见的履约争议与信任问题。
区块链本身是一个封闭的确定性环境,无法主动获取外部数据。而智能合约要判断风速、降雨量或地震强度等物理事件,就必须依赖外部信息输入。此时,**预言机(Oracle)** 就成为不可或缺的中介组件。
预言机的核心功能是安全、可靠地将链下(Off-chain)数据传输到链上(On-chain),供智能合约调用。一个稳健的预言机系统必须解决三大挑战:
为此,去中心化预言机网络(Decentralized Oracle Network, DON),如Chainlink,应运而生。这类系统不依赖单一节点,而是由大量独立运行的节点共同完成数据采集与验证。
其典型工作流程如下:

通过上述机制,去中心化预言机有效降低了数据操纵风险和单点失效隐患,为参数化保险的自动化执行提供了坚实可靠的数据基础。
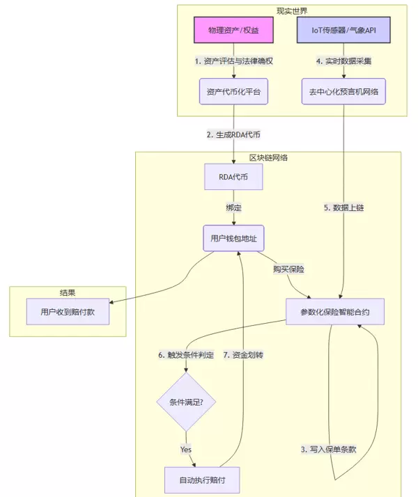
整个业务流程构成一个完整的闭环:始于物理资产的数字化登记,终于风险事件发生后的链上自动补偿。

我们可通过Mermaid流程图直观展现这一过程。

该流程可划分为四个核心阶段:
这是整个链条的起始环节,核心任务是将现实中的保险标的进行数字化映射。
资产登记与法律确权:无论是农田的预期收成权还是运输货物的所有权,都需经过合规的法律程序完成产权确认,并将其关键属性(如地理位置、权属人、估值依据等)结构化录入系统。
生成RDA代币:基于确权信息,在区块链上发行对应的RDA代币,每个代币对应一份可验证、可追溯的数字权益凭证,完成资产从实体到数字形态的转化。
资产方利用RDA发行平台,将现实世界中的各类权益在区块链上铸造(Mint)为非同质化代币(NFT)或同质化代币(FT)。每一个生成的代币都唯一对应一项具体权益,并被发送至权益所有者指定的数字钱包中,实现权属的链上确权与管理。
投保人可使用其持有的RDA代币,在保险平台上购买参数化保险产品。
保险公司与投保人共同协商并确定保单的核心条款,主要包括以下内容:
上述所有条款将被编码为一段智能合约代码,或作为新记录注册至已有的保险协议系统中,并最终部署到区块链网络上,确保执行过程公开透明且不可篡改。
保单生效后,对应的智能合约即进入持续监听状态,等待外部事件触发。
去中心化预言机网络依据合约要求,定期或按需从预设的外部数据源获取信息。例如,每日定时抓取特定区域的气象站数据。
经过验证和聚合后的数据由预言机提交至保险智能合约。合约内部逻辑会自动比对输入数据与预先设定的触发阈值。
一旦监测到满足预设条件的数据,如连续无雨天数达到30天,智能合约将立即激活赔付流程。
此阶段是整个流程的价值兑现环节,也是保障信任机制的关键所在。
当合约被成功触发后,系统将自动执行赔付操作。资金来源于保险公司提前注入的链上资金池,赔付款项(通常以稳定币形式,如USDC或DAI)将直接转账至与保单绑定的RDA持有者的钱包地址。
整个过程无需人工干预,杜绝了审批延迟和人为干扰的可能性。
从RDA的创建、保单的生成、预言机数据的提交,到最终的赔付交易,所有操作均被永久记录在区块链上,形成一条完整、不可篡改的操作轨迹。无论是投保人、保险公司还是监管机构,均可随时查阅和审计全过程,确保流程的公正性与合规性。
这一技术架构并非理论构想,已在农业和供应链等高风险敏感领域展现出显著的实际应用潜力。
农业生产极度依赖自然气候环境,极易受到极端天气影响。参数化保险通过客观数据驱动,为农户提供了快速响应的财务支持机制。
RDA对象:可以是某块农田的“预期收成权”或“土地经营收益权”。通过将其代币化,保险能够精准地与特定地块的产出权益挂钩。
参数设计:根据不同作物类型和地区特征,可灵活配置多种指数型参数组合:
背景:某地区玉米种植户面临春季频繁干旱问题,严重影响播种与幼苗发育。
RDA化:该农户将其100亩玉米地本季的收成权转化为100个RDA代币,每枚代币代表1亩地的收益权益。
投保:他购买了一份基于Chainlink预言机数据的干旱指数保险,合约规定:若在4月1日至5月31日期间,当地气象站数据显示连续30天累计降雨量不足20mm,则每个RDA代币可获得500元赔付。
触发与赔付:当年4月中旬至5月上旬,实际出现严重干旱,连续32天总降雨仅15mm。预言机将该数据上传至链上后,智能合约瞬间触发,总计50,000元(100 × 500元)的赔付款在几秒内到账。
效果:农户无需提交任何纸质证明或等待查勘定损,资金迅速到位,可用于购买灌溉用水或补种其他作物,有效缓解经济损失。
全球供应链结构复杂、环节众多,任一节点中断都可能引发连锁反应。参数化保险为货主和物流服务商提供了高度确定性的风险对冲工具。
RDA对象:可包括一批货物的“所有权凭证”、电子仓单或海运提单。通过代币化处理,实现权属流转与保险服务的无缝集成。
参数设计:聚焦于物流过程中的关键时间节点与运行状态:
在运输过程中,针对冷链货物(如药品、生鲜等)的环境监控,可通过IoT温湿度传感器采集实时数据。当温度或湿度连续超出预设安全范围(例如:温度高于8°C持续超过2小时),系统将自动识别为异常事件。
对于港口运营状态的监测,则依赖于港务局提供的公开API接口信息。一旦数据显示平均船舶等待时间过长,或货物吞吐量低于某一设定阈值,即判定为港口拥堵,触发相应赔付机制。
此外,基于GPS定位信息,可设定货物在特定节点(如中转站、港口)的滞留时长上限。若实际停留时间超过该阈值(如7天以上),则视为延误风险事件。
某医药企业从欧洲进口一批对温度极为敏感的疫苗,采用海运方式运往亚洲市场。
该批疫苗作为真实世界资产,其所有权被映射为一个RDA(Real World Asset Digital Avatar),由医药公司持有,实现资产的数字化表达与链上流转。
企业购买了一份组合型参数化保险产品,合约包含以下两项核心条款:
条款A:运输延误险
若货物在任一中转港口滞留超过10天,则触发赔付,金额为10万美元。
条款B:冷链保障险
在运输途中,若冷藏集装箱内温度连续2小时高于5°C,系统将自动启动赔付流程,赔偿金额为50万美元。
场景一:港口罢工导致延误
运输船舶因目的地港口发生罢工,被迫滞留达12天。GPS记录经由预言机上传至区块链网络,满足条款A的触发条件。智能合约自动执行,10万美元赔付款即时到账企业钱包,用于支付额外仓储费用或安排紧急空运,确保交货周期不受重大影响。
场景二:冷链设备故障
航程中冷藏装置出现技术故障,导致箱内温度异常升高。IoT传感器持续采集并上传数据,经预言机验证后上链,确认温度超标持续超过2小时,符合条款B触发标准。50万美元赔款迅速划拨至企业账户,有效覆盖整批疫苗因失效而报废所造成的经济损失。
保障商业流动性
面对突发风险事件,企业能够几乎实时获得资金补偿,显著缓解供应链中断带来的现金流压力,避免陷入财务困境。
提升供应链透明度
借助物联网设备与区块链技术,货物的位置、环境状态及权属信息均可实现全程可追溯、不可篡改,极大增强了物流各参与方之间的信任基础。
促进贸易便利化
参数化保险结合智能合约,实现了理赔流程的自动化,大幅简化了国际贸易中的风险管理环节,降低了交易成本和不确定性,提升了跨境协作效率。
RDA与参数化保险的深度融合,并非仅是对传统保险流程的局部优化,而是对整个风险管理体系进行了一次结构性重塑。其综合优势体现在效率跃迁、信任重建、成本控制以及金融延展能力等多个层面。
这是新模式最为显著的优势所在——将理赔的核心机制由“人工驱动”转变为“数据驱动”。
即时清算机制
传统保险理赔需经历报案、查勘、核损、审批、放款等多个环节,耗时往往以周甚至月计。而在区块链环境下,一旦条件满足,交易确认可在数秒至数分钟内完成。这意味着赔付款能在风险事件被确认的同时,近乎实时地到达受益人账户。
维系现金流生命线
对受灾农户或遭遇供应链断裂的企业而言,及时的资金注入至关重要。快速到账的赔款使其能立即采取应对措施,在恢复生产的黄金窗口期内避免二次损失,防止因资金链断裂引发经营危机。
全天候运行能力
区块链网络与智能合约支持7x24小时不间断运作,不受节假日或工作时间限制,确保风险响应始终处于最高优先级,真正实现“即时发生、即时处理”。
传统保险常因信息不对称和理赔不透明引发争议。而基于区块链的新模式通过技术手段从根本上解决了信任难题。
规则公开且不可篡改
智能合约的条款在部署前可被各方审计,一经上链便锁定逻辑,无法随意更改。保险公司、投保人和监管机构均面对同一套规则体系,彻底杜绝“暗箱操作”或条款歧义解释的可能性。
执行过程确定无误
赔付动作完全由程序自动完成,无需人为干预。只要外部数据源提供的信息满足预设条件,赔付必然发生,赋予用户高度的安全感与预期稳定性。
全流程可追溯审计
所有链上操作——包括保费缴纳、数据验证、赔款发放——均生成唯一哈希记录,永久留存。这不仅便于事后审查,也为监管提供了强有力的技术支撑,大幅降低道德风险与操作风险。
自动化流程显著削减了保险机构的运营开支,从而推动保险服务向更广泛人群延伸。
减少人工依赖
不再需要大量线下查勘员与核损团队,保险公司可将资源集中于产品设计、精算建模、技术研发与资金管理,实现组织结构的集约化转型。
服务小微主体与偏远地区
单笔理赔的边际成本趋近于零,使得开发面向小农户、个体工商户或边远地区的低额度保险产品具备商业可行性。这一特性为普惠金融深入实体经济末梢提供了全新路径。
降低用户保费负担
运营成本的下降最终可转化为更具竞争力的定价策略,让更多用户能够以更低价格获取有效的风险保障,扩大保险覆盖面。
当一项现实资产(RDA)被可靠的参数化保险所覆盖,其金融价值也随之增强。
增强资产信用等级
自动赔付机制相当于为RDA构建了一层动态信用保护。市场可据此判断:即便遭遇特定风险,资产价值也能得到快速修复,从而提升整体信用评级。
成为优质抵押品
在去中心化金融(DeFi)借贷场景中,带有参数化保险的RDA被视为更高安全等级的抵押资产。借贷协议可根据其风险缓释能力调整清算模型,授予更高的贷款价值比(LTV),帮助持有者释放更多潜在流动性。
实现数据价值转化
绑定于资产的IoT数据流本身具有长期价值。经过脱敏处理与聚合分析后,这些数据可用于优化风险定价模型、预测市场需求、改进物流调度,进而催生新的商业模式和服务形态。
尽管前景广阔,要将这一创新模式大规模推向市场,仍需正视并解决一系列技术、商业和法律层面的挑战。只有系统性地应对这些难题,才能确保参数化保险在实际应用中的有效性与可持续性。
基差风险是参数化保险最受争议的痛点之一。它指的是作为赔付依据的客观指数与投保人实际损失之间存在的不完全对应关系。
举例来说,气象站记录的降雨量可能达到触发条件,但由于局部微气候差异,某农户田地并未遭受显著损害;相反,即便指数未达阈值,农户也可能因病虫害等并发因素蒙受重创。
若不能有效控制,这种错配将削弱产品的公信力与用户接受度。为此,可从以下多个维度进行优化:
单一指标往往难以全面反映真实风险状况,因此引入融合多种变量的复合指数成为关键策略。
农业场景应用: 不再仅依赖降雨量数据,而是构建“综合干旱指数”,该指数通过加权整合降雨量、IoT传感器获取的土壤湿度、卫星遥感的地表温度以及蒸发量等多项参数,更准确地反映作物生长环境的真实状态。
供应链领域应用: 在运输延误险中,可结合GPS定位中的滞留时间、港口官方API提供的平均等待时长,以及主流航运市场指数,形成一个更具代表性的“供应链中断指数”。
传统二元赔付模式(即“触发则赔,否则不赔”)过于刚性,难以匹配损失的渐进特性。采用动态赔付结构能显著降低基差风险。
分层赔付机制: 设置多个触发层级。例如,风速超过120km/h时赔付10万元,达150km/h时提升至30万元,超过180km/h则赔付50万元。这种方式能更好地体现灾害强度差异。
连续函数赔付: 赔付金额可基于风险事件的严重程度设定为连续函数形式,使赔偿更贴近实际损失变化趋势。
Payout = f(IndexValue)
以干旱保险为例,赔付额度可与实际降雨量偏离正常值的程度成正比——偏离越大,赔付越高,从而实现更精细的风险覆盖。
| 赔付模式 | 优点 | 缺点 | 适用场景 |
|---|---|---|---|
| 二元赔付 | 逻辑清晰、易于理解 | 基差风险高,可能导致不公平赔付 | 适用于突发性强、影响剧烈的特定灾害 |
| 分层赔付 | 相对公平,能区分灾害等级 | 合约设计较复杂,层级划分需精确 | 适合具有明确分级标准的风险类型 |
| 连续函数赔付 | 基差风险最低,最接近真实损失曲线 | 精算建模和智能合约实现难度大 | 适用于高价值资产或对精度要求高的场景 |
为满足不同用户需求,保险公司可提供差异化产品线。允许投保人根据自身预算和风险承受能力自主选择。
例如,推出低门槛低赔付产品(易触发但赔偿少),或高门槛高赔付方案(难触发但补偿充分),让用户在灵活性与保障水平之间做出权衡。
整个参数化保险系统的可信度高度依赖于数据的真实性与传输过程的安全性。必须建立端到端的数据安全保障体系。
去中心化预言机网络构成抵御虚假数据的第一道防线。
多源采集策略: 要求预言机节点必须从多个独立且付费的商业API获取数据,避免依赖单一免费来源所带来的脆弱性。
节点质押与惩罚机制: 预言机节点需质押代币方可参与服务。一旦提交恶意或明显偏离共识的数据,其质押资产将被罚没(Slashing)。该经济激励机制有效约束节点行为,促使其保持诚实。
对于来自IoT设备的数据,必须从硬件层面保证其不可篡改。
硬件加密签名: 在IoT设备中集成安全芯片(Secure Element),确保每条上传数据均附带由设备私钥生成的数字签名。智能合约或预言机可通过公钥验证签名真伪,确认数据来源合法且未经篡改。
可信执行环境(TEE): 在高端设备中采用TEE技术(如Intel SGX或ARM TrustZone),创建隔离的安全运行区域,防止操作系统或恶意程序干扰数据采集与初步处理流程。
预言机在聚合数据时,应使用统计方法(如取中位数、截尾均值)自动过滤异常值。同时,所有上链数据及其来源信息都应开放供第三方审计。
一旦发现数据异常或作假行为,可快速追溯至具体节点或数据接口,提升整体系统的透明度与问责能力。
保险的本质在于风险共担,一个稳健且可持续的资金池是该模式能否持久运行的核心基础。
固定费率无法适应不断变化的风险环境。借助智能合约,可实现基于实时数据驱动的动态定价。
基于风险预测调整: 接入气候模型或宏观经济预测API,当系统预判未来某地区灾害概率上升时,自动提高新投保用户的费率。
基于历史赔付表现调节: 若某一区域长期赔付率偏高,则相应上调当地保费,实现风险与成本的合理匹配。
面对地震、特大洪水等系统性巨灾风险,单一资金池难以承担全部损失。
资金池分层(Tranching): 将资金划分为不同风险层级。高风险偏好的投资者可投资于“初级层”,享有更高收益,但也优先承担损失;保守型投资者则投入“高级层”,收益较低但安全性更强。
去中心化再保险: 智能合约可自动将部分承保责任打包出售给去中心化再保险协议(如Nexus Mutual、Etherisc)。一旦发生大规模赔付事件,再保险方将分担部分支出,有效分散主资金池的压力。
任何技术创新都必须在现行法律框架内运作。参数化保险的发展离不开与监管体系的有效对接。
特别是在跨辖区运营、消费者权益保护、反洗钱及KYC等方面,需提前规划合规路径,并积极与监管机构沟通协作,推动制度包容性与创新空间的平衡发展。
智能合约的法律效力问题在当前多数司法管辖区中仍处于模糊地带。为确保合规性,建议采用“代码+法律文本”相结合的模式,将智能合约作为传统法律合同的技术执行补充,从而赋予其可执行性和法律约束力。
KYC/AML集成是防范洗钱等非法行为的关键环节。保险平台可通过引入去中心化身份(DID)与可验证凭证(VC)等前沿技术,在保障用户隐私的同时完成必要的身份核验与合规审查,实现安全与效率的平衡。
监管沙盒机制为保险科技的创新提供了重要试验空间。鼓励保险公司与监管机构协同合作,在受控环境中试点新型产品与服务。这种协作不仅帮助监管方深入理解技术逻辑,也为未来制定适应性更强的监管政策奠定基础。
参数化保险与RDA(风险数据自动化)的融合已临近爆发临界点。随着底层技术的不断成熟和基础设施的逐步完善,其应用场景将持续拓宽,迈向更广泛的行业领域。
除农业与供应链外,该模式正加速渗透至多个新兴场景:
未来的保险产品将具备更强的“可组合性”。以NFT形式存在的参数化保单,可在DeFi生态中被自由交易、抵押、拆分或重组,衍生出多样化的金融工具,显著提升资本利用效率。
一种由社区成员共同治理资金池并参与规则制定的去中心化自治组织(DAO)保险平台或将兴起。参与者共担风险、共享收益,真正实现去中心化的“相互保险”机制,重塑信任与责任分配逻辑。
技术进步将持续为这一领域注入动能——更高精度的数据采集能力、更安全可靠的预言机网络,以及跨链互操作性的提升,都将推动该生态快速发展,有望催生一个规模达千亿级的全新保险市场。
RDA与参数化保险的深度融合,依托区块链、智能合约、物联网及预言机等技术的协同运作,构建了一套
客观、自动、透明且低成本
的风险应对体系,专门用于处理气候灾害、供应链中断等复杂挑战。这并非对传统保险模式的简单数字化复制,而是一场根本性的范式变革:用代码的确定性替代流程的不确定性,用数据的客观性取代人工评估的主观判断。
该模式不仅有效缓解了传统保险在效率、成本与信任方面的核心难题,还通过增强资产的金融属性、促进普惠金融发展,大幅提升了实体经济抵御极端风险的能力。尽管在基差风险、数据安全及法律合规等方面仍存挑战,但随着机制优化持续推进,这一方向无疑代表着数字时代最具颠覆潜力与广阔前景的保险创新路径。
【省心锐评】
这并非保险业的“互联网+”升级,而是一场基于信任机制重构的底层革命。它将风险管理从被动的事后补偿,转变为实时响应、可编程调控的经济稳定装置。代码,正在重新定义风险本身。
扫码加好友,拉您进群



收藏
