全部版块 我的主页
论坛 提问 悬赏 求职 新闻 读书 功能一区 悬赏大厅 文献求助专区
620 1
2025-11-21

蔡定创《信用价值论》理论体系开启了理论经济学的革命

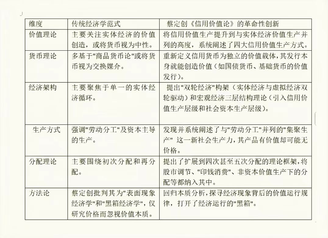
我国第一部理论经济学,蔡定创《信用价值论》的理论体系(共七部著作,约300万汉字),颠覆了传统的经济学,提出了一套全新的经济学分析框架,其对价值来源、货币本质和生产方式的重新理解,确实对现有的理论经济学构成了深刻的革新。下面这个表格梳理了其核心的革命性主张:


(图表无法显示)

一、揭示了信用价值生产秘密

《信用价值论》深刻揭示了现代经济已从单一的实体价值生产,演进到由信用价值生产主导实体价值生产的阶段。它系统性地阐述了四大信用价值生产方式:

1. 货币信用价值生产:国家通过信用货币的发行本身就在创造价值,而不仅仅是服务于实体经济的媒介。

2. 虚拟经济信用价值生产:以股市为代表的虚拟经济,通过未来收益流的折现和财富效应,能够独立地创造和湮灭价值,并非仅仅是实体经济的"镜像"

3. 印钱消费信用价值生产:在特定条件下(如社会总需求不足),通过发行国债等信用方式创造需求,可以直接引导和刺激价值生产。

4. 社会资本信用价值生产:政府投资于基础设施建设、环境保护、教育科研等形成的"社会资本",为私人资本生产提供了不可或缺的环境条件,其本身也参与价值生产与循环。

二、重构货币理论与"双轮经济"构架理论

《信用价值论》对货币理论的重构是革命性的:

· 它指出信用货币的本质是"价值属性与交换媒介属性的矛盾统一体"

· 认为货币发行(如国债货币化)若能激活闲置生产力,其本身就在创造价值,而非必然导致通货膨胀。

在此基础上,蔡定创的著作提出了 "双轮经济"构架理论,认为现代经济由实体经济和虚拟经济两个轮子共同驱动,二者并非简单的决定与被决定关系,而是具有相互独立又相互作用的价值创造逻辑。

同时,进一步提出了宏观经济三层结构理论,在实体经济和虚拟经济之上,还存在一个由社会资本生产和非资本价值生产构成的第三层级,这个层级对整体经济具有基础性的支撑作用。

三、"集聚生产"与新分配理论

《信用价值论》创立了与"劳动分工"相对应的 "集聚生产" 新社会生产力理论。其对 "集聚生产" 新社会生产力的发现是21世纪社会科学理论最为重大的发现,使共产主义大同社会实现,由空想变成科学。

· "集聚生产"指的是,已形成的劳动产品或商品在特定条件下(如知识、信息、人口、资源的聚集),通过"聚合反应"创生新价值的生产方式。

· 其关键特征在于,其产品有价值却可能没有价格(例如,许多数字时代的知识产品和公共服务,不经过市场交换直接进入消费),这动摇了以价格为核心的传统西方经济学基础。

基于生产方式的变革, 蔡定创著作扩展了传统的分配理论,提出了四次分配乃至五次分配的理论:

· 第三次分配:通过虚拟经济(如股市)调节投资与消费货币的比例。

· 第四次分配:通过"印钱消费"等信用货币发行方式,直接调节社会总需求。

· 第五次分配:在"集聚生产"大发展的背景下,针对大量无价格的社会产品,通过货币补偿发行实现各尽所需、共享消费。

四、总结

总的来说,蔡定创的《信用价值论》以其宏大的理论架构和对现实经济深刻的洞察,从方法论、价值理论、货币本质、生产方式、经济构架到分配方式等全方位,都对现有的政治经济学与宏观经济学进行了深刻的反思与重构。它不仅在理论上尝试解释西方经济学难以应对的现实困境(如经济危机、产能过剩、发展停滞),也为理解中国经济的发展路径、探索未来社会的生产方式与分配方式、应对当前世界仍存在的动乱与争战、解决全球经济增长与发展问题,提供了全新的思路。






附件列表
印钱消费.jpg

原图尺寸 215.59 KB

印钱消费.jpg

二维码

扫码加我 拉你入群

请注明:姓名-公司-职位

以便审核进群资格,未注明则拒绝

全部回复
2025-11-21 15:56:33
50058624 发表于 2025-11-21 13:12
蔡定创《信用价值论》理论体系开启了理论经济学的革命 我国第一部理论经济学,蔡定创《信用价值论》的理论 ...
图表制作成图片放在评论<u>区</u>
二维码

扫码加我 拉你入群

请注明:姓名-公司-职位

以便审核进群资格,未注明则拒绝

栏目导航
热门文章
推荐文章

说点什么

分享

扫码加好友,拉您进群
各岗位、行业、专业交流群