摘要
RWA正在推动投行业务的底层架构变革。其关键在于建立一套涵盖资产确权、合规工程、产品设计与流动性治理的“四维能力模型”,助力投行从传统的交易中介转型为生态组织者。
现实世界资产(RWA)的代币化已超越区块链领域的概念验证阶段,正逐步重构全球资本市场的基础设施体系。对于长期依赖传统模式的投资银行而言,这不仅涉及技术迭代,更是一场深层次的范式转移。承销、定价与做市等核心职能,正面临由代码逻辑、算法机制和去中心化协议带来的根本性挑战。
投行的核心使命始终是实现资产的价值发现与流动性生成。但在RWA时代,达成这一目标的方式发生了结构性转变。过去以牌照资源、人际网络和人力密集型服务构建的竞争壁垒,正逐渐被技术能力、协议规则和生态协同所替代。本文旨在系统解析投行在RWA浪潮中必须掌握的能力框架,提出一个可落地的“四维能力模型”,并探讨其在非标资产等创新场景中的实践路径与潜在难题。该模型源于全球范围内的实际案例提炼,致力于为行业参与者提供清晰可行的转型指南。
RWA的本质,是通过法律与技术手段的结合,将线下资产权益转化为链上可编程、可流通的数字凭证。这一过程远不止于“资产上链”的简单操作,而是要求投行对自身能力体系进行深度解构与重组。我们将其归纳为四个相互支撑、逐层推进的关键维度。
在RWA体系中,底层资产的真实性与合法性直接决定代币价值的根基。资产筛选与确权作为整个流程的起点,同时也是风险防控的第一道屏障。一旦此环节出现疏漏,后续所有金融与技术设计都将失去意义。
传统尽调主要依赖法律、财务及业务团队的人工核查,而RWA环境下的尽调则需向数据驱动、标准化与可追溯方向演进。
| 维度 | 传统尽职调查 | RWA尽职调查 |
|---|---|---|
| 核心目标 | 评估资产价值与法律风险 | 评估资产价值、法律风险及链上映射可行性 |
| 数据来源 | 纸质文件、中心化数据库、访谈记录 | 结构化数据、API接口、物联网(IoT)传感器、链上历史数据 |
| 验证方式 | 人工审计、律师函确认、第三方报告 | 智能合约自动校验、预言机交叉验证、链上存证核验 |
| 确权载体 | 纸质合同、不动产登记证书 | NFT/Token、绑定法律文件的智能合约 |
| 透明度 | 有限,依赖中介机构主动披露 | 高,关键信息上链公开,权属变更不可篡改 |
| 效率 | 流程复杂,耗时长,人力成本高 | 流程自动化,执行高效,运营成本低 |
确权即把法律权利转化为机器可读、可执行的数字形态,具体包括以下步骤:
在高度监管的金融市场中,合规是RWA项目能否持续运行的生命线。不同于传统模式将合规视为独立审核节点,RWA要求将合规能力深度融入技术架构与业务流的每一个环节,形成一种内生性的“合规工程”体系。
由于RWA资产常跨越国界与法域,项目往往需要同时满足多个国家或地区的证券法、反洗钱(AML)、了解你的客户(KYC)以及税务合规要求。这种复杂性使得单一司法管辖区的合规策略难以适用,必须构建灵活、模块化的合规框架,支持动态适配不同监管环境。
RWA项目由于涉及资产的链上通证化,其合规与产品设计面临多维度的法律与技术挑战。这类项目通常跨越多个监管范畴,复杂程度远超单一金融工具。
大多数RWA产品具备投资属性,可能被认定为证券。因此,发行方需遵循各地证券法规定,履行信息披露、投资者分类管理及注册或备案义务。这要求项目在设计初期就纳入合规框架考量。
当RWA系统涉及法币出入金、稳定币兑换等环节时,必须符合反洗钱(AML)和反恐怖主义融资(CFT)的要求。相关操作需通过持牌机构完成,并确保交易可追溯、身份可验证。
在执行KYC流程或采集资产信息过程中,必须遵守如GDPR等数据隐私法规。用户数据的收集、存储与使用应遵循最小化原则,并保障用户的知情权与控制权。
对于不动产、基础设施等实体资产,其所有权转移、登记及税务处理还需满足资产所在司法辖区的具体法律规定。这意味着即使资产已被通证化,底层法律关系仍受本地法管辖。
全球范围内监管标准尚未统一,不同地区对RWA的态度差异显著。例如,香港已为持牌机构提供相对明确的RWA合规路径,而其他区域可能仍处于沙盒测试或政策研究阶段。因此,投行与项目方必须具备动态适应多国监管环境的能力,以实现跨域合规运营。
合规工程的核心理念是将监管要求转化为可执行的代码逻辑,并将其固化于智能合约与平台架构中,从而实现自动化、可审计的合规流程。以下是一个典型RWA合规机制的技术实现:
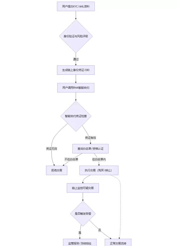
用户仅需完成一次KYC认证,即可获得由自己掌控的加密数字身份。在参与不同RWA项目时,只需出示经验证的凭证,无需重复提交敏感个人信息,兼顾了隐私保护与合规效率。
智能合约内设投资者白名单,只有通过身份核验和适当性评估的钱包地址,才被允许持有或交易对应代币。该机制从技术层面阻断匿名账户和非法资金的接入。
通过智能合约设定精细化交易规则,例如限制单个地址的最大持仓量、设置锁定期防止短期抛售、禁止向受制裁地区地址转账等,增强风险防控能力。
所有交易记录均在区块链上公开可查,监管机构或第三方审计方可借助链上数据分析工具,实现7×24小时持续监控,大幅提升透明度与监管响应速度。
RWA的产品设计并非颠覆传统,而是在ABS、REITs等成熟金融结构基础上,利用区块链技术进行**“超微结构”级别的优化与升级**,实现更高的灵活性与效率。
得益于智能合约的可编程性,RWA产品如同乐高积木一般,能够灵活拆分、组合与再配置,形成高度模块化的资产结构。
传统ABS产品的最低认购单位往往高达数十万美元,主要面向机构投资者。而RWA可通过通证化将资产收益权无限细分,使个人投资者也能以极低成本参与,显著扩大受众基础。
租金、利息、版权收入等现金流一旦进入指定合约地址,便会由智能合约自动、准时且透明地分发至各代币持有人账户,省去传统清算、对账与人工拨付流程,大幅降低运营成本。
借鉴结构化金融经验,RWA可通过智能合约创建不同风险等级的份额类别。例如,将一个资产池划分为优先级(低风险、固定回报)和劣后级(高风险、高收益潜力),满足多样化投资需求。
RWA代币作为标准化的链上资产,可无缝集成至各类DeFi协议中。例如,投资者可将持有的RWA代币质押于去中心化借贷平台,获取稳定币贷款,进一步提升资本使用效率。
| 特征 | 传统证券化 (ABS/REITs) | RWA产品 |
|---|---|---|
| 最小投资单位 | 高(通常为机构投资者) | 极低(可无限拆分) |
| 发行成本 | 高(律师、会计师、承销商费用) | 相对较低(智能合约开发与审计) |
| 清算与分配 | 人工处理,T+N结算,不透明 | 智能合约自动执行,实时结算,透明 |
| 二级市场 | 场内或场外交易,流动性有限 | 全球化、7x24小时链上交易 |
| 可组合性 | 差,封闭体系 | 强,可与各类DeFi协议集成 |
| 治理模式 | 集中式,由管理人决策 | 可通过DAO实现去中心化治理 |
RWA的估值体系融合了经典金融方法与新兴链上分析手段,形成多层次、动态化的定价模型。
在初始发行阶段,主要依赖传统估值方法确定资产公允价值:
进入流通市场后,价格形成机制更加动态化与数据驱动:
在连接链下真实世界数据与链上智能合约的过程中,去中心化预言机承担着至关重要的角色。它们负责安全可靠地将外部估值、利率、汇率等关键信息输入到RWA系统中,确保定价与结算机制的准确性与时效性。
对于需要依赖链下价格数据的RWA(如代币化的实物大宗商品),预言机系统会持续提供实时价格信息,确保链上资产价值与现实市场保持紧密锚定。
流动性决定了资产的实际金融生命力。缺乏流动性的RWA,即便完成了链上登记,其资本化能力也极为有限。在此背景下,传统投行的角色正在发生转变——不再仅是交易的参与者,而是成为流动性生态的设计者与治理主导者。
在传统金融市场中,订单簿机制是主流的流动性提供方式。而在RWA生态系统中,流动性解决方案呈现出更多元化的趋势。
订单簿模式
该模式沿袭自中心化交易所机制,买卖双方挂单报价,系统自动撮合成交。此方式对市场深度和交易活跃度要求较高,因此更适合标准化程度高、市场需求稳定的RWA产品。
自动化做市商(AMM)模式
作为DeFi领域的核心创新之一,AMM允许流动性提供者将一对资产(例如某种RWA代币与USDC稳定币)按特定比例注入“流动性池”。交易者可直接与资金池交互,价格由池内资产数量关系通过确定性算法动态计算(如
x * y = k
)。这种机制显著降低了非标资产或长尾资产引入市场的门槛,因其无需依赖双边同时在线的交易对手。
混合型做市架构
结合订单簿的高效价格发现能力和AMM的连续交易特性,混合模式能够为不同类型投资者提供最优执行路径,提升整体市场效率。
为了维持健康、可持续的市场环境,投行需综合运用多种机制来引导和优化流动性结构。
激励机制设计
通过向早期流动性提供者分发项目原生代币或其他形式奖励,激励其参与资金池建设。这一策略广泛应用于新发行RWA产品的冷启动阶段,以快速建立初始交易深度。
代币解锁与回购安排
在智能合约中预设合理的代币释放计划(Vesting Schedule),避免早期持币方集中抛售引发价格剧烈波动。同时,设立专项回购基金,当市场价格显著偏离基本面时进行干预,有助于稳定市场预期。
跨链部署与桥接技术
RWA项目通常不会局限于单一区块链网络。借助跨链桥技术,资产可在以太坊、Solana、Avalanche等多个公链间自由流转,从而接入更广泛的用户群体与资本池,最大化流动性捕获能力。
与稳定币及跨境支付系统的整合
采用合规稳定币(如USDC)作为主要计价与结算媒介,可有效消除加密资产价格波动带来的交易摩擦。结合全球化的支付基础设施,还能实现跨国投资者的无缝接入与即时结算。
针对艺术品、收藏品、知识产权等估值主观性强、天然流动性不足的非标准化资产,流动性管理面临更高挑战。
引入第三方专业评估机构
定期委托独立权威机构对底层资产进行估值,并将报告结果上链存证,为市场参与者提供可靠的价格参考依据,降低信息不对称风险。
设立流动性缓冲池
由项目方或合作机构预留专项资金作为“最后做市人”,在极端行情下提供基础买卖盘支持,防止市场因短暂失衡而陷入停滞。
防范伪RWA与资金盘骗局
金融机构必须建立严格的项目准入标准,重点关注是否存在真实资产支撑。对于仅以高额回报吸引投资、缺乏透明底层逻辑的项目应保持高度警惕,并构建专用风控模型进行识别与过滤。
RWA最具潜力的应用方向之一,便是激活传统金融难以覆盖的海量非标资产市场。媒体版权、文化IP、数据要素等无形资产,正逐步成为链上资产化的重点对象。以媒体版权为例,其实现RWA化可遵循清晰的“三阶段演进路径”。
这是将抽象的版权权益转化为可编程、可验证数字资产的基础环节。
基于区块链的确权机制
利用区块链不可篡改、可追溯的技术特性,将版权注册信息、权利归属历史、使用权限范围等关键内容记录上链,形成公开可信的“数字版权凭证”。通常通过铸造一个代表该版权的NFT来完成确权过程。
智能合约驱动的自动化授权
版权所有方可预先在智能合约中设定授权条款,包括使用期限、地域范围、费用标准等。外部使用者只需与合约交互并支付相应费用,即可即时获得合法授权,大幅简化传统繁琐的人工协商流程。
版权的核心价值来源于其未来产生的持续现金流,如版税收入、播放分成、再授权收益等。
收益权的代币化封装
将某项版权未来的预期收益打包,发行成可分割、可流通的同质化代币(Fungible Token)。投资者持有这些代币即享有对应比例的收益分享权,实现了资产所有权的部分让渡与大众化投资参与。
链上自动化收益分发
所有由版权产生的收入均汇入指定智能合约账户,合约按照预设规则(如每季度一次)自动将资金按持仓比例分配给所有代币持有人。整个流程公开透明,杜绝了传统模式中常见的延迟支付与分配不公问题。
一旦版权收益权完成代币化,其金融属性被全面激活,进入深度资本运作阶段。
开放二级市场流通
代表收益权的代币可在各类去中心化交易所(DEX)上实现7x24小时不间断交易,为原本封闭且缺乏退出机制的版权资产提供了流动性出口和市场化定价功能。
资产再打包与结构化创新
多个版权资产可进一步组合打包,形成结构性产品或指数基金;也可基于其现金流特征开发期权、质押融资等衍生工具,拓展更丰富的金融应用场景。
投行业务的RWA化并非一次简单的技术升级,而是一场围绕信任、效率与流动性展开的底层逻辑重塑。本文提出的“四维能力模型”——资产选择与确权、合规工程、产品工程与定价、二级做市与流动性治理——构成了投资银行在数字时代的核心竞争力。
这四个维度相互依存、环环相扣:扎实的资产确权是整个体系的基石;系统性的合规工程为业务提供法律与监管保障;创新的产品设计能力则是实现价值创造的关键路径;而主动的流动性管理机制,则最终完成价值兑现的闭环。
投行可依托其在金融产品设计方面的专业优势,对具有不同风险收益特征的版权类RWA进行整合与重构。例如,将多个热门影视IP的未来收益权打包,形成一个“影视IP指数基金”;或对某一音乐曲库的现金流进行分层处理,开发出固定收益型和浮动收益型两类金融产品。此类操作不仅丰富了市场中的投资标的,也为投行开辟了全新的业务增长空间。
这一模式同样适用于其他类型的无形资产,如数据要素、碳信用额度、专利技术等。其本质逻辑在于:将抽象的权利通过区块链技术转化为可编程、可交易、可流通的数字化资产形态,从而释放其潜在经济价值。
RWA作为横跨金融、法律、会计与科技的交叉领域,目前在全球范围内仍处于监管规则与行业标准快速演进的阶段,存在较大的不确定性。在此背景下,任何单一机构都难以独立应对所有挑战。
因此,与高校、研究机构及行业智库开展深度合作,成为推动RWA生态健康发展的必然路径。这种协同不仅有助于厘清关键问题,还能为政策制定和技术实践提供坚实支撑。
法律属性界定:RWA代币在不同司法辖区应被归类为证券、商品、物权凭证还是其他类型?这一问题直接关系到适用的监管框架。学界可通过系统的比较法研究和理论梳理,为监管部门提供决策参考。
程序正当性完善:从资产发行、托管、清算,到公司行动(如链上投票、分红)乃至破产隔离机制的设计,都需要建立一套既符合现行法律要求,又能在区块链环境中高效执行的操作流程。这需要法律专家与技术架构师紧密协作,共同制定具备可审计性与可执行性的行业规范。
如何对RWA资产进行公允估值与会计确认?如何验证智能合约所承载业务逻辑的准确性与安全性?这些都是传统会计体系尚未覆盖的新课题。
联合顶尖会计师事务所与学术单位,共同研发适用于数字资产的新型审计标准,是提升市场透明度与投资者信心的重要举措。
通过产业联盟或行业协会平台,整合业界实践经验与学术研究成果,形成高质量的政策建议,并积极与监管机构对话,推动制度创新。
推动监管沙盒落地:为创新型RWA项目提供风险可控的试点环境,帮助监管方在实际运行中理解技术潜力与潜在风险,进而制定更具前瞻性与适应性的监管规则。
共建统一技术标准:促进全行业采用一致的代币协议、身份认证机制和数据交换格式,增强生态系统内部的互操作性,降低各方接入与集成成本。
RWA的大规模应用亟需大量兼具金融素养与技术理解力的跨界人才。
联合课程开发:金融机构可与高等院校合作,开设RWA相关课程、专题讲座及实训项目,在教育源头培养符合行业需求的专业力量。
知识体系共建:通过发布白皮书、研究报告、开源工具等方式,系统性地积累并共享RWA领域的核心知识,降低新进入者的认知门槛,全面提升行业的整体认知水平。
在媒体版权等非标准化资产领域的探索表明,RWA具备显著的存量盘活能力与增量创造潜力。而与学术界和智库的持续共振,则为这一新兴领域的发展提供了必要的制度支持与智力资源。
未来,那些能够率先完成上述能力体系升级、有效应对合规挑战、并积极布局高成长赛道的投资银行,将不再仅仅是市场的参与者,更有望成长为新一代数字金融生态的规则制定者与价值网络的核心节点。
这场变革已然开启,每个机构都必须做出战略抉择。
【省心锐评】
RWA的本质不在于把资产搬到链上,而是用代码重写投行的信任机制与流动性引擎。未来的竞争将是技术架构、合规能力与生态治理水平的全面较量,而非传统意义上的牌照优势或渠道垄断。
扫码加好友,拉您进群



收藏
