罕见基因变异揭示ADHD高风险:指向神经元生物学核心机制
关键词: 注意缺陷多动障碍、罕见遗传变异、外显子测序、神经元生物学、蛋白质相互作用网络
本研究通过对大规模人群进行外显子测序分析,系统评估了罕见遗传变异在注意缺陷多动障碍(ADHD)发病机制中的作用。研究发现,携带功能丧失性或错义突变的个体,尤其是在与神经发育密切相关基因中出现的罕见编码变异,其患ADHD的风险显著升高。这些高风险基因富集于突触功能、轴突发育及神经元电活动调控等关键神经元生物学过程。
通过构建蛋白质相互作用网络,研究人员识别出多个高度互连的功能模块,这些模块主要参与神经元信号传导和突触可塑性调节。值得注意的是,许多含有罕见变异的基因也与其他神经发育障碍(如自闭症谱系障碍和智力障碍)相关,提示这些疾病可能存在共享的分子基础。

绘制小鼠端脑GABA能神经元图谱:揭示其分子多样性与空间分布
关键词: 端脑、GABA能神经元、转录组学、空间组织、发育起源
该研究对小鼠端脑内所有区域的GABA能神经元进行了系统性的转录组学与空间分布分析,建立了迄今为止最完整的细胞分类体系。基于611,423个成年小鼠单细胞以及614,569个来自胚胎第7天至出生后第14天的发育期单细胞数据,研究团队构建了一个多层次的分类结构,涵盖7个类别、52个亚类、284个超型和1,051个簇,并同步建立了包含1,688个簇的发育阶段分类系统。
图谱结果显示,GABA能神经元的分子特征不仅与其空间定位密切相关,还深刻反映了其胚胎起源。大多数类型的GABA能神经元表现出广泛的长距离迁移能力,分布于多个远端且功能各异的大脑区域,表明迁移与分散是该类神经元发育的普遍模式。
此外,不同脑区的GABA能神经元展现出显著差异的分化时间动态:皮层、纹状体及部分苍白球区域的神经元在出生后持续经历复杂分化;而隔膜、视前区及大部分苍白球神经元则在胚胎期迅速形成,出生后变化较小。这一发现为理解抑制性神经网络的构建提供了重要线索。

揭秘小鼠视觉皮层发育:细胞类型多样化如何持续演进?
关键词: 小鼠视觉皮层、细胞类型多样性、单细胞转录组、表观基因组、神经发育
通过对小鼠视觉皮层从胚胎期到成年期的单细胞转录组与单核多组学数据进行高分辨率整合分析,研究团队绘制出覆盖所有主要兴奋性、抑制性和非神经元细胞类型的完整发育轨迹图谱。该图谱不仅揭示了新细胞类型产生的关键节点及其分子标记,还表明细胞类型的多样化并非仅限于早期发育阶段,而是贯穿整个发育过程的连续事件。
特别是在出生后的“眼开期”与“关键期”,大量新的细胞亚型涌现,显示出外界感官输入可能在促进细胞多样性方面发挥重要作用。研究进一步发现,在特定细胞类型中,基因表达水平的变化与染色质可及性的动态演变高度协同,提示表观遗传调控在细胞命运决定中扮演关键角色。
基于上述数据,研究者构建了具有时间分辨度和细胞类型特异性的基因调控网络,明确了多个核心转录因子家族如何协同驱动神经元分化与回路组装。这些成果为解析哺乳动物大脑皮层发育的分子逻辑提供了坚实基础。

本研究通过对22种胎盘哺乳动物基因组进行深度比对,并运用深度学习技术重建重组景观的演化历程,发现了一个位于X染色体上的大型且在进化上高度保守的重组“荒漠”区域(XLRD),其覆盖了X染色体约30%的范围。通过对94个物种开展重组敏感的系统基因组分析,研究证实XLRD是一个古老且反复出现的基因流动屏障,即便在全基因组范围内存在广泛的祖先基因渗入现象,该区域仍能有效保留物种分化的历史信息。
进一步的功能分析显示,XLRD区域内富集了大量与性染色体沉默及生殖相关性状有关的基因,提示其可能在生殖隔离中发挥关键作用。由于这一结构在多个哺乳动物目系谱中均支持物种间的遗传隔离,因此有望成为解析复杂哺乳动物系统发育关系的稳定分子标记。该成果为理解物种形成过程中的基因组结构演化提供了新视角,并为未来的系统发育研究提供了潜在工具。
研究亮点:
- 首次利用深度学习方法构建出22种胎盘哺乳动物的高分辨率重组图谱,识别出X染色体上一个大规模、演化保守的重组“荒漠”(XLRD)。
- 揭示XLRD作为古老而持续存在的基因流屏障,在广泛基因渗入背景下依然能够维持物种遗传独立性,具备作为系统发育标记的潜力。
- 功能注释表明,XLRD富含调控性染色体沉默和生殖特征的关键基因,支持其在促进生殖隔离中的生物学意义。
- 通过涵盖9个哺乳动物目、跨越约1.05亿年演化历史的比较基因组学分析,验证了XLRD在远缘类群中的保守性和功能重要性。
研究局限:
- 重组景观的推断依赖于机器学习模型,尽管进行了多轮敏感性检验,但仍可能存在建模误差或数据偏差。
- 对XLRD功能机制的解读主要基于基因富集分析,缺乏直接的实验证据来验证其在生殖隔离中的具体分子路径。
- 研究聚焦于X染色体,其他常染色体是否也存在类似功能的重组抑制区域尚待系统探索。
另一项研究基于8,895名注意缺陷多动障碍(ADHD)患者与53,780名对照个体的外显子测序数据,系统分析了罕见编码变异的遗传贡献,成功鉴定出三个与ADHD高风险显著相关的基因:MAP1A、ANO8 和 ANK2。蛋白质互作网络分析显示,这些基因所参与的通路显著富集了已知与其他神经发育障碍相关的风险基因,尤其集中在细胞骨架组织、突触功能调控以及RNA加工等核心神经元生物学过程中。
表达谱分析进一步表明,这三个高风险基因在产前及产后大脑发育的关键阶段表现出较高的表达活性,同时在GABA能神经元和多巴胺能神经元等多种神经元类型中呈现特异性高表达,暗示其在神经发育过程中的重要作用。此外,研究还发现携带罕见有害变异的ADHD个体在社会经济地位、受教育程度方面相对较低,且成年患者群体中平均智商(IQ)下降达2.25分。
这一发现不仅深化了对ADHD遗传架构的理解,也为未来开发精准诊断手段和干预策略提供了潜在靶点。
研究亮点:
- 首次通过大规模外显子测序明确识别出 MAP1A、ANO8 和 ANK2 三个与 ADHD 显著相关的罕见编码变异基因。
- 揭示这些基因所在的蛋白互作网络与多种神经发育障碍共享遗传风险,并关联到细胞骨架、突触功能和RNA代谢等关键神经生物学过程。
- 发现上述高风险基因在大脑早期发育阶段及特定神经元亚型中高表达,支持其在神经环路形成中的功能性角色。
- 建立了罕见有害变异与个体社会经济状况、教育成就及智力水平之间的关联,凸显ADHD遗传因素对长期生活结局的深远影响。
研究局限:
- 虽然明确了基因与生物学通路的联系,但这些基因如何具体影响神经回路功能并导致ADHD症状的分子机制仍需深入探究。
- 关于社会经济地位和教育水平的关联分析可能受到环境混杂因素干扰,需借助更严谨的因果推断方法加以验证。
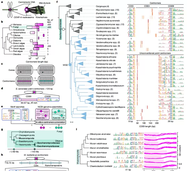
第三项研究聚焦于酵母着丝粒与动粒之间的演化关系,通过追踪两大真菌类群中超过2,500个天然菌株分离物的基因组数据,覆盖逾10亿年的演化历程,系统描绘了点着丝粒的演化轨迹。研究人员开发了一套自动化注释工具(PCAn),用于高效识别和比对着丝粒序列,从而构建出精细的着丝粒演化图谱。
研究发现,新的着丝粒可通过序列漂移产生,并在自然选择的作用下逐步扩散;而演化速率较慢的动粒结构则充当“筛选器”,决定哪些新变异可被细胞机制所接受。着丝粒的更新过程是渐进的,同一基因组内常同时存在新旧版本的共存状态,性繁殖过程有助于有利变异在种群中传播。此外,着丝粒长度的跳跃式变化与核小体DNA扭转周期高度一致,表明动粒界面施加了强烈的结构选择压力。
研究亮点:
- 首次实现对数千个酵母着丝粒的系统性演化追踪,覆盖超过10亿年的真菌演化史。
- 开发自动化点着丝粒注释工具(PCAn),推动着丝粒基因组学的标准化与规模化分析。
- 揭示着丝粒通过漂移-选择模式逐步演化的动态过程,并发现新旧变异可在基因组中共存。
- 阐明动粒作为演化“过滤器”的角色,对着丝粒结构变异施加选择压力,维持染色体正确分离的稳定性。
- 着丝粒长度变化与核小体DNA扭曲周期相吻合,提示其演化受物理结构约束。
首次实现了对酵母中着丝粒演化历程的系统性追踪,覆盖了逾10亿年的进化时间尺度,并整合了大量天然酵母菌株的数据。
开发了一套自动化点着丝粒注释流程(PCAn),能够高效解析复杂的着丝粒序列结构,支持高通量分析复杂基因组景观。

研究发现,着丝粒的演化是一个由遗传漂变与自然选择共同驱动的渐进过程,其中动粒结构发挥关键的“过滤”功能,影响特定序列的保留与传播。
同时观察到着丝粒长度存在跳跃式变化,这种变化与核小体DNA扭曲的周期性高度一致,表明动粒界面可能通过结构性约束调控着丝粒的兼容性与稳定性。
局限性:
- 本研究主要基于酵母类真菌体系,其结论是否适用于具有区域性着丝粒等更复杂结构的高等真核生物,仍有待进一步探索。
- 对着丝粒蛋白所受演化压力的推断主要依赖于序列比对与计算分析,尚需更多直接的实验证据来验证这些蛋白在着丝粒转换中的具体功能。
- 尽管研究揭示了性传播在着丝粒变异扩散中的潜在作用,但该变异在自然群体中传播的具体遗传机制仍需深入解析。
We thank the blogger (orange_milk_sugar, Wenyan Chen) for valuable discussions and feedback on the manuscript.