全部版块 我的主页
论坛 提问 悬赏 求职 新闻 读书 功能一区 经管文库(原现金交易版)
120 0
2026-01-05
有效规避企业用工风险法宝——规范的《劳动合同》和《严重违反企业规章制度管理办法》,与律师朋友倾心整理,条款合规 ,实操性强,2026 年敬上,愿助力万千私营企业合规用工、稳健发展。
一、《劳动合同》
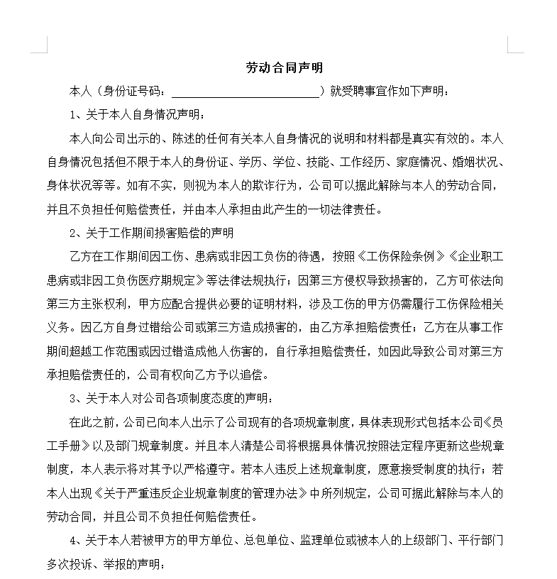
劳动合同声明
第一章  劳动合同双方当事人基本情况
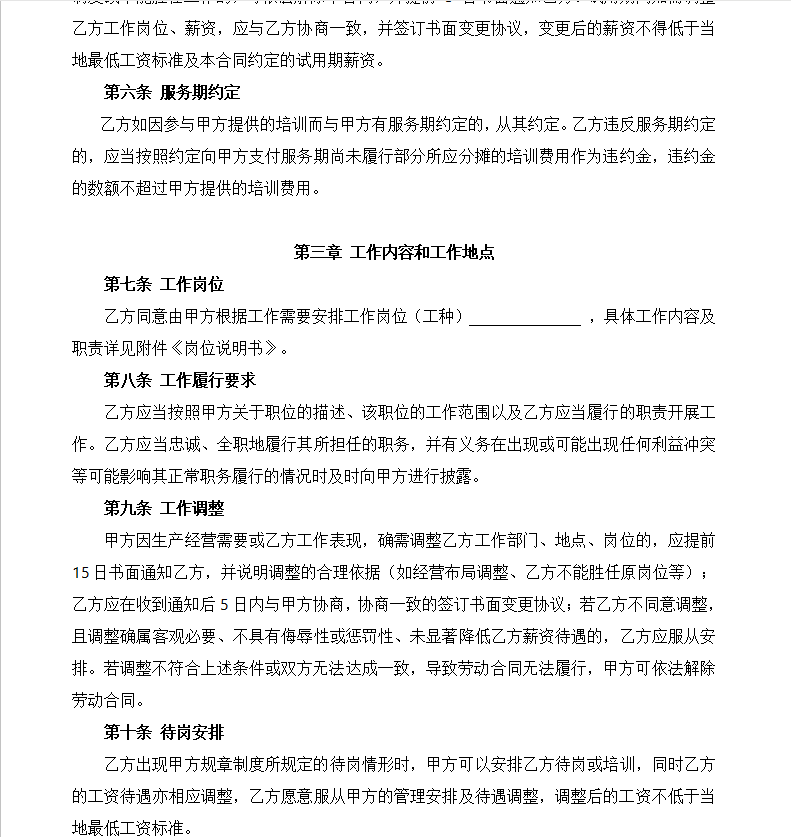
第二章 劳动合同类型、期限及试用期
第三章 工作内容和工作地点
第四章 工作时间和休息休假
第五章 劳动报酬和社会保险
第六章 劳动保护劳动条件和劳动安全
第七章 劳动资源及信息安全
第八章 保险福利待遇
第九章 劳动纪律
第十章 教育和培训
第十一章 知识产权
第十二章 陈述与保证
第十三章        保密协议
第十四章 劳动合同的变更、续订、解除或终止
第十五章 劳动争议处理
第十六章 其他事项
11.png
12.png
13.png
14.png
二、《严重违反企业规章制度的管理办法》
《关于严重违反企业规章制度的管理办法》的确认书
一、目的与制定依据

二、范围

三、严重违反企业规章制度的界定

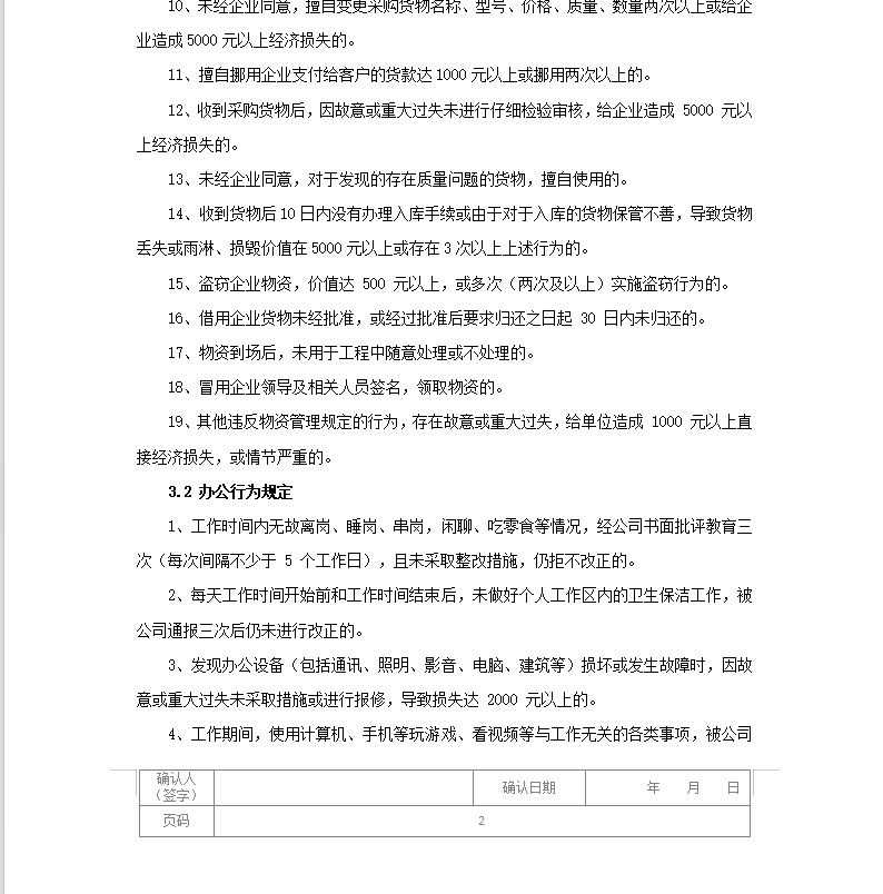
3.1 物资管理规定

3.2 办公行为规定

3.3 保密制度

3.4 财务管理制度

3.5档案管理规定

3.6费用报销规定

3.7企业工资制度

3.8规范化管理制度

3.9会议管理制度

3.10计算机管理制度

3.11加班管理制度

3.12人事及考勤制度

3.13培训管理制度

3.14职工管理制度

3.15公司商务和成本管理规定

四、异议处理与救济

21.png

22.png


23.png

附件列表

规范的劳动合同和严重违反企业规章制度的管理办法(价值上万).zip

大小:41.17 KB

只需: RMB 50 元  马上下载

有效规范企业用工风险法宝

二维码

扫码加我 拉你入群

请注明:姓名-公司-职位

以便审核进群资格,未注明则拒绝

相关推荐
栏目导航
热门文章
推荐文章

说点什么

分享

扫码加好友,拉您进群
各岗位、行业、专业交流群