全部版块 我的主页
论坛 提问 悬赏 求职 新闻 读书 功能一区 经管文库(原现金交易版)
41 0
2026-01-05
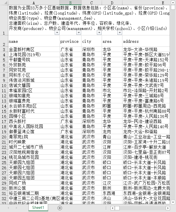
全国小区数据详细信息2025省份地市州城市区县地址经纬度物业费停车位容积率绿化率

33万条数据记录

资源简介
本仓库提供了一份详尽的全国小区数据资源文件,涵盖了大量小区的详细信息。该数据集包含了小区名、所属省份、城市、区城、详细地址、纬度、经度、GPS 纬度、GPS经度、物业类型、物业费、总建筑面积、总户数、建造年代、停车位数量、容积率、绿化率、开发商名称、物业公司名称等关键信息。
数据字段说明
•小区名:小区的名称
•省份:小区所在的省份。
•城市:小区所在的城市。
• 区域:小区所在的区域或区县。
•地址:小区的详细地址。
•纬度:小区的地理纬度。
经度:小区的地理经度。
•纬度(GPS):小区的GPS 纬度。
•经度(GPS):小区的 GPS 经度。
• 物业类型:小区的物业类型,如住宅、商业等。
•物业费:小区的物业费用。
总建面积:小区的总建筑面积。
•总户数:小区的总户数。
•建造年代:小区的建造年份。
•停车位:小区的停车位数量
• 容积率:小区的容积率。
•绿化率:小区的绿化率。
•开发商:小区的开发商名称
•物业公司:小区的物业公司名称。
使用场景
该数据集适用于以下场景:
•房地产研究:用于分析不同地区的小区分布、物业类型、房价趋势等。
•市场调研:帮助企业了解不同城市的小区分布情况,进行市场定位和策略制定。
数据分析:用于数据挖掘、机器学习等领域的研究
地理信息系统(GIS):结合地理信息系统,进行空间分析和可视化展示。
数据来源
该数据集通过公开渠道收集整理,确保数据的准确性和完整性。

b0a48942c510f1184683680fe1d1e707.png




二维码

扫码加我 拉你入群

请注明:姓名-公司-职位

以便审核进群资格,未注明则拒绝

栏目导航
热门文章
推荐文章

说点什么

分享

扫码加好友,拉您进群
各岗位、行业、专业交流群