全部版块 我的主页
论坛 提问 悬赏 求职 新闻 读书 功能一区 经管文库(原现金交易版)
23 0
2026-01-18
上市公司供应链全套数据(2001-2025)上市公司供应链全套数据(2001-2025)
上市公司供应链全套数据(2001-2025)

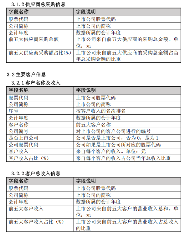
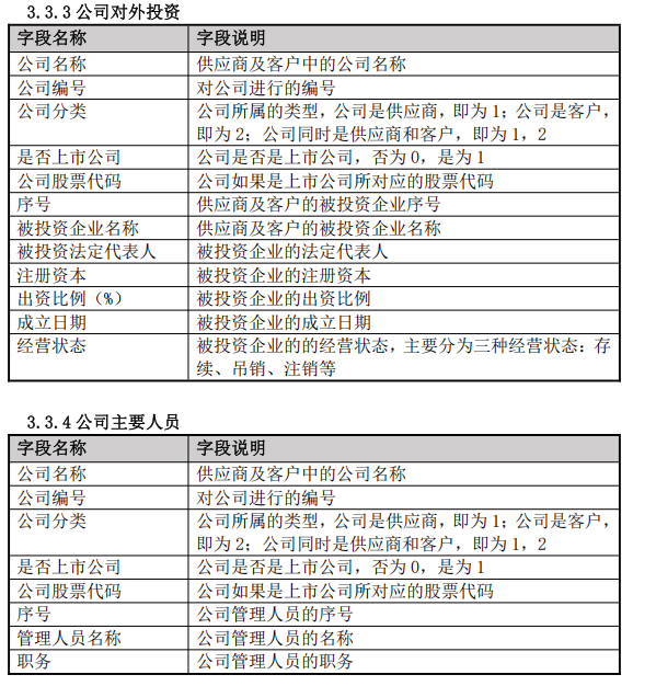
中国上市公司供应链研究数据库(Supply Chain Research Database of Chinese Companies,SCRD)基于对上市公司财务报告的分析建立的研究上市公司供应商和客户的专业数据库。

SCRD包含中国上市公司供应商信息、客户信息、供应商及客户公司信息三个模块,共8张表。其中,供应商信息包括前五大主要供应商名称及采购额、供应商总采购信息;客户信息包括前五大主要客户名称及收入额、客户总收入信息;供应商及客户公司信息包括公司基本信息、股东信息、对外投资、主要人员。SCRD包括2001年至今上市公司的供应商和客户信息。




附件列表
6.png

原图尺寸 65.56 KB

6.png

5.png

原图尺寸 48.04 KB

5.png

4.png

原图尺寸 123.91 KB

4.png

3.png

原图尺寸 148.79 KB

3.png

2.png

原图尺寸 128.75 KB

2.png

1.png

原图尺寸 87.32 KB

1.png

上市公司供应链全套数据

大小:85 Bytes

只需: RMB 60 元  马上下载

上市公司供应链全套数据

二维码

扫码加我 拉你入群

请注明:姓名-公司-职位

以便审核进群资格,未注明则拒绝

栏目导航
热门文章
推荐文章

说点什么

分享

扫码加好友,拉您进群
各岗位、行业、专业交流群