全部版块 我的主页
论坛 提问 悬赏 求职 新闻 读书 功能一区 经管文库(原现金交易版)
26 0
2026-01-18
绿色金融全套数据(2005-2025)绿色金融全套数据(2005-2025)
绿色金融全套数据(2005-2025)

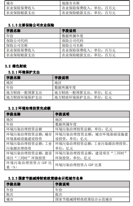
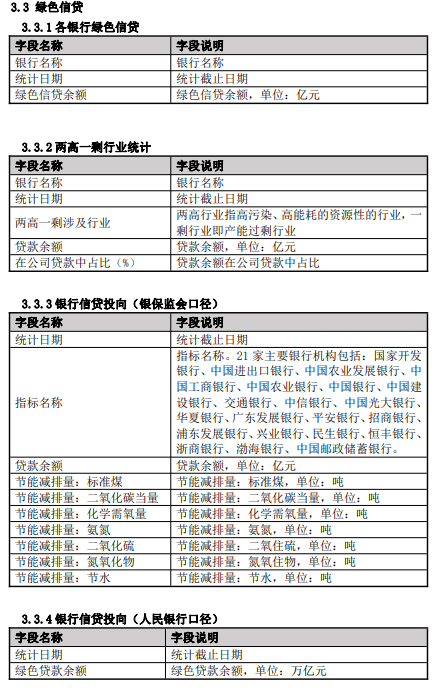
绿色金融研究数据库(Green Finance Research Database,GFRD)是基于我国坚持绿色发展理念,推进生态文明建设,考察金融领域的绿色发展情况而构建的专业数据库。GFRD囊括四大模块:绿色保险、绿色财政、绿色信贷和绿色债券。其中,绿色保险主要展示了各省、地级市和保险公司的农业保险情况;绿色财政则从地方财政环保支出、环境治理投资以及国家节能减排财政政策展示了财政领域对于绿色发展的支持;绿色信贷包括主要上市银行、银保监会和人民银行对于绿色信贷的披露和统计情况;最后,我们根据债券所投资行业,总结了当前中国绿色债券的发行情况。


附件列表
6.png

原图尺寸 41.78 KB

6.png

5.png

原图尺寸 66.06 KB

5.png

4.png

原图尺寸 61.03 KB

4.png

3.png

原图尺寸 85.84 KB

3.png

2.png

原图尺寸 83.56 KB

2.png

1.png

原图尺寸 41.46 KB

1.png

绿色金融全套数据(2005-2025)(1)

大小:85 Bytes

只需: RMB 60 元  马上下载

绿色金融全套数据(2005-2025)

二维码

扫码加我 拉你入群

请注明:姓名-公司-职位

以便审核进群资格,未注明则拒绝

栏目导航
热门文章
推荐文章

说点什么

分享

扫码加好友,拉您进群
各岗位、行业、专业交流群