全部版块 我的主页
论坛 提问 悬赏 求职 新闻 读书 功能一区 经管文库(原现金交易版)
42 0
2026-01-18
环境研究全套数据(1949-2025)
环境研究全套数据(1949-2025)
环境研究全套数据(1949-2025)

环境状况对于经济发展与资源配置起着重要作用。鉴于环境对经济发展和企业行为可能产生的重要影响,本数据库为学者提供研究中国气候与环境状况的详细、全面、准确的字段信息。

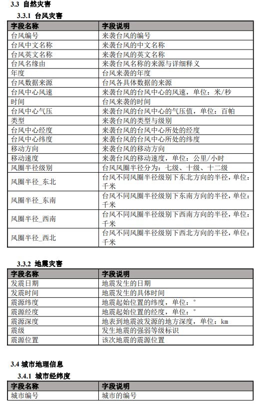
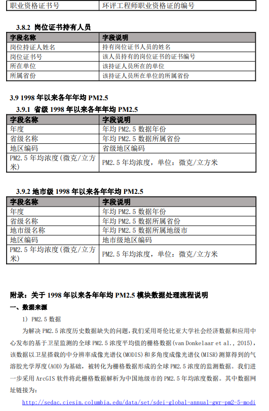
中国环境数据库(Chinese Environment Database,CEDS)对中国环境状况进行全方面的考察与总结,共包含气象、环境、自然灾害、城市地理信息、自然生态、环境治理、环境影响评价、环评工作人员、全国各省、地级市1998年以来各年年均PM2.5等9个模块。

数据库特色
独特性。中国环境数据库是专注于中国环境研究的学术数据库,该数据库对中国环境各方面的数据都进行了梳理总结,不仅包含气象、环境和自然灾害数据,还汇总了各保护区、自然生态与环评机构与环评工作人员的信息。本数据库的推出对研究中国环境与污染防治具有重要的学术价值。

多维性。中国环境数据库不仅包括基础的大气环境与自然灾害方面的信息,还包含有城市地理位置、环评机构与人员、国家污染排放重点监控企业名单等环境相关的内容。本数据库还将大气环境的内容细分为污染物排放、空气质量、大气环境等多个方面。

完整性。中国环境数据库包括大气与灾害、自然生态、环境影响评价等信息,数据库内容丰富,信息抓取全面,信息来源权威,对环境相关的内容进行延伸,做到字段的完整以及整个环境系列数据的全面覆盖。


附件列表
15.png

原图尺寸 48.67 KB

15.png

14.png

原图尺寸 47.89 KB

14.png

13.png

原图尺寸 42.95 KB

13.png

12.png

原图尺寸 75.52 KB

12.png

11.png

原图尺寸 195.36 KB

11.png

10.png

原图尺寸 271.91 KB

10.png

9.png

原图尺寸 171.37 KB

9.png

8.png

原图尺寸 176.67 KB

8.png

7.png

原图尺寸 134.4 KB

7.png

6.png

原图尺寸 103.57 KB

6.png

5.png

原图尺寸 113.53 KB

5.png

4.png

原图尺寸 97.54 KB

4.png

3.png

原图尺寸 105.32 KB

3.png

2.png

原图尺寸 126.95 KB

2.png

1.png

原图尺寸 120.03 KB

1.png

环境研究全套数据(1949-2025)(1)

大小:85 Bytes

只需: RMB 1000 元  马上下载

作废

环境研究全套数据(1949-2025)(1)

大小:85 Bytes

只需: RMB 60 元  马上下载

有效,请购买这个

二维码

扫码加我 拉你入群

请注明:姓名-公司-职位

以便审核进群资格,未注明则拒绝

栏目导航
热门文章
推荐文章

说点什么

分享

扫码加好友,拉您进群
各岗位、行业、专业交流群