全部版块 我的主页
论坛 提问 悬赏 求职 新闻 读书 功能一区 经管文库(原现金交易版)
113 0
2026-01-30

一、数据简介

省级公共服务注意力,是依托文本分析技术,提取省级政府工作报告中教育、医疗、养老、就业等公共服务领域关键词并统计词频,结合语境梳理分布特征,量化判断省级政府在各公共服务领域的注意力投入程度、分配结构与侧重导向的分析视角,核心是通过文本载体挖掘政府公共服务决策的关注焦点与资源倾斜倾向。基于此可展开多方面研究:一是省际横向对比研究,分析东中西部、经济发达与欠发达省份的注意力分配差异,探究经济水平、人口结构等因素的影响;二是纵向演变研究,追踪同一省份历年关键词词频变化,揭示关注重心转移规律及与宏观政策、地方需求的适配性;三是注意力与供给实效关联性研究,验证高注意力领域的资源供给、服务质量及群众满意度,分析注意力转化为服务效能的路径与障碍;四是影响机制研究,探究绩效考核、公众诉求、突发公共事件等变量对注意力分配的驱动作用;五是特定领域深度研究,聚焦教育、医疗等领域,分析细分方向的注意力分配逻辑,为优化供给结构提供参考。

本数据分别参照文宏(2013)和文宏、赵晓伟(2014)的研究设计,基于CNPD中国政府工作报告库中的省级文本数据构建“政府公共服务注意力文本分析数据集”, 即通过多阶段文本分析方法提取标准化公共服务注意力信息,步骤如下:1、收集关键词典;2、对文本数据进行分词并去除停用词和无意义词语;3、统计领域词频。关键词典如下:

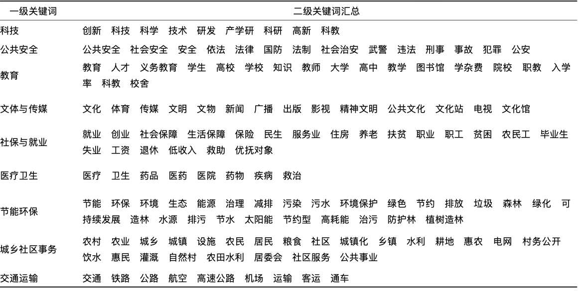
图1.png

图1 省级政府公共服务注意力配置(2000-2025)关键词

图2.png

图2 省级基本公共服务的注意力测量(2000-2025)关键词

二、数据来源:CNPD007_prov_省级政府年度工作报告库(2000-2025)


三、时间跨度:2000-2025


四、数据范围:全国各省级政府


五、数据格式:Excel

六、数据指标

(一)省级政府公共服务注意力配置(2000-2025)

省级名称

省级代码

年份

总句子数

总单词数
(去停用词)

总关键词数

包含关键词句子数

编码覆盖率
(包含至少一个关键词的句子数/总句子数

关键词密度_句子级
(包含关键词的句子数/总句子数)

关键词密度_词频级
(关键词总出现次数/去停用词后的单词总数)

科技_句子数

科技_注意力百分比
(包含科技类关键词的句子数/总句子数)

科技_关键词数

公共安全_句子数

公共安全_注意力百分比

公共安全_关键词数

教育_句子数

教育_注意力百分比

教育_关键词数

文化与传媒_句子数

文化与传媒_注意力百分比

文化与传媒_关键词数

社保与就业_句子数

社保与就业_注意力百分比

社保与就业_关键词数

医疗卫生_句子数

医疗卫生_注意力百分比

医疗卫生_关键词数

节能环保_句子数

节能环保_注意力百分比

节能环保_关键词数

城乡社区事务_句子数

城乡社区事务_注意力百分比

城乡社区事务_关键词数

交通运输_句子数

交通运输_注意力百分比

交通运输_关键词数





(二)省级基本公共服务的注意力测量(2000-2025)

省级名称

省级代码

年份

总句子数

总单词数
(去停用词)

总关键词数

包含关键词句子数

编码覆盖率
(包含至少一个关键词的句子数/总句子数

关键词密度_句子级
(包含关键词的句子数/总句子数)

关键词密度_词频级
(关键词总出现次数/去停用词后的单词总数)

就业_句子数

就业_注意力百分比
(包含科技类关键词的句子数/总句子数)

就业_关键词数

社会保障_句子数

社会保障_注意力百分比

社会保障_关键词数

教育_句子数

教育_注意力百分比

教育_关键词数

医疗卫生_句子数

医疗卫生_注意力百分比

医疗卫生_关键词数

基础设施_句子数

基础设施_注意力百分比

基础设施_关键词数

生态_句子数

生态_注意力百分比

生态_关键词数

公共安全_句子数

公共安全_注意力百分比

公共安全_关键词数



七、数据展示

(一)省级政府公共服务注意力配置(2000-2025)

图3.png


(二)省级基本公共服务的注意力测量(2000-2025)

图4.png


八、参考文献

[1]文宏,赵晓伟.政府公共服务注意力配置与公共财政资源的投入方向选择——基于中部六省政府工作报告(2007~2012年)的文本分析[J].软科学,2015,29(06):5-9.

[2]文宏.中国政府推进基本公共服务的注意力测量——基于中央政府工作报告(1954—2013)的文本分析[J].吉林大学社会科学学报,2014,54(02):20-26+171.


九、下载链接
二维码

扫码加我 拉你入群

请注明:姓名-公司-职位

以便审核进群资格,未注明则拒绝

栏目导航
热门文章
推荐文章

说点什么

分享

扫码加好友,拉您进群
各岗位、行业、专业交流群