全部版块 我的主页
论坛 提问 悬赏 求职 新闻 读书 功能一区 经管文库(原现金交易版)
26 2
2026-03-02
数字化转型程度指标合集
赵宸宇、吴非、张永珅顶刊三个版本

持续更新,后续关注我后免费获取更新版本
不管什么时候毕业或者发期刊用到,都能用到最新的数据

【原创整理,严禁转载,转载必究】


参考文献

[1]张永珅,李小波,邢铭强.企业数字化转型与审计定价[J].审计研究,2021(03):62-71.
[2]吴非,胡慧芷,林慧妍等.企业数字化转型与资本市场表现——来自股票流动性的经验证据[J].管理世界,2021,37(07):130-144+10.DOI:10.19744/j.cnki.11-1235/f.2021.0097.
[3]赵宸宇,王文春,李雪松.数字化转型如何影响企业全要素生产率[J].财贸经济,2021,42(07):114-129.


计算说明

张永珅版本 2001-2024
根据企业数字化转型的定义,本文借鉴祁怀锦等(2020)、何帆等(2019)的研究,以上市公司财务报告附注披露的年末无形资产明细项中与数字化转型相关的部分占无形资产总额的比例来度量企业的数字化水平。具体地,当无形资产明细项包含“软件”“网络”“客户端”“管理系统”“智能平台”等与数字化转型技术相关的关键词以及与此相关的专利时,将该明细项目界定为“数字化技术无形资产”,再对同一公司同年度多项数字化技术无形资产进行加总,计算其占本年度无形资产的比例,即为企业数字化转型程度的代理变量。

吴非版本 2007-2024
根据特征词进行搜索、匹配和词频计数,进而分类归集关键技术方向的词频并形成最终加总词频,从而构建企业数字化转型的指标体系。由于这类数据具有典型的“右偏性”特征,本文将其进行对数化处理,从而得到刻画企业数字化转型的整体指标。在稳健性检验中,本文根据技术的构成差异和运用状况,进行口径细分并重新进行回归检验。
本文依据当前对数字化转型的权威界分,以“ABCD”技术为界,划分出了人工智能(AI)、区块链(BD)、云计算(CC)和大数据(DT)4个子指标;而在实践应用层面(ADT),则以实践中的具体数字化运用关键词为准。
120938j47dju60jduoud6b.jpg

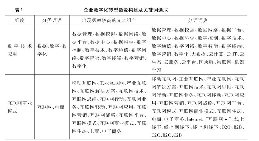
赵宸宇版本 2001-2024
132549vv22eeew9llceeeo.jpg     1325498uzdr7vqsfzxqdxr.jpg
对数字技术应用、互联网商业模式、智能制造、现代信息系统四个维度
在此基础上,对词频数据进行标准化处理,使用熵值法确定各指标权重,最终得到 数字化转型指数。





数据说明

样本选择:全部A股2001-2024年数据

包含两个版本:一份未剔除、一份剔除金融和ST

每个压缩包都附有初始数据,计算代码,参考文献和最终数据

赠送超值上市基本信息:证券代码、统计截止日期、上市公司ID、证券简称、ABH股交叉码、行业名称、行业代码、中文全称、公司成立日期、首次上市日期、法人代表、注册资本、公司网址、经营范围、主营业务、上市状态、注册具体地址、注册地址所属省份、注册地址所属城市、注册地经度(E)、注册地纬度(N)、公司办公地址、办公地址经度、办公地址纬度、办公地址邮政编码等。
再额外赠送超值上市常用分组指标:是否 ST或PT、是否金融业、资产负债率是否大于1、是否沪深A股、
是否北京A股、行业名称、行业代码、所属省份代码、所属省份、所属城市代码、所属城市、分东部地区、中部地区、西部地区、是否高科技行业、是否重污染行业


  
张永坤版本
QQ截图20260302205521.jpg
QQ截图20260302205453.jpg


QQ截图20260302205503.jpg

2001-2024年数字化转型-张永珅.zip
大小:(44.22 MB)

只需: RMB 48元  马上下载

本附件包括:

  • 上市公司基本信息.xlsx
  • 代码.do
  • 企业数字化转型与审计定价_张永珅.pdf
  • 分组指标.dta
  • 分组指标.xlsx
  • 数字化转型.dta
  • 无形资产明细.dta
  • 是否ST或PT.dta
  • 结果-剔除金融剔除ST缩尾处理.dta
  • 结果-剔除金融剔除ST缩尾处理.xlsx
  • 结果.dta
  • 结果.xlsx
  • 资产负债表.dta





吴非版本
QQ截图20260302181955.jpg

   QQ截图20260302181921.jpg

QQ截图20260302181930.jpg

2007-2024年数字化转型-吴非.zip
大小:(38.06 MB)

只需: RMB 48元  马上下载

本附件包括:

  • 上市公司基本信息.xlsx
  • 代码.do
  • 企业数字化转型与资本市场表...—来自股票流动性的经验证据_吴非.pdf
  • 分组指标.dta
  • 分组指标.xlsx
  • 原始数据.xlsx
  • 是否ST或PT.dta
  • 结果-剔除金融剔除ST缩尾处理.dta
  • 结果-剔除金融剔除ST缩尾处理.xlsx
  • 结果.dta
  • 结果.xlsx




赵宸宇版本


QQ截图20260302204659.jpg


QQ截图20260302204623.jpg


2001-2024年数字化转型-赵宸宇.zip
大小:(45.5 MB)

只需: RMB 48元  马上下载

本附件包括:

  • 上市公司基本信息.xlsx
  • 代码.do
  • 分组指标.dta
  • 分组指标.xlsx
  • 数字化转型原始词频.dta
  • 数字化转型如何影响企业全要素生产率_赵宸宇.caj
  • 是否ST或PT.dta
  • 结果-剔除金融剔除ST缩尾处理.dta
  • 结果-剔除金融剔除ST缩尾处理.xlsx
  • 结果.dta
  • 结果.xlsx





数字化转型大合集(3个版本)







二维码

扫码加我 拉你入群

请注明:姓名-公司-职位

以便审核进群资格,未注明则拒绝

全部回复
2026-3-2 21:03:56
整理所花费时间远超成本价


二维码

扫码加我 拉你入群

请注明:姓名-公司-职位

以便审核进群资格,未注明则拒绝

2026-3-2 21:04:03

本人经济学博士毕业,如过您有具体的数据需要定制,可以私信联系,提供数据查找、整理数据以及实证分析服务!提供售后服务,所有私信和评论都会及时回复,有任何疑问可随时联系!


二维码

扫码加我 拉你入群

请注明:姓名-公司-职位

以便审核进群资格,未注明则拒绝

栏目导航
热门文章
推荐文章

说点什么

分享

扫码加好友,拉您进群
各岗位、行业、专业交流群