全部版块 我的主页
论坛 计量经济学与统计论坛 五区 计量经济学与统计软件
2956 14
2026-04-14

深夜11点,你第5次把光标放在空白的Introduction段落上。

朋友圈有人晒出"AI一周写完SSCI初稿"的截图,你一边焦虑地刷新着AI智能体对话框,一边在心底打鼓:这玩意儿写出来的东西,真的能投出去吗?

更可怕的是——

  • 你让AI生成文献综述,它给你编了3篇根本不存在的参考文献;
  • 你用润色Discussion,审稿人回复:"这段论述缺乏理论深度,疑似AI生成";
  • 你偷偷把AI写的段落塞进论文,却在投稿前夜被导师一句"这段不像你写的"打回原形。

当“一键生成论文”的噱头席卷学术圈,你是否也陷入了这样的两难?

不用 AI,眼睁睁看着别人一周出稿,自己还在熬夜啃文献、改框架,进度被远远甩在身后;

用了 AI,又天天提心吊胆 —— 生成的稿子逻辑漏洞百出,查重、审稿直接翻车,甚至踩中学术伦理红线,影响职称评审、毕业答辩,多年心血付诸东流。

不是你的困境,是2026年每一位社科研究者正在经历的集体焦虑。


你是不是也在被这些问题困住?

✅ 用 Claude、GPT 写论文,只会简单提问,生成内容永远是 “正确的废话”,根本达不到 SSCI 发表标准;

✅ 担心 AI 成为 “影子作者”,学术不端风险找上门,不敢放心用;

✅ 明明用了 AI 工具,效率却没提升,反而要花几倍时间修改,完全违背初衷;

✅ 想靠 AI 加速 SSCI 发表,却找不到系统的方法,只能自己瞎摸索,踩坑无数。

别再焦虑了!AI 从来不是学术的敌人,而是你放大研究能力的最强武器。关键在于,你有没有掌握「让 AI 当聪明助理,而非影子作者」的高阶用法。


今天19:00,先听 SSCI 审稿专家拆解 AI 论文的真相

JG 学术培训特邀发表 SSCI 论文 70 余篇、百余本SSCI 期刊审稿专家陈世智老师,带来免费专题直播:《AI 一周写完论文,那篇「生成」的稿子,真的投得出去吗?》

这场 90 分钟的分享,会带你彻底搞懂 AI 论文的核心逻辑:

  • 直面 4 种 AI 学术焦虑,拆解「自动生成论文」的内容陷阱、伦理风险与职业代价
  • 重新定义 AI 与学者的关系:AI 是研究助理,不是替你写论文的工具
  • 现场演示 4 个高质量 Prompt 实战:从研究缺口诊断、文献综整、假设测试到     Discussion 写作,手把手教你用 AI 产出符合 SSCI 标准的内容
  • 70 + 篇     SSCI 发表经验,毫无保留分享 AI 时代的投稿心法

AI 不会淘汰学者,但会淘汰不思考的学者。这场直播,就是帮你在 AI 时代守住学术灵魂,同时把研究效率拉满的关键一步!

(扫描海报二维码,立即预约免费直播)

0414直播海报.png


如果你真正想掌握的是——一套完整的Claude+GPT双引擎SSCI论文生产系统,那么明晚直播后,陈老师还有一份更系统的"学术生存方案"要给你。

《SSCI论文写作与发表:Claude+GPT双引擎实战系统课》

这不是又一套"AI写作技巧"的拼凑课。这是一位发过70篇SSCI的一线研究者,把自己十余年投稿经验,配合Claude/GPT的最新能力边界,重新设计的完整论文生产流水线

你现在的困境  

课程给的Claude+GPT解决方案

选题没方向,AI也不知道该问什么  

Claude深度访谈法——用"苏格拉底式追问"3步锁定"审稿人眼前一亮的选题"

文献读了100篇,写综述时还是拼贴  

双引擎观点建构——Claude做理论框架推演,GPT做学术对话润色,告别"文献搬运"

研究方法描述总被质疑"不够严谨"

方法论Prompt库——量化/质化/混合研究的Claude标准表述模板

Claude写的段落太"美式",GPT写的又太"机械"

风格融合工作流——用Claude的"学术人格"设定+GPT的精细化迭代,统一论文 voice

投稿后石沉大海,不知道问题在哪

审稿人视角拆解——用Claude模拟审稿意见,用GPT打磨Response Letter的博弈策略


课程信息:

培训时间:2026年5月1--3日 (三天)

培训地点:远程直播,提供配套资料+录播回放+授课老师指导

授课安排:9:00-12:00;14:00-17:00;答疑交流


授课嘉宾:

陈世智老师,现任台湾高雄科技大学资讯管理系教授。台湾交通大学管理博士与大同大学资讯工程研究所双博士学位。

陈老师近年内发表超过70篇SSCI/SCI篇国际期刊;论文总被引次数超过8000次;连续三年获得斯坦福大学全球前 2% 顶尖科学家排行榜;共发表26篇国际研讨会论文,其中4篇得到Best Paper Award(最佳论文奖);曾担任超过20个SSCI/SCI期刊的审稿人;曾主持超过15个科研与产学项目。开设SSCI/SCI写作发表课程以来,不止课程受到了广泛好评,也成功帮助多名学员成功发表SSCI/SCI论文!


课程核心模块预览:

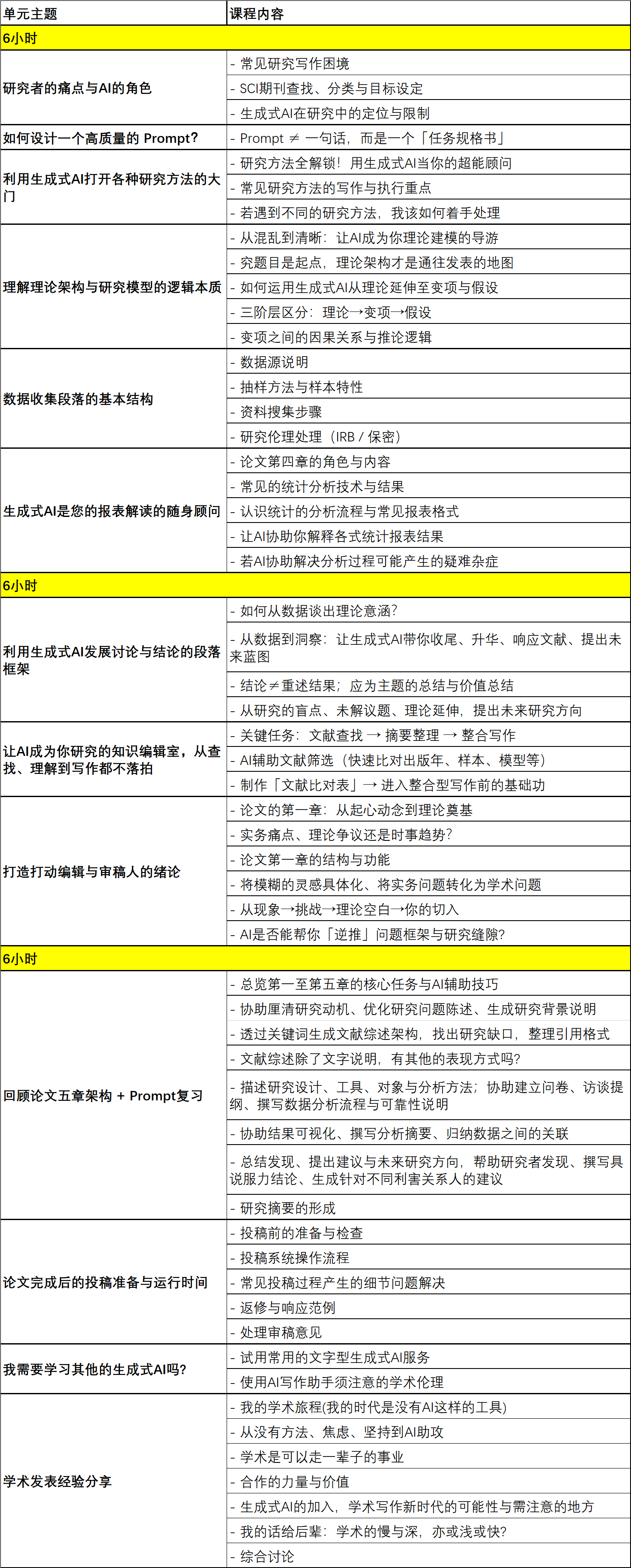
第一天:思维重构与双核工具精要

  • 走出AI使用误区,科学设定SSCI发表目标。
  • 【核心对比教学】​ 深度解析GPT与Claude的模型“性格”:何时用GPT进行头脑风暴、激发创新?何时切换至Claude进行逻辑推演、文本精细打磨与伦理审查?
  • 掌握超越基础Prompt的“任务规格书”心法,让你能精准驾驭不同模型。
  • 用“AI顾问团”系统解锁量化、质性、混合研究的设计思路,并构建坚实的理论模型。

第二天:研究核心流程的双核实战

  • 文献综述革命:

       -- 用Perplexity/Consensus快速锁定领域核心文献与前沿。

       -- 让Claude担任“文献分析员”,深度总结、比对文献,制作专业比对表。

       -- 用GPT担任“观点连接者”,发现潜在的研究缺口与理论对话点。

  • 研究设计与执行:

      -- 学习如何用GPT辅助设计问卷、实验,用Claude审查伦理与逻辑漏洞。

      -- 双核协同写作:用GPT搭建章节初稿与拓展思路,用Claude进行严谨性修正、学术化提升与规避重复。

第三天:从成稿到发表的闭环与超越

  • 全流程总复习与实战演练:从一个idea开始,带领大家运用“双核工作流”完成从选题、框架到初稿的全过程。
  • 投稿与伦理的终极指南:

      -- 详解如何利用Claude模拟审稿人视角,提前压力测试你的论文。

      -- 如何用GPT辅助撰写诚恳有力的返修信(Response Letter)。

  • 构建你的AI学术工作流:分享讲者融合Zotero、Notion与GPT/Claude的自动化工作流,让你的研究效率产生质变。
  • 深入探讨AI时代的学术伦理与学者核心竞争力,让你在技术浪潮中站稳脚跟。


适合谁学?

  • 高校教师:想靠 SSCI 论文评职称、申课题,却被写作效率、发表周期卡住
  • 在读博士生:需要快速发表 SSCI 论文,顺利毕业、申博后
  • 青年学者:想在 AI 时代提升科研竞争力,跟上学术圈发展趋势
  • 论文辅导从业者:想掌握 AI 工具用法,提升辅导学员的专业能力

授课大纲:

SSCI课纲.png


试听及咨询:

JG学术培训-尹老师

电话:13321178792

WeChat:JGxueshu

              

主办单位:经管之家JG学术培训

名师精品学术培训,认准经管之家 JG学术培训

官方出品,名师授课,实战为王,助力你的科研之路一路开挂!

二维码

扫码加我 拉你入群

请注明:姓名-公司-职位

以便审核进群资格,未注明则拒绝

全部回复
5 小时前
二维码

扫码加我 拉你入群

请注明:姓名-公司-职位

以便审核进群资格,未注明则拒绝

5 小时前

二维码

扫码加我 拉你入群

请注明:姓名-公司-职位

以便审核进群资格,未注明则拒绝

5 小时前
这门课程不仅仅是在教你使用几个AI软件,更是在重构你的研究写作流程。主讲老师以其发表逾百篇SSCI/SCI的实战经验,将带你​在三天内,用一个真实的研究主题,全程模拟从选题、写作到投稿、返修的全过程,让你亲眼见证一篇符合SSCI发表标准的论文初稿是如何诞生的。如果你已经厌倦了在焦虑中独自摸索,渴望找到一条突破SSCI发表困境的捷径,那么这门课或许就是你一直在等待的答案。​是时候,用新的工具,告别旧日的焦虑了。
二维码

扫码加我 拉你入群

请注明:姓名-公司-职位

以便审核进群资格,未注明则拒绝

5 小时前

为什么选这门课?

1️深度聚焦目前学术界最火、最好用的两大 AI 神器:

手把手教你如何将 Claude GPT 强强联手,将它们的优势发挥到极致,让它们成为你科研道路上最得力的“学术助手”!

Claude:

  • 文献综述神器:Claude 强大的文本生成能力,能高效梳理文献脉络,帮你瞬间构建逻辑清晰的文献综述框架。
  • 语言润色大师:它对学术英语的把握精准,能帮你将生硬的中文式英语转化为地道、专业的 SCI/SSCI 级表达。
  • 选题头脑风暴:输入你的初步想法,Claude 能帮你快速拓展研究视角,发现潜在的创新点。

GPT:

  • 数据清洗好帮手:GPT 的逻辑推理和编程能力,能高效辅助你进行复杂的数据清洗和统计分析代码生成。
  • 全能型学术助手:从摘要写作到致谢编辑,GPT 几乎能覆盖论文写作的方方面面。

2️ 100+SSCI发表导师既是作者也是审稿人

陈老师学术战绩:

  • 发表100+篇SSCI/SCI,涵盖IF=10.88顶刊《Technological     Forecasting and Social Change》
  • 担任SSCI期刊客座编辑,深谙选稿标准
  • 审稿人经验覆盖17+本SSCI期刊,包括Information     & Management、New Media & Society等顶刊

他懂审稿人想什么,更懂你怎么写才能过!

3️最后一天实战带出一篇可投稿的初稿

不是听理论,是动手做出来!

  • Day1:选题→理论→数据→统计,AI全流程辅助
  • Day2:讨论→结论→文献→绪论,打造打动编辑的框架
  • Day3:现场实操!从0到1完成一篇刊用级初稿,并实际投出去!

二维码

扫码加我 拉你入群

请注明:姓名-公司-职位

以便审核进群资格,未注明则拒绝

4 小时前
二维码

扫码加我 拉你入群

请注明:姓名-公司-职位

以便审核进群资格,未注明则拒绝

点击查看更多内容…
栏目导航
热门文章
推荐文章

说点什么

分享

扫码加好友,拉您进群
各岗位、行业、专业交流群