全部版块 我的主页
论坛 新商科论坛 四区(原工商管理论坛) 商学院
3227 24
2013-05-31
信用评分
• 上周五至目前公告发行4 支企业债,金额30 亿元,其中城投债3 支,金额24 亿元;公告发行3 支公司债,金额
22 亿元。本周企业债公司债总发行额只有52 亿元。
• 城投企业债整体资质较弱,评分均只有5 大档,稍好的是财力略好的区县城投债兖城投债和溧水债,评分为5+,
洛高新债所在高新区财力很弱,评分只有5-。本周溧水债和洛高新债都披露有与商业银行签订了的无条件流动性
贷款支持协议,债项评级都较发行人主体高一级,但此类增信有一定的合规瑕疵,且与担保本质不同的是银行有
很强的主动性,债券投资人无法向银行追索,增信效果较弱,我们均未提升债项评分。
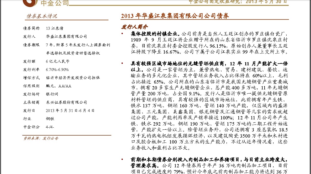
• 非城投江泉债发行人具备一定的区域市场地位,但实际盈利状况一般,未来业绩有增长潜力但仍需观察,投资压
力较大,债务负担上升快,短期流动性偏弱,暂时仍然维持发行人4-主体评分。债券担保人盈利和现金流非常有
限,资产以关联往来为主,且尚难判断其是否作为城投企业受ZF支持以及支持的力度,暂时认为增信作用有限。
• 公司债中,债项资质最好的是岳纸债,发行人受累于行业景气低迷和费用高企,出现亏损,且债务负担较重,短
期周转压力较大,不过作为央企下属上市平台享有较好的外部流动性支持,暂时维持4-主体评分,债券由央企诚
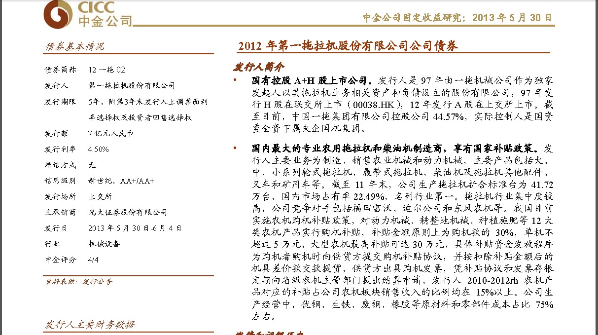
通控股担保后,债项评分提升至3-;一拖是享有ZF补贴,盈利和现金流较为稳定的国有企业,债务负担轻,流
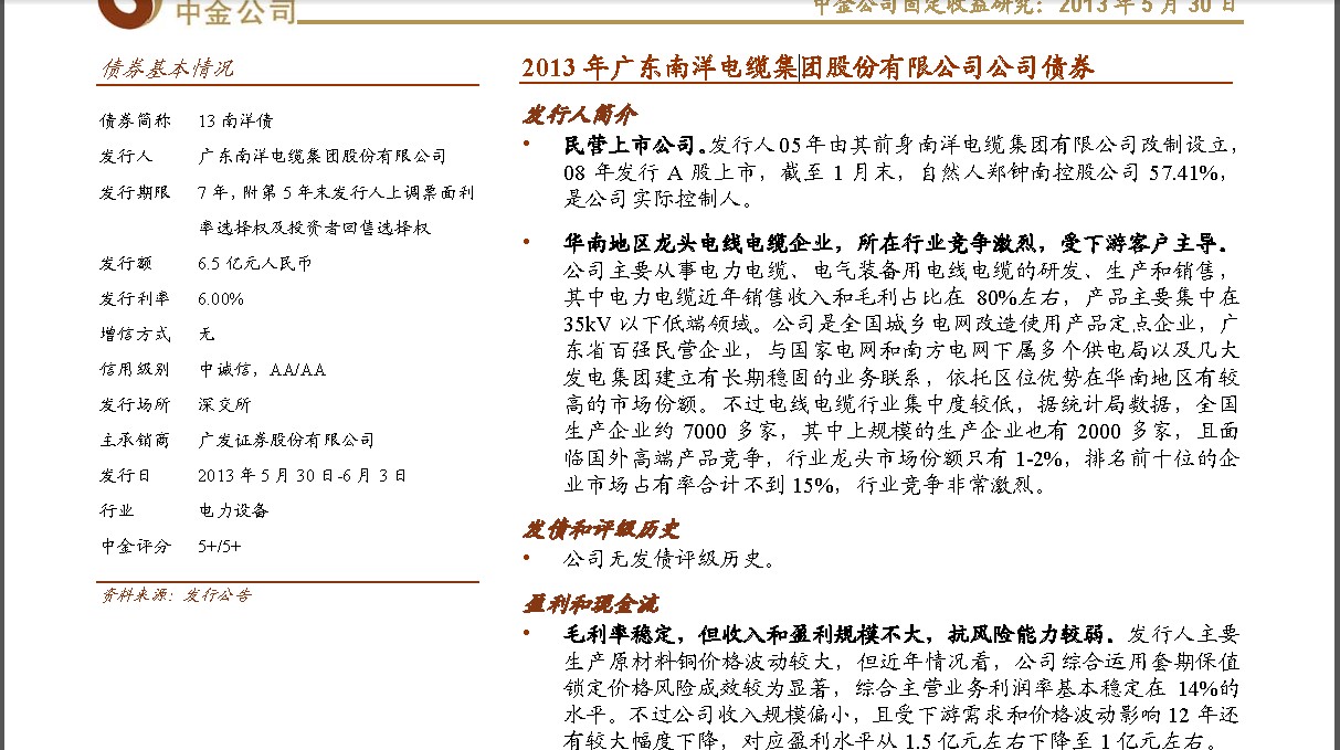
动性充足,评分维持4。南洋是民营电缆生产企业,所在行业竞争激烈,公司财务实力较弱,不过目前债务负担
轻,流动性压力较小,评分为5+。 1.jpg 2.jpg
3.jpg
4.jpg
5.jpg

本帖隐藏的内容




二维码

扫码加我 拉你入群

请注明:姓名-公司-职位

以便审核进群资格,未注明则拒绝

全部回复
2013-6-3 11:10:39
多谢
二维码

扫码加我 拉你入群

请注明:姓名-公司-职位

以便审核进群资格,未注明则拒绝

2013-6-4 16:11:02
非常喜欢 非常想要
二维码

扫码加我 拉你入群

请注明:姓名-公司-职位

以便审核进群资格,未注明则拒绝

2013-6-4 17:05:12
看看
二维码

扫码加我 拉你入群

请注明:姓名-公司-职位

以便审核进群资格,未注明则拒绝

2013-6-4 17:10:58
谢谢楼主分享 学习一下
二维码

扫码加我 拉你入群

请注明:姓名-公司-职位

以便审核进群资格,未注明则拒绝

2013-6-4 22:28:27
谢谢
二维码

扫码加我 拉你入群

请注明:姓名-公司-职位

以便审核进群资格,未注明则拒绝

点击查看更多内容…
相关推荐
栏目导航
热门文章
推荐文章

说点什么

分享

扫码加好友,拉您进群
各岗位、行业、专业交流群