全部版块 我的主页
论坛 经济学人 二区 学术道德监督
12677 35
2013-09-06
123.jpg 未命名.jpg


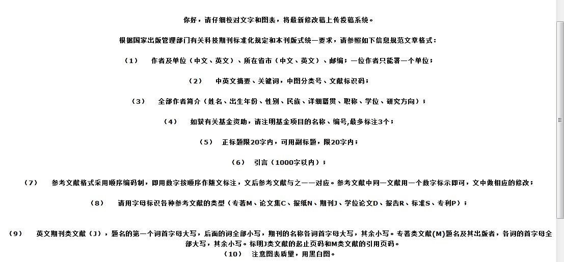
请教一下,科学学研究退修让修改格式,这是要把作者简介、作者信息、基金信息都放到正文里吗?
还有 那个基金项目可以增加吗?

审稿流程已经上传,还没有录用的环节,大家见谅~

昨天退修回去,今天显示状态是录用,但是审稿流程还是退修~~
也没说交版面费的事情,我是多么亟不可待的想给编辑部交钱啊,赶快让我交钱吧



二维码

扫码加我 拉你入群

请注明:姓名-公司-职位

以便审核进群资格,未注明则拒绝

全部回复
2013-9-6 15:13:56
下载一篇该刊最近刊出的文章,按照那个格式修改,基金有的话最好加上。恭喜!这说明你的文章基本上被录用了,修改好了应该很快就会收到录用通知的!
二维码

扫码加我 拉你入群

请注明:姓名-公司-职位

以便审核进群资格,未注明则拒绝

2013-9-6 15:27:04
华中大学子 发表于 2013-9-6 15:13
下载一篇该刊最近刊出的文章,按照那个格式修改,基金有的话最好加上。恭喜!这说明你的文章基本上被录用了 ...
嗯啊 好的 知道了 基金的当时投的时候只写的一个基金,现在还可以多增加一个不?
二维码

扫码加我 拉你入群

请注明:姓名-公司-职位

以便审核进群资格,未注明则拒绝

2013-9-6 15:36:50
赶紧毕业毕业 发表于 2013-9-6 15:27
嗯啊 好的 知道了 基金的当时投的时候只写的一个基金,现在还可以多增加一个不?
肯定可以的,越多越好
二维码

扫码加我 拉你入群

请注明:姓名-公司-职位

以便审核进群资格,未注明则拒绝

2013-9-6 17:04:42
录用了,审稿多长时间?
二维码

扫码加我 拉你入群

请注明:姓名-公司-职位

以便审核进群资格,未注明则拒绝

2013-9-6 18:13:11
对的哦 加基金的话 你最好电话下
二维码

扫码加我 拉你入群

请注明:姓名-公司-职位

以便审核进群资格,未注明则拒绝

点击查看更多内容…
相关推荐
栏目导航
热门文章
推荐文章

说点什么

分享

加微信,拉你入群
微信外可尝试点击本链接进入