全部版块 我的主页
论坛 经济学人 二区 学术道德监督
4738 33
2014-02-27
今天凤凰网迅山西省人大常委会副主任金道铭涉嫌严重违纪违法,目前正接受组织调查。 rdn_530f0f8f3d448.jpg

    本来最近此类新闻颇多,不足为奇,但看“金书记”的个人简历时,看到其“管理学博士”的头衔时,心中不爽,故想CNKI查查其博士论文,奇怪的是还真能找到,不像大部分官员博士论文直接不上网。
    但粗略一看,感觉十分可悲,官场在严查腐败,学术界是不是也该查一查???
     问题:
    1、金从2006年起位居山西省纪委书记高职,还能有时间在2008.3—2010.12 在武汉理工大学仅两年就完成博士学习并获得学位?
       2、金就读的是武汉理工大学管理科学与工程专业,完成的论文却是“行政权力的制约和监督研究”,相信学管理的都懂这意味着啥?
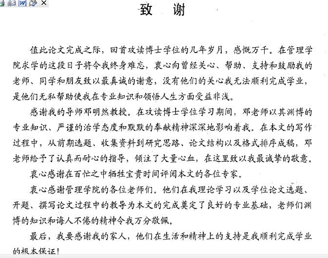
    3、金写的内容是行政权力,他的导师“邓明然”却又是一位会计研究领域的教授,曾是武汉理工大学管理学院院长,现华中科技大学武昌分校经管学院院长,这?
    再看看金的博士论文致谢,只能“呵呵”了
QQ截图20140227184507.jpg


发这个帖子可能有些八卦和扯淡嫌疑,个中可能也有所偏见或不实。更多的是感概,我们关心的不是政治,我们热爱的是我们所在的学界,学风日下,我们是不是应当呼吁推动学界的“腐败”治理,保有最基本的操守,才能让社会对我们有所敬仰。

补充:发完贴看回复,争议很大,说我落井下石,人品下流者不少,也有跟我观点一致者,两个“精彩回复”大体能代表这两派,不想再有什么回复,大家看看就好。



二维码

扫码加我 拉你入群

请注明:姓名-公司-职位

以便审核进群资格,未注明则拒绝

全部回复
2014-2-27 23:10:44
不可能至清至纯的。
相比起来,我更关心这篇论文查重通过了没?
二维码

扫码加我 拉你入群

请注明:姓名-公司-职位

以便审核进群资格,未注明则拒绝

2014-2-27 23:46:04
2008.3—2010.12 算是六个学期共3年,在学制上应该不会有问题
二维码

扫码加我 拉你入群

请注明:姓名-公司-职位

以便审核进群资格,未注明则拒绝

2014-2-27 23:54:45
好笑加讽刺,高校拍马屁的人太多了,估计其所谓的博士论文又是秘书操刀或者高校老师操刀帮这个大官做的。不言而喻。
二维码

扫码加我 拉你入群

请注明:姓名-公司-职位

以便审核进群资格,未注明则拒绝

2014-2-28 07:12:55
高官昨天被查,你今天就翻出他的博士论文批评。
我只有一句话:你前天在干什么?

以后锦上添花、落井下石的事少做。
最高层中,博士者大有人在,也多是在职取得的,楼主何不点评一下他们的论文?

另外,楼主帖子最后的话,也很无理。“不关心政治,只关心学界操守”。这就好比商铺被强盗抢了,你却指责商铺抵抗不力,是商铺暗中帮助强盗抢劫。或者如古时候,强奸犯逍遥法外,受害妇女却被沉猪笼。
要知道,官员相对于学校,有多大权力。一个教育厅处级官员可以像训孙子一样训正厅的大学校长。不是大学校长贱,而是学校有求于官员手中的行政资源。
试想,楼主贴中一个副省级干部,找到一所大学,索要博士文凭。如果学校不答应,今后学校想争取经费找谁去?想批地扩建,找谁去?学校的发展,几百口教师的将来,难道是空谈“操守”就能保证的吗?

二维码

扫码加我 拉你入群

请注明:姓名-公司-职位

以便审核进群资格,未注明则拒绝

2014-2-28 07:27:27
谁边 发表于 2014-2-28 07:12
高管昨天被查,你今天就翻出他的博士论文批评。
我只有一句话:你前天在干什么?
同感,鄙视落尽下石的
二维码

扫码加我 拉你入群

请注明:姓名-公司-职位

以便审核进群资格,未注明则拒绝

点击查看更多内容…
相关推荐
栏目导航
热门文章
推荐文章

说点什么

分享

加微信,拉你入群
微信外可尝试点击本链接进入