经管之家App
让优质教育人人可得
立即打开
全部版块
我的主页
›
论坛
›
计量经济学与统计论坛 五区
›
计量经济学与统计软件
›
LISREL、AMOS等结构方程模型分析软件
amos都是用观察变量建的模,数据结果出不来
楼主
飞舞丫丫
1310
1
收藏
2014-05-03
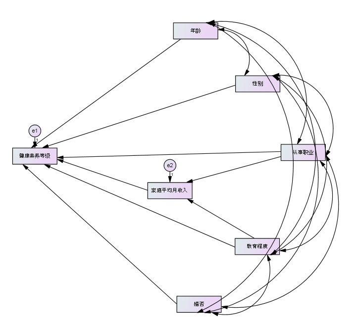
我的模型全是用观察变量建的模,(如下图)导入数据估计计算后没有任何结果。路径系数也没出来,请高手支招,这是最近在写的一篇论文中用到的,跪拜高手支招。
扫码加我 拉你入群
请注明:姓名-公司-职位
以便审核进群资格,未注明则拒绝
全部回复
沙发
飞舞丫丫
2014-5-3 00:03:27
下面这个是模型图。这样建模对吗?为什么出不来结果呢?
附件列表
M(F7`@IQE39P[Z]21YNQRB4.jpg
原图尺寸 107.69 KB
M(F7`@IQE39P[Z]21YNQRB4.jpg
原图尺寸 107.69 KB
扫码加我 拉你入群
请注明:姓名-公司-职位
以便审核进群资格,未注明则拒绝
相关推荐
为什么Amos老是把潜变量可作观察变量?
[求助]AMOS原始数据和观察变量的命名。紧急求救
amos中观察变量和误差变量的问题
AMOS中观察变量的数据到底是各个问项的和还是各个问项和的平均值?
请教 amos修正相关问题
如何在Amos中一次给多个观察变量(方框)添加名称?
amos 8个观察变量
amos运行中问题提示
Amos导入的中文变量名乱码
关于在AMOS中进行适配度值的比较
栏目导航
LISREL、AMOS等结构方程模型分析软件
stata专版
行业分析报告
经管文库
文献求助专区
数据交流中心
热门文章
OpenClaw+Claude Code丨从"手动科研"到 ...
从数据源头到商业洞察:CDA数据分析师视角下 ...
Token经济学全景报告
好书分享-《图灵传:时代的拓荒者》
【重磅,24更新!】2012-2025我国社会融资规 ...
英媒:日产与奇瑞洽谈英工厂代产 以提升产能 ...
丰田1页A3纸的整理与沟通技巧 by 浅田卓
OpenClaw vs Hermes:一文深入理解两大通用 ...
CDA数据分析脱产就业班在2026年3月7日开班了 ...
CDA 认证考试大纲 2025 重磅更新:一二级考 ...
推荐文章
五一充电,学术突围!四大AI赋能王牌课程, ...
关于学术研究和论文发表的一些建议
几种免费下载文献的方法----我的文献应助经
【必看】【本版版规,欢迎发悬赏贴求助】
【新课】26年3月|Gemini辅助论文写作与数据 ...
关于如何利用文献的若干建议
关于科研中如何学习基础知识的一些建议 (一 ...
一个自编的经济学建模小案例 --写给授课本科 ...
AI智能体赋能教学改革: 全国AI教育教学应用 ...
2025中国AIoT产业全景图谱报告-406页
说点什么
分享
微信
QQ空间
QQ
微博
扫码加好友,拉您进群
各岗位、行业、专业交流群