我国汽车消费融资租赁发展的现状、存在问题与对策 2015-03-24 CNL [url=]中国融资租赁圈[/url]
一、我国汽车融资租赁业的现状
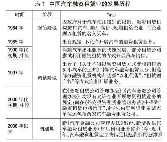
(一)我国汽车融资租赁公司的发展历程
我国的汽车融资租赁业是从20世纪80年代开始兴起的。最初,从事汽车融资租赁的企业利用政府对于汽车使用级别的限制,以融资租赁的名义“高价卖车”,规避政策制约。随后,政府出台措施禁止从事汽车融资租赁业务。20世纪90年代,受汽车出租服务业快速发展的影响,部分租赁公司开始尝试采用融资租赁的手段销售汽车。尽管在1997年出台了《关于不得以融资租赁方式变相销售购买小汽车的通知》叫停汽车融资租赁业务,但是部分融资租赁机构却选择“以租代售”、“租赁赠产权”等方式变相开展业务。在接下来的很长一段时期,汽车融资租赁业务在我国的发展都是受到限制的,因而整体规模较小。2005年,《外商投资租赁业管理办法》中提到“融资租赁包括汽车”,此外,内资融资租赁试点单位还包括两家汽车融资租赁公司。2008年,新《汽车金融公司管理办法》相继出台,在汽车金融公司的经营范围里新增了汽车融资租赁业务(售后回租业务除外),为我国汽车融资租赁业发展提供了制度基础和宽松的发展环境。
因早些年汽车融资租赁价格较高,且存在较多的限制条件,整体行业发展相对滞后,我国汽车租赁是市场渗透率(租赁汽车的数量占乘用车总保有量的比例)较发达国家市场明显偏低。目前,国内个人汽车融资租赁市场基本未开放,即使是公司车队,租赁渗透率也不到10%,且客户基本为外企;而在发达的成熟市场,每年近50%的车辆会以融资租赁形式出售。在新《汽车金融公司管理办法》出台后,许多融资租赁公司和相关机构开始积极寻求与外界的合作,专门的汽车融资租赁公司也日益增多。表2给出几个代表性汽车融资租赁公司的基本情况。


(二)当前我国汽车融资租赁公司的主要经营模式[2-3]:
1.银行资本主导模式。国银租赁公司为例,该公司以厂商租赁和经销商租赁为主要服务对象,在国内率先开展商用车租赁业务。具体来讲,该公司根据不同商用车的特点与需求,开展富有针对性的融资租赁业务,为国内商用车制造企业进入研发、生产、销售、发展的良性循环提供了专业的金融租赁服务。目前,国银租赁的用户已基本覆盖全国各省、市、自治区,并与一汽解放、福田汽车、陕西汽车、东风汽车、北方奔驰、红岩汽车、华菱汽车等11家商用车生产企业建立了良好的合作关系。
2.安飞士-安吉营运模式示例。这一模式主要反映了安吉租赁公司的业务特点,该公司由上海汽车总公司和跨国汽车租赁公司AVIS(安飞士)各出资50%组建而成,系中国首家汽车租赁合作公司。而安飞士-安吉营运模式主要由母公司筹措(包括向银行出售结构性金融融资产品等)资金来采购上海大众和通用的折价车辆,并通过向企业提供中高端车辆、基于整车厂4S店以及大客户部门来实现融资租赁。
3.厂商主导融资租赁。此类模式的公司业务通常涵盖范围较广,除融资租赁业务外,还涉及经营租赁业务、向国内外购买租赁资产、租赁财产的残值处理及维修以及租赁交易咨询与担保等。但因2013年8月起对融资租赁中增值税缴纳税基的严格控制,新的税务条款下,车厂需要缴纳额外的增值税额,这对于该模式下的租赁公司发展提出了挑战。
4.经销商主导租赁公司。以庞大欧力士租赁公司为例,该公司系2012年由庞大与日本欧力士集团合资组建而成,依托“庞大的经销商渠道开展融资租赁以及经营租赁等租赁业务。目前,该公司已在全国21个城市开展了融资租赁。
5.融资租赁租赁。以2011年3月成立的广汇汽车租赁为代表,该公司退出了以“汇购”为主题的融资租赁形式,这一形式涵盖了“选购、采购、惠购”,并提供了包括气球融、515轻松融等在内的丰富业务类型。此外,在销售渠道上,广汇汽车租赁除了利用自身经销商渠道外,还与其他汽车经销商、二手车公司开展了合作,并推出了二手车融资租赁业务。当然,因广汇汽车租赁的业务运作模式与售后回租相近,故融资租赁中增值税缴纳税基的税款修订对其经营也产生了一定的影响。
上述几种汽车融资租赁经营模式各有特点,各有优势,也同样有自身的细分市场,可以看出国内汽车融资租赁业的发展势头还是较为迅猛,但因规范的行业发展历时较短,现阶段的整体行业规模仍旧较小[4]。根据国银金融租赁陈勇军的说明,当前国内汽车金融的渗透率仅超过10%,远低于成熟市场[5],相比而言,其市场占比则更小,因此,国内汽车融资租赁业务的发展空间非常巨大。也正因如此,包括商业银行、汽车金融公司和汽车融资租赁公司都纷纷在谋求扩张。在近期的发展中,汽车融资租赁业也在积极寻求行业的创新发展,2013年末,广汇租赁发行了国内收个汽车金融资产证券化产品“汇元一期”专项资产管理计划。尽管国内车金融公司的资产证券化(ABS)尚处探索阶段,且业界对此的看法也不统一,但作为一种创新实践,其意义也十分明显。
二、我国汽车融资租赁业发展存在的问题
通过对我国当前阶段的汽车融资租赁业发展状况的分析,并在与国外先发地区汽车融资租赁业发展情况进行比较的基础上,将我国汽车融资租赁业发展存在的问题归纳为以下几个方面:
(一)发展规模相对较小
因长期以来我国汽车融资租赁业发展受到政策限制,现阶段行业整体发展规模相对较小。市场上开展汽车融资租赁业务的机构,主要是各类融资租赁公司、有汽车厂商背景的大中型财务公司,汽车金融公司等。相对于汽车销售的其他渠道而言,只有极少量的车辆销售借助融资租赁业务。
(二)融资渠道较为狭窄
汽车租赁业务有一个特点,那便是在前期运作中需要投入大量资金购置车辆,并且为满足不同层次的消费需求,还要有专门的资金投入用于车辆的更新过程,这也就需要融资租赁企业用于广泛的融资途径。目前,我国大多数汽车融资租赁公司均是依靠自有资金或借助银行信贷资金,其他渠道的资金来源较少,与其他国家相比,我国汽车融资租赁业务在车辆使用年限、损耗等方面的经营管理滞后,限制了行业的发展。
(三)相关法律规范有待进一步完善
目前,我国汽车融资租赁业务的相关法律规范尚不完善,对出租人和承租人的合法权益保护不全面。比如,汽车融资租赁合同中关于出租人、承租人权利和义务的规定,与道路交通事故处理办法中关于交通事故责任认定方面存在的冲突等问题。目前,只有浙江杭州等地方交通管理部门出台了相关规范措施,给出了“融资租赁车辆出现交通肇事时对承租人追责”的规定。
(四)风险管控能力不足,经营风险较大
现阶段,我国汽车融资租赁公司的整体风险防控水平不高,对于承租人关键信息的获取能力较弱。同时,国内征信业发展正处在逐步完善的阶段,缺乏专门针对汽车融资租赁领域的信用评估,使得开展针对租赁车辆承租人的风险评估存在困难。即便是现阶段大多数企业都对承租人的条件作出了规定,要求提供抵押或担保,但仍然存在手续繁琐以及后期预警与催收工作薄弱等问题[6]。
(五)新车与二手车市场关联度低
拥有良好的汽车物权退出机制对于汽车融资租赁业的发展也是十分重要的。相对于汽车消费信贷而言,汽车融资租赁的一大优势便是:合同期满,承租人可以选择退租、续租或买断等方式进行处理,而如果合同期内承租人违约,那么出租人还可以通过回收汽车来再次租赁或出售。因此,二手车市场是否健全对汽车融资租赁发展至关重要。但目前我国二手车市场欠发达,通过汽车退市来回收资金的过程较。在融资渠道狭窄的情况下,汽车融资租赁公司的发展很难真正形成规模。
三、汽车融资租赁特点及国外发展经验
(一)汽车融资租赁特点
汽车融资租赁是国外较为常见的汽车经营销售模式,为了能够更加清晰的揭示其特点。本文从与传统的经营租赁和消费信贷的比较来进行阐述,与经营租赁相比,融资租赁的最实质的区别在于转移了与汽车所有权有关的全部风险和报酬。除此之外,汽车融资租赁与汽车经营租赁还在承担成本、租赁程序、租赁目的、租赁期限等方面存在差异(见表3)。
此外,汽车融资租赁与汽车消费信贷之间也存在差异,主要集中在融资范围、初始条件和定价等方面。一般说来,汽车融资租赁相对灵活,租金总额和本息总额要高于汽车售价,但能够满足一些客户的差异化需求(见表4)。汽车消费贷款与汽车融资租赁之间的主要差别由车辆的所有权所决定。

(二)国外发展经验
通过对欧美发达市场的汽车融资租赁业发展状况的分析,我们认为国外汽车融资租赁业发展的有益经验主要有以下几方面:
1.完善的汽车融资行业规范。在欧美等发达国家,对于融资租赁业的规范发展主要依赖其相对完善的民商法以及税收体系,对于汽车融资租赁价格、期限等所涉及的相关法律问题可依据诸多合同法规和判例来解决。
2.宽泛的市场准入条件。适度合理的竞争是促进行业发展的重要准则,对于汽车融资租赁业而言,也同样如此。也只有对出租人的准入条件放宽,才能有效降低汽车融资租赁价格,较好的推动行业发展。以美国为例,除了专业的汽车金融公司外,从事汽车融资租赁业务的机构还包括商业银行、信贷联盟、信托公司等。
3.丰富的融资渠道。汽车融资租赁行业的快速发展离不开大量的资金支持。以美国为例,其汽车融资租赁业发展的一个明显特征便是融资渠道逐渐丰富,从最初的内源融资(即自身的盈利积累资金)到外源融资(主要来自四个方面,分别是普通股份融资、债务融资、优先股融和发行可转换债券融资),到20世纪80年代后进一步转向内源融资和外源融资相结合、资本积聚和资本集中相结合的融资道路,以汽车金融资产证券化为代表。
4.先进的风险管理技术。汽车融资租赁行业的高风险性主要体现在所有权与使用权的分离以及租赁车辆的高移动性和变现性方面,因此,加强汽车融资租赁业务的风险管理也是增加行业发展的关键。因国外汽车融资租赁业的规范发展历时较长,其风险管理技术也相对先进。以美国为例,从其风险管理内容来看,带有明显的流程管理特征,涉及租赁前期、中期和后期的信用风险评估,并在具体的操作中纳入了包括判断分析法和量化分析法在内的诸多控制措施。
5.汽车市场的关联性强。在国外先发地区的汽车融资租赁市场中,新车市场和二手车市场紧密相连。通常情况下,汽车融资租赁公司的大部分车辆系通过靠签订回购合同从生产厂家租赁,合同到期后车辆由生产厂家收回,经整修环节后再投放二手车市场。在汽车融资租赁业务中提升新车市场和二手车市场的关联性,对于融资租赁公司和汽车厂家的发展而言,都有很大的帮助。其中,融资租赁公司可借此扩大经营规模,并且有利于减少车辆维修支出;而汽车生产厂家则可以借助租赁市场回收资金,保持市场占有率,又可以通过二手市场得到不小的回报,扩大了自己的市场份额。
6.完善的信用评估体系。对于控制汽车融资业务的风险而言,开展完善的信用评价体系建设也是极为重要的,基于这样一个评估体系,汽车融资租赁公司能够较为迅速的进行承租人的信用评价,给予合理汽车租赁风险价格,降低业务风险。
四、推动中国汽车融资租赁业发展的对策建议
(一)完善政策法规,改善法律环境
完善的政策法规和良好的法律环境是我国汽车融资租赁业快速发展的重要前提。首先,通过立法从本质上规范汽车融资租赁业的发展,明确汽车融资租赁相关环节的关键问题,为行业的发展提供良好的法律支撑。其次,协调融资租赁行业的部门监管,推动银监会和商务部在汽车融资租赁行业发展中的协调监管,在落实《融资租赁公司管理办法》、《外商投资租赁业管理办法》的基础上,积极协调尽早推动《融资租赁发》的颁布实施。
(二)出台优惠措施,促进行业发展
鉴于汽车融资租赁业发展对汽车工业发展和拉动消费中的积极作用,政府应积极出台优惠措施,帮助汽车融资租赁企业减缓经营各环节中的税收负担。可借鉴发达国家的经验做法,对汽车租赁业设置不同程度的税收优惠措施。
(三)扩大市场经验主体,强化市场关联建设
以降低业务发展成本、推动行业发展规模为宗旨,积极纳入更多的汽车融资租赁市场主体,推动形成良好的汽车融资租赁竞争格局。尽快培育和发展成熟的汽车融资租赁市场和二手车交易市场,建设连接汽车生产、销售与汽车金融的重要纽带[7]。
(四)健全风险管理体系,降低汽车融资租赁经营风险
对于汽车融资租赁企业来说,经营风险和信用风险不容忽视。就企业自身而言,需密切关注自身经营管理、资产负债、账户资金、信誉等方面的情况,做好内部风险防控的同时不断提升其外部风险的方法能力。对于汽车融资租赁行业整体而言,应积极推动专门的信用评估体系建设,推动信用信息数据库的加快建设与完善,并积极探索流程管理在风险防范重的应用切入点。