全部版块 我的主页
论坛 金融投资论坛 六区 金融学(理论版)
1176 0
2015-04-24
               2015证券投资基金考点精讲


第一章第二节 证券投资基金市场的运作与参与主体


  一、证券投资基金的运作


  基金的运作包括基金的市场营销、基金的募集、基金的投资管理、基金资产的托管、基金份额的登记、基金的估值与会计核算、基金的信息披露以及其他基金运作活动在内的所有相关环节。基金的运作活动从基金管理人的角度看,可以分为基金的市场营销、基金的投资管理与基金的后台管理三大部分。


  二、基金的参与主体


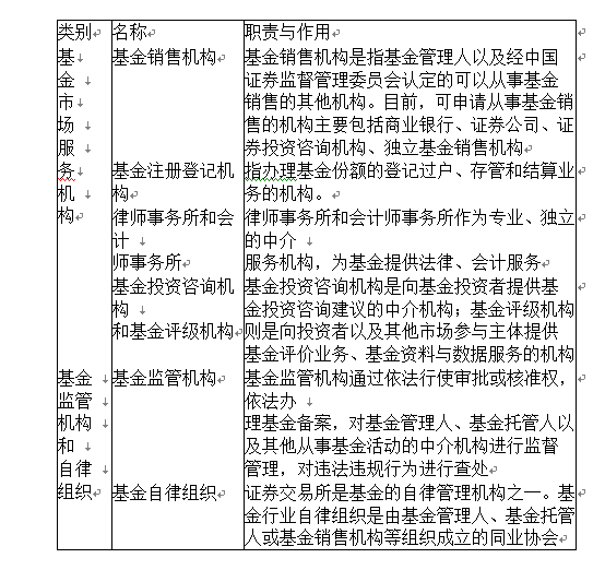
  在证券投资基金市场上,存在众多的主体,依据所承担的职责和作用的不同,可以将这些主体划分为三类:基金当事人、基金市场服务机构、基金监管机构和基金自律组织。

表1—10基金市场参与主体类别职责表

TRPU}H}G7MP08}G`ZL__A3P.png

  例1—5(2012年3月真题·单选题)

  契约型基金的运作关系中,处于核心地位的是( )。

  A.基金持有人

  B.基金托管人

  C.基金管理人

  D.基金监管机构

  【参考答案】C

  【解析】我国的证券投资基金依据基金合同设立,基金份额持有人、基金管理人与基金托管人是基金合同的当事人,简称基金当事人。基金管理人在基金运作中具有核心作用,基金产品的设计、基金份额的销售与注册登记、基金资产的管理等重要职能多半由基金管理人或基金管理人选定的其他服务机构承担。

  例1—6(2012年3月真题·单选题)

  依照《中华人民共和国证券投资基金法》的规定,属于基金管理人职责的有( )。

  A.按照规定开立基金财产的资金账户

  B.对基金财务会计报告、中期和年度报告出具意见

  C.计算并公告基金资产净值

  D.安全保管基金财产

  【参考答案】C

  【解析】A、B、D选项是基金托管人的责任。


二维码

扫码加我 拉你入群

请注明:姓名-公司-职位

以便审核进群资格,未注明则拒绝

相关推荐
栏目导航
热门文章
推荐文章

说点什么

分享

扫码加好友,拉您进群
各岗位、行业、专业交流群