全部版块 我的主页
论坛 休闲区 十二区 休闲灌水
1873 1
2015-05-13

中国IC代工格局与产业现状

根据国际研究暨顾问机构Gartner发布的最终统计结果,2012年全球半导体晶圆代工市场总值达346亿美元,较2011年成长16.2%。普华永道发布的《2012半导体市场中国新势力》报告指出,包括中国内地、香港和台湾地区在内的大中华区半导体消费市场总额占了全球整体市场的一半以上。在过去的四年中,大中华区的半导体产业增长了34%,是全球17%增幅的2倍。

终端电子市场的巨大需求,给中国半导体行业带来更多的机会,同时也推动了代工厂商的产能扩张。例如,台积电2013年总产能有望达到1650万片(折合8寸晶圆),其中63%来自三个12寸giga-fab;台联电今年第一季总产能为146.1万片(折合8寸晶圆)。

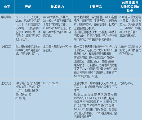
大陆厂商产能增长也非常快,华虹宏力在上海金桥和张江拥有3条8英寸集成电路生产线,月产能达14万片;方正微电子产计划2013年底前将产能扩充至7万片/月。中芯国际在2013年第一季度,上海8寸Mega Fab月产能为9万片、上海12寸晶圆为6290片、天津的8寸月产能为在34450片、北京的12寸晶圆月产能为3.6万片。北京和深圳还有新厂房有待投产。

产能提升的同时,也促使了代工领域工艺技术的不断升级。具体来看,目前中芯国际45/40nm技术进入量产,对其晶圆销售额的贡献从2012年第四季度的2.6%快速上升至2013第一季度的6.4%。另外今年下半年有望完成28nm全套工艺的开发工作,同时也将着力开发20nm和14nm的先进工艺。华虹宏力工艺技术覆盖1?m到90nm各节点。

尽管大陆厂商的工艺升级脚步已经加快,但和台湾厂商相比仍有距离。台积电的工艺从> 0.5?m到28nm,截至Q1 2013,28nm技术已经占销售总额的24%。台联电目前的工艺涵盖了28nm至0.5?m的成熟工艺,14nm FinFET技术预计将于2014第三季试产。(具体工艺及产能请参见表1)

Table1.jpg

表1: 大中华区各大代工厂工艺、产能及产品(一)

产学研合作:最先进的技术是不到的

各行业都在努力转变中国缺少核心技术的现状。去年末,中国科学院微电子研究所集成电路先导工艺研发中心在22nm CMOS关键技术先导研发上取得突破性进展,在国内首次采用后高K工艺成功研制出包含先进的高K/金属栅模块的22nm栅长MOSFET。对于前沿技术,学术界需要厂商的实际需求指引;而对于厂商来说,把高校与研究所的科研成果转化为生产力非常关键。

“就效果而言,产学研能够将企业、高校、科研机构紧密联系起来,达到资源互相利用,实现共赢。”方正微电子研发副总裁黄宇萍表示,“要使产学研健康有效的运作,关键的还是要通过互惠互利调动双方的积极性。最佳的方式首先是依据市场需求,确定研发目标,充分利用企业的现有设备资金资源,高校或研究机构的人才技术资源,尽快使研发成果转变为双方的经济效益,同时达到为双方进行人才培养的目的。”在2011年,陈星弼院士领导的广东省深圳方正微电子功率集成电路院士工作站挂牌成立,目前正开展800伏CDMOS、高速IGBT等合作项目;另外,与北京大学的产学研合作项目目前包括1700伏IGBT、GaN项目等。

Table2.jpg

表1: 大中华区各大代工厂工艺、产能及产品(二)

中芯国际也依托国家重大专项,与国内多家大学及科研院所开展技术合作与交流,有效运用外部的研发能力。此外中芯国际还成立了联合实验室(United Lab),定期召开研讨会,邀请外界学者、专家进行演讲,从而培养、提升员工的研发能力。“建立起三方产学研合作,搭建起产业界与学术界的双向沟通桥梁,能更好地帮助国内科研院所在前沿技术和国家重点项目上开展研究,能够帮助企业实现技术创新,更好地促进IC产业的发展。”中芯国际发言人表示。

“上海先进半导体积极参与科技部主持的国家02专项,我们牵头的‘汽车电子产业化联盟’由9家单位参与,其中就包括北大,上海微系统研究所等大学和研究所。”上海先进总裁Jeffrey Wang博士表示,“通过国家支持的产学研课题研究,努力打造适合中国汽车电子发展的上下游产业联盟。”

华虹宏力有多种方式和国内学术界保持着很好的合作,比如横向合作课题,一起参加国家重大科技专项,公司选派员工到学校、研究机构学习等等方式。“产学研一直是我们所重视的,特别是对面向全球竞争的半导体行业。”华虹宏力执行副总裁傅城博士表示,“最先进的技术是买不到的,需要原创开发,这方面,和学术界保持紧密接触,然后快速产业化是不二选择。”

同样,武汉新芯也与中国科学院微电子研究所、华进签订了合作伙伴协议;和武汉地区的邮电科学院和华中科技大学等院校进行了各种研发和学术交流活动。
台积电也有一些科研合作项目与著名大学合作。“但是最主要的先进技术开发仍来自于内部研发团队。我们认为大学更适合基础科学研究,而业界/公司则更好的能实现实际技术研究。”台积电企业讯息处处长孙又文表示。

“联电与台湾工业技术研究院(ITRI)及交通大学都有正在进行的合作项目。另外全球半导体协会(GSA)、ITRI及IC设计年会(ICCAD)等产业界各类重大研讨会UMC都会积极参与。”台联电市场营销处处长黄克勤表示,“产学研合作需建立一个互信开放式的平台,并尽早与客户和电子设计自动化(EDA)厂商共同研究开发组件的需求,以及提供学术界验证的平台,结合各界的经验及专长共同开发更先进工艺,以节省开发成本与时间。”

全球代工主流技术正向28nm、20nm迈进,国内设计业水平也不断提升,已进入了65nm~40nm世界主流技术领域,且呈现出90nm~65nm、 40nm及以上多代、多重技术并存的局面。“对于先进工艺的持续投入,资金是非常重要的。中芯国际向先进工艺迈进时,在主要的设备投入方面已有基础,比如目前的设备在28nm节点可用,在20nm节点也同样可以应用,而且是上下游共同来合作研发。另一方面,我们也会重点考虑引进战略投资,并设法使投资者获得应有的回报。”中芯国际发言人表示。

“华虹宏力在发展更高工艺时遵循‘超越摩尔’,即不追求线宽的缩小,而致力于拓展和提升多应用领域所需的工艺技术能力,这些工艺技术包括电源管理IC与功率分立器件、嵌入式非易失性存储器领域、高压以及无线射频等。”傅城表示。例如,对于传统的功率器件,通过革新器件结构的方法做到更高频率、通过TSV技术实现更小的芯片尺寸以支持更先进的封装形式、以及耐受更大电压(从几十伏到6500V)和更大电流(1-2安培到上千安培);还有采用8英寸先进的制程工艺技术生产MEMS,并与嵌入式非易失性存储器工艺集成;还有将BCD技术建立在相对先进的节点。

不可小觑的IP:重要性等同制造工艺

“缺乏专业、规范的高端客户支持体系和设计服务中心,缺乏IP积累,难以开拓高端客户。”中国科学院微电子研究所集成电路先导工艺研发中心主任赵超博士曾在一次演讲中指出代工厂面临的挑战。

武汉新芯则认为代工厂可以按照其持有IP的多少分成不同的等级和种类,比如有些最简单的代工厂,它们为客户代工,只贡献设备、场地和人力,在这种情况下,客户会提供相应的成套技术(IP)。“我们要成为世界一流的半导体企业,有自己的特殊商业模式,因此开发和使用具有自主知识产权的IP非常重要。”其发言人表示。

电子工程专辑每年进行的“中国IC设计公司调查”结果曾显示2011年和2012年均有50%以上的中国IC公司涉足SoC产品。在设计上,每块SoC芯片都是一个相当复杂的片上系统,通常包括CPU/DSP核、SRAM/ROM以及混合信号/模拟电路单元等功能模块。“每一功能模块都可视为一个IP,基于IP的设计是SoC芯片设计必由之路,选择满足需求、又经过硅验证的IP大大降低了SoC设计的复杂度和难度,提高投片成功率,从而加快产品的上市速度。”傅城博士表示,“随着工艺节点的不断演进,产业链的垂直分工趋势愈加明显,IC设计公司专注于产品规格制定与核心逻辑、关键算法的开发,其余部分则以整合第三方IP实现,以期取得提高一次投片成功率,加速产品上市之功效。第三方IP可以来自独立IP公司,也可以是代工厂提供。完整的IP平台是代工厂吸引客户有力武器,也是不同代工厂竞争优势的直接体现。”

他指出,华虹宏力有超过百人规模的设计服务团队,提供从单元库、定制IP开发到原型SoC平台等一系列设计支持服务。华虹宏力可为客户提供包括各类IP库、设计流程支持、版图设计等芯片设计服务,并依托强大的自有晶圆级芯片测试能力,为客户提供一站式服务。

“在更先进工艺中量产,IC设计变得越来越复杂,成本也越来越高,客户很难所有东西都自己来。所以IP在现代IC设计行业中扮演重要的角色,对代工行业来讲也渐渐变得和制程工艺一样重要。”黄克勤指出。

台联电与产业知名IP供货商合作以提供基础应用的SC&Memory compiler及各种传输界面所需用到的IP给客户使用,并且提供自有特殊技术的嵌入式Flash内存以及第三方的一次性/多次性可编程设计内存(OTP/MTP)的解决方案来服务客户。目前更计划提供后段设计服务(设计合成及布局&绕线),以方便客户缩短设计时程及早量产推入市场。(注: ARM/Synopsys/FTC: SC (28nm POP), Memory compilers;Synopsys/Cadence/FTC/Mixel: Interface IP;Kilopass/Sidense/eMemory/YMC: OTP, MTP)

“通过台积电OIP(开放创新平台)设计生态系统,我们目前为客户提供经过验证的、超过5000个的硅IP。这个平台帮助客户快速投放市场及一次流片成功。”孫又文表示。

“越来越多的国内客户进入先进工艺制程,公司在合作开始就要准备这些先进工艺的IP库。”中芯国际表示,“现在我们对IP投入很大,主要是在移动通讯和消费电子领域。”

一个成熟的代工厂,通常会精心设计一些可供设计公司直接利用或参考的标准单元模块(即IP),这样对于作为客户的设计公司来说,可以大大缩减其新品研发时间,减少设计风险,黄宇萍认为,“对于代工厂自身来说,拥有自己的IP,将能够提高其客户的满意度,并能使客户更稳定,大大提高其市场竞争力。”方正微电子可以为客户提供比较完整的ESD、Trimming Fuse、Band Gap、Device Cell等方面的设计指导和参考文件。

国际与本土:需求大不同

在采访中记者发现,几乎所有受访厂商都表示公司销售额来自大陆本土IC公司的比例持续上升。这与中国本土IC公司成长速度密不可分,但同时,代工厂商也表示他们和国际大厂商的需求也存在不同。

国际IC厂商设计模式成熟、技术先进,主要需求为性能、质量和价格要求高的高端通用芯片,而从本土IC设计产品应用领域来看,通信、消费、工业是其主要消费市场,尤其是在手机、平板电脑、多媒体播放机、电子书、打印机等消费产品上。但本土厂商资金实力相对较弱,设计能力和水平也低于国际厂商,方正微电子运营副总裁徐国刚表示,“为了更好满足本土IC厂商需求,需要提供具有竞争力的价格、质量及服务,提升研发能力及缩短研发周期,积极地配合本土IC厂商在功能运用领域的进一步扩展。”

“中国国内客户有能力用先进制程做最高端产品,目前从0.35?m到40nm技术上都有国内客户来流片。”中芯国际表示,“在很多特殊工艺上,比如智能卡方面,国内设计业在全球都占有重要地位。随着我们新的特殊工艺在明年逐渐推出来,我们将与国内设计公司合作,为特殊市场提供整套解决方案。”

“在模拟晶圆代工上,国外IC厂商往往只需要代工厂提供产能,然后与代工厂共同发展工艺甚至自带工艺,对于器件仿真与PKD,他们往往自行发展并视其为自己的知识产权不对代工厂共享,本土的IC厂商则需要代工厂提供完整的器件仿真与PKD。”Jeffrey Wang表示。

黄克勤也有同样的体会:“大陆IC厂商偏好一站式生产服务,对IP有广泛的需求,特别在先进工艺上,有时也需要后段布局&绕线(P&R)的设计服务。”联电则为满足不同客户的需求,加强IP完整性,如提供ARM CORTEX A7/A9优化设计套件,并提供后段布局&绕线的设计服务。”

“近年来国内IC设计公司设计能力大幅提高,涉及的产品领域也从之前智能卡、低端模拟与电源管理等几个有限领域拓展到了手机、多媒体、平板电脑、高端电源管理、汽车电子以及工业电子等各种产品领域。不少公司已经开始设计上千万门、40nm或以下工艺的高档SoC芯片。”傅城指出,“与国际IC厂商相比,国内厂商普遍规模较小,研发能力与设计经验欠缺,国内设计公司更迫切需要代工厂突破传统晶圆代工模式,不仅能提供传统的制造服务,更需要提供包括工艺平台选择、单元库/IP/PDK在内的设计平台服务以及DFM、良率提升、封装测试在内的一站式全套服务。”

为有效面对客户需求的新变化,华虹宏力已经开始突破传统晶圆代工的概念,积极调整自身业务模式,从当初单纯的制造业务转变为今日的全方位、一站式平台服务制造,整合IP、EDA工具、DFM以及服务商的资源,帮助IC设计公司,特别是新兴IC设计公司快速开发产品并推向市场,实现客户与华虹宏力的双赢。此外,华虹宏力还和北京、深圳、天津及苏州的相关机构合作,使本土企业更方便快捷地利用MPW资源,实现产品快速上市目标,赢取最大的潜在市场。

优势、瓶颈、与突破

“大中华区IC代工业产业链的优势体现在:快速反应市场趋势及需求、快速的产品设计及量产时程、产能建置充分及灵活有弹性的产品调配以获得较高的产能利用率。”黄克勤指出,全球的代工产能大部分集中在大中华区,提供客户晶圆代工及封测的一站式服务,可以让客户快速推入市场。

但黄克勤同时也认为:“大中华区占有超过60%晶圆代工营收,但IC设计营收仅占全球35%左右,主要为欧美日拢断。IC产品规格为欧美日公司主导制定,大中华区IC公司多处于追随位置,因同质竞争导致低毛利率。”IC代工设备及材料被欧美日拢断,大中华区IC公司发展受制于此。

傅城博士同样赞同最大的优势是终端市场的地缘优势,国内市场需求巨大。其次是战略性新兴产业蓬勃发展,新兴产业应用带来市场机遇。“但是目前上游的产业链还不完整,比如高规格基片、高端设备、关键原材料等都是进口,还有技术差距,这些都是制约中国IC代工业发展的瓶颈。此外,IC制造业资金需求庞大,目前相对投资额较少也是制约因素。”他补充道。

“自身的不足与对手的大者恒大使得我国集成电路产业发展面临着一系列的挑战,中国集成电路已走到产业变革的十字路口。当前中国集成电路面临三大挑战:芯片代工在全球代工业所占比例下降、严重依赖进口的局面未有改善、整合重组步伐缓慢。”徐国刚认为。他的观点如下:

第一个挑战是芯片代工在全球代工业所占比例下降。随着芯片设计业的不断壮大,国内芯片代工需求持续扩大,但技术与投资两大瓶颈导致在全球代工业中所占比例下降。中国大陆集成电路设计业代工需求的一半以上由中国台湾代工企业承接。此外,大陆IC设计企业普遍向外寻求代工,主要原因是大陆芯片生产工艺差距较大、可靠性不高以及IP服务不足等。此外,制造业投资额较少也是制约因素。

对于第二个挑战而言,中国坐拥全球最大市场,但严重依赖进口的局面未有改善。国内半导体产业在中低端器件、电源管理、射频、手机SoC芯片等方面有较好表现,但在高端处理器、模拟电路、大功率器件、汽车电子、通信芯片等方面落后很多。

而产业链整合则是第三个挑战。大国大市场的特点决定国内行业整合尚待时日。中国IC设计企业规模普遍较小且较分散、同质化严重,也造成兼并整合的障碍。小企业多只满足于低端产品的市场开发,缺少战略目标与长远规划,有相当一部分还未适应国际上商业模式的变化。我国集成电路产业发展这种割裂的局面始终未得到重视和改观,这将成为企业兼并整合,适应新商业模式的先天障碍。我国集成电路产业走到了产业变革的十字路口,只有找到突破口,才能博得一线生机。

“对于中国来说,现在有很强的系统公司,如华为;也有很强的电脑公司,如联想;还有优秀的消费电子公司,如TCL、海尔等,而且这些公司都处在上升阶段,这会给半导体设计业、制造业带来很多机会。”中芯国际发言人表示。



二维码

扫码加我 拉你入群

请注明:姓名-公司-职位

以便审核进群资格,未注明则拒绝

全部回复
2015-6-18 13:15:42
行业分析资料,不错。
二维码

扫码加我 拉你入群

请注明:姓名-公司-职位

以便审核进群资格,未注明则拒绝

相关推荐
栏目导航
热门文章
推荐文章

说点什么

分享

扫码加好友,拉您进群
各岗位、行业、专业交流群