经管之家App
让优质教育人人可得
立即打开
全部版块
我的主页
›
论坛
›
休闲区 十二区
›
灌水吧
答辩在即,路径系数大于1或为负,要重写吗?求大神救命
楼主
qxj0211
746
0
收藏
2015-05-16
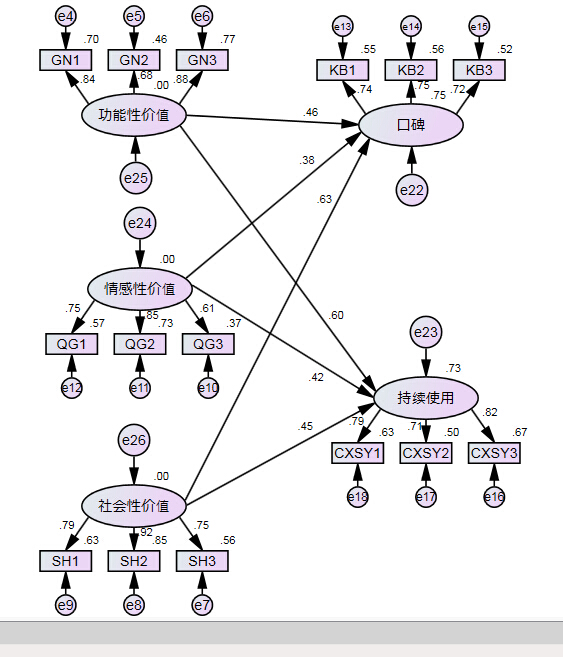
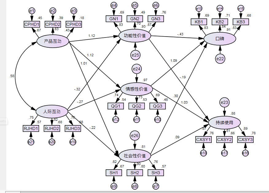
哪位大神能解答下,十万火急。第一个是建的理论模型,路径系数有大于一或者负,实在没办法,删除一个潜变量后依然是违规估计。如果把模型分成前后两块,第一块还是不行,第二块还能看,但是拟合指标比较差。现在除了重做,还有其它的办法吗?重做时间有点来不及了。拜托懂得人给我点建议。
扫码加我 拉你入群
请注明:姓名-公司-职位
以便审核进群资格,未注明则拒绝
相关推荐
[求助] AMOS分析得到路径系数大于1
[求助]路径系数大于1
求助路径系数远大于1是怎么回事啊??
急!!!路径系数大于1怎么办????
标准化的路径系数大于1是怎么回事?
也求路径系数大于1的问题
路径系数大于1怎么办
潜变量之间路径系数大于0.5 不知道可否接受
求助~得到这样的运算结果,算理想么?
路径系数大于1,且有负数,怎么解决?
栏目导航
灌水吧
经管文库(原现金交易版)
经管高考
SAS专版
数据分析与数据挖掘
世界经济与国际贸易
热门文章
CDA数据分析师:商业数据分析实践的核心执行 ...
CDA 认证考试大纲 2025 重磅更新:一二级考 ...
Stata 19.0 Win 安装文件
2025中国成人健康管理洞察
2026行业研究系列:超导材料产业链研究报告 ...
2026中国十大消费品行业GEO现状及趋势研究报 ...
springer book-Teaching Econometrics
萨尔瓦多《国际经济学》(第12版)笔记和课 ...
2026年全球外汇展望报告:美元下行+格局有变 ...
CDA数据分析师:商业数据分析体系构建的核心 ...
推荐文章
【必看】【本版版规,欢迎发悬赏贴求助】
26年寒假天津站|Gemini论文写作&数据分析 ...
2026JG学术冬训营:从Stata初高到Python机器 ...
关于如何利用文献的若干建议
关于学术研究和论文发表的一些建议
关于科研中如何学习基础知识的一些建议 (一 ...
一个自编的经济学建模小案例 --写给授课本科 ...
AI智能体赋能教学改革: 全国AI教育教学应用 ...
2025中国AIoT产业全景图谱报告-406页
关于文献求助的一些建议
说点什么
分享
微信
QQ空间
QQ
微博
扫码加好友,拉您进群
各岗位、行业、专业交流群