蒋豪 发表于 2015-9-9 19:36 
老兄此表非常棒,但我感觉把英国一脉说的太强了,法国(或欧陆)一脉说的若了点,似乎命存一线
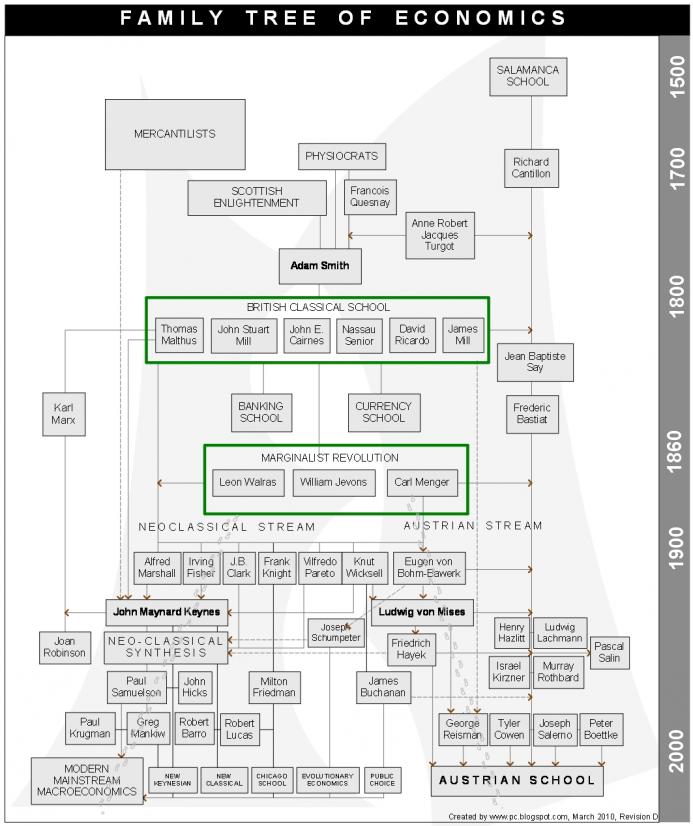
你或许没有注意到图下面的阴影部分哈。英国古典学派虽然被画在一个框里,但实际确分属两脉:马尔萨斯靠左,李嘉图则偏右。
而归功于凯恩斯,曾经的异端变成了现在的主流。当然,这个“主流”是个大杂脍:左边是新凯恩斯,向右有新古典和芝加哥学派。而曾经的主流,变成了今天的“异端”,仅有奥地利学派一脉相传。
在现在被称为“经济学院”里的学子们,恐怕大多没听说米塞斯这个人。虽然即使作为研究经济学的经济学院,也无视古典自由主义延续至目前奥地利学派一脉,但其依然保持旺盛的生命力而经久不衰,其原因,也是其唯一所依靠的,是真理与真相的力量。而不是其更符合ZF的利益(如凯恩斯学说),以及国家的强制宣传(如也作为“异端”的马克思学说)。