belethanoonion 发表于 2016-4-3 08:03 
c总效应,c'直接效应,a×b间接效应
a×b显著则中介显著,再检验c'
您说的这个检验程序是我一开始参考的陈瑞等在营销科学学报发表的《中介效应分析:原理、程序、Bootstrap方法及其应用》
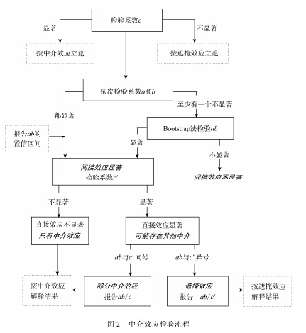
而我刚刚说的检验程序是温忠麟2014年发表在心理科学进展上的《中介效应分析:方法和模型发展》,具体程序如下图。
因此有这样【总效应确实不是中介成立的前提条件。不过如果c不显著,按遮掩效应立论,之后检验ab均显著,c'不显著,指向了“只有中介效应”这一结果。又要如何解释呢…?】的疑惑