经管之家App
让优质教育人人可得
立即打开
全部版块
我的主页
›
论坛
›
提问 悬赏 求职 新闻 读书 功能一区
›
经管百科
›
爱问频道
WOE分析后 不成线性 有哪些处理方法
楼主
tangtt
1286
0
收藏
2016-04-21
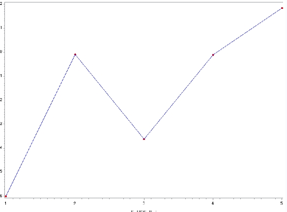
如题:WOE分析后 不成线性 有哪些处理方法:
我现在做完WOE后 分享结果如下所示
有什么处理方法或者建议可以相应处理吗
扫码加我 拉你入群
请注明:姓名-公司-职位
以便审核进群资格,未注明则拒绝
相关推荐
遇事最有水平的处理方法
请教面板数据同一变量内部的数据处理方法
回归结果不显著或不与理论预期一致时常用的处理方法有哪些?
计量中自变量的转换处理方法
数学建模方法数据处理方法
回归系数过大处理方法
杨空明:如何判断K线走势是否真突破?
引力模型距离常量处理方法和数据!
基于膨胀/腐蚀运算的神经网络图像预处理方法及其应用研究
基于高频数据处理方法对A股算法交易优化决策的量化分析研究
栏目导航
爱问频道
马克思主义经济学
R语言论坛
悬赏大厅
经管文库(原现金交易版)
求助成功区
热门文章
海外资管机构赴上海投资指南(2025版)
世界机器人2025年报告 World Robotics 2025
甲子光年_2025甲子Cool Vendor人形机器人大 ...
understanding climate change perceptions ...
【全美经典】离散数学
2000离散数学习题精解
AOM:The Boundaries of Trust in a New Era
气象学-山东大学
Gain or pain The double‐edged sword eff ...
全国数智产业发展研究报告(2024-2025)
推荐文章
AI狂潮席卷学术圈,不会编程也能打造专属智 ...
10月重磅来袭|《打造Coze/Dify专属学术智能 ...
最快1年拿证,学费不足5W!热门美国人工智能 ...
关于如何利用文献的若干建议
关于学术研究和论文发表的一些建议
关于科研中如何学习基础知识的一些建议 (一 ...
一个自编的经济学建模小案例 --写给授课本科 ...
AI智能体赋能教学改革: 全国AI教育教学应用 ...
2025中国AIoT产业全景图谱报告-406页
关于文献求助的一些建议
说点什么
分享
微信
QQ空间
QQ
微博
扫码加好友,拉您进群
各岗位、行业、专业交流群