全部版块 我的主页
论坛 计量经济学与统计论坛 五区 计量经济学与统计软件 LISREL、AMOS等结构方程模型分析软件
18335 5
2016-04-22
悬赏 5 个论坛币 已解决
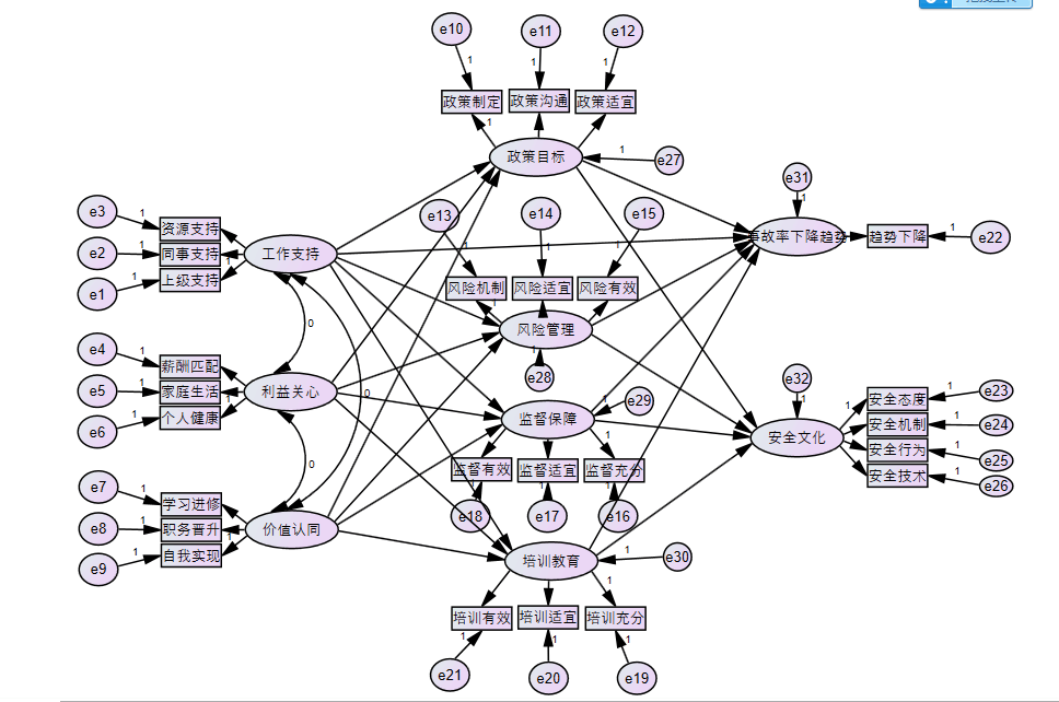
QQ图片20160422111155.png
这是假设的模型,有300个数据。因为工作支持、利益关心和自我实现,不研究三者的联系,所以路径系数设为零,为方便计算,但是得不到数据,显示default model。检查了很多遍,本人菜鸟也不知哪里出错了,请求大神指点出假设模型出错的地方,拜托了!

最佳答案

flying_in_the_s 查看完整内容

事故率下降趋势只有一个测量指标,这会影响模型的识别。另外,共变关系不要设为0。
二维码

扫码加我 拉你入群

请注明:姓名-公司-职位

以便审核进群资格,未注明则拒绝

全部回复
2016-4-22 11:17:11
事故率下降趋势只有一个测量指标,这会影响模型的识别。另外,共变关系不要设为0。
二维码

扫码加我 拉你入群

请注明:姓名-公司-职位

以便审核进群资格,未注明则拒绝

2016-4-22 12:41:46
自变量之间的相关是自然的,不应该人为设定相关系数为0。其次,你的模型中存在很多的闭合回路,这种模型很容易出现系数大于1的情况,而导致模型不能正常出结果。
二维码

扫码加我 拉你入群

请注明:姓名-公司-职位

以便审核进群资格,未注明则拒绝

2016-4-23 23:26:21
南南数据 发表于 2016-4-22 12:41
自变量之间的相关是自然的,不应该人为设定相关系数为0。其次,你的模型中存在很多的闭合回路,这种模型很容 ...
请问闭合回路具体指的是哪些?举一个具体的闭合回路吧!谢谢大神
二维码

扫码加我 拉你入群

请注明:姓名-公司-职位

以便审核进群资格,未注明则拒绝

2016-4-27 17:12:58
果然把不安全事件趋势去掉只保留趋势下降就成功了!
二维码

扫码加我 拉你入群

请注明:姓名-公司-职位

以便审核进群资格,未注明则拒绝

2016-4-27 17:13:32
flying_in_the_s 发表于 2016-4-22 11:17
事故率下降趋势只有一个测量指标,这会影响模型的识别。另外,共变关系不要设为0。
果然把不安全事件趋势去掉只保留趋势下降就成功了!
二维码

扫码加我 拉你入群

请注明:姓名-公司-职位

以便审核进群资格,未注明则拒绝

相关推荐
栏目导航
热门文章
推荐文章

说点什么

分享

扫码加好友,拉您进群
各岗位、行业、专业交流群