经管之家App
让优质教育人人可得
立即打开
全部版块
我的主页
›
论坛
›
数据科学与人工智能
›
数据分析与数据科学
›
R语言论坛
R怎么画W(r)从0到1积分的图形
楼主
forexghost
2474
1
收藏
2016-05-01
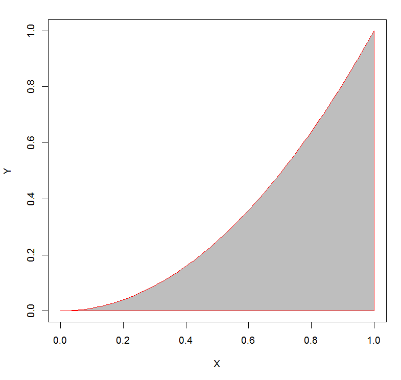
计量经济学中,经常出现yt-1求和收敛于某一分布,类似如下:
如果通过R软件来画图,比如定理4右边的极限分布怎么画图,大神能分享下程序吗
扫码加我 拉你入群
请注明:姓名-公司-职位
以便审核进群资格,未注明则拒绝
全部回复
沙发
jiangbeilu
2016-5-2 08:09:38
复制代码
直接根据积分的几何意义来作图就好了。
作图如下:
扫码加我 拉你入群
请注明:姓名-公司-职位
以便审核进群资格,未注明则拒绝
相关推荐
[转帖]往计量经济学之路by李龙飞(转载)
之前的计量经济学的版面怎么找不到了?
转:嘲讽计量经济学
计量经济学
【有偿】求计量大神做几道计量经济学的题
计量经济学
求教计量经济学作业
计量经济学
请问大神们,有没有推荐的基于r软件的计量经济学的书
计量经济学
栏目导航
R语言论坛
行业分析报告
人工智能论文版
休闲灌水
经管文库(原现金交易版)
爱问频道
热门文章
中国金融生成式AI多模态内容鉴伪与安全防御 ...
全球能源转型展望2025—全球和区域预测至20 ...
海外资管机构赴上海投资指南(2025版)
understanding climate change perceptions ...
【全美经典】离散数学
全球能源转型展望2025—全球和区域预测至20 ...
世界机器人2025年报告 World Robotics 2025
甲子光年_2025甲子Cool Vendor人形机器人大 ...
AOM:The Boundaries of Trust in a New Era
气象学-山东大学
推荐文章
AI狂潮席卷学术圈,不会编程也能打造专属智 ...
10月重磅来袭|《打造Coze/Dify专属学术智能 ...
最快1年拿证,学费不足5W!热门美国人工智能 ...
关于如何利用文献的若干建议
关于学术研究和论文发表的一些建议
关于科研中如何学习基础知识的一些建议 (一 ...
一个自编的经济学建模小案例 --写给授课本科 ...
AI智能体赋能教学改革: 全国AI教育教学应用 ...
2025中国AIoT产业全景图谱报告-406页
关于文献求助的一些建议
说点什么
分享
微信
QQ空间
QQ
微博
扫码加好友,拉您进群
各岗位、行业、专业交流群