全部版块 我的主页
论坛 计量经济学与统计论坛 五区 计量经济学与统计软件 LISREL、AMOS等结构方程模型分析软件
1962 4
2016-09-12
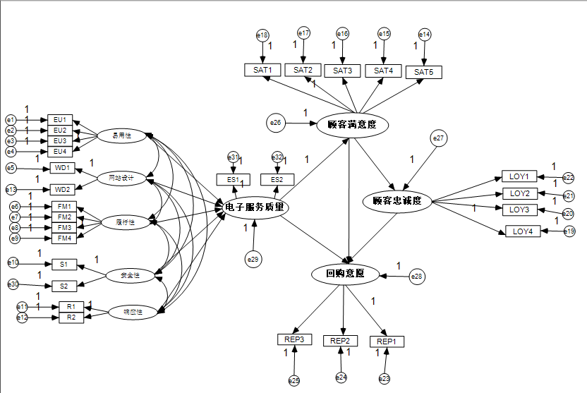
模型不知道怎么修正,出来的P值结果是这样的,而且必须在电子服务质量和顾客满意度之间添加路径系数为1才能出结果,否则根本计算不出来,求大神解答
QQ截图20160912104809.png QQ截图20160912104758.png

二维码

扫码加我 拉你入群

请注明:姓名-公司-职位

以便审核进群资格,未注明则拒绝

全部回复
2016-9-13 01:59:52
e29可以考虑去掉,ES2没有固定载荷为1,需要补充;电子商务质量与顾客满意度之间的路径系数,去掉固定的1。
二维码

扫码加我 拉你入群

请注明:姓名-公司-职位

以便审核进群资格,未注明则拒绝

2016-9-20 20:11:46
南南数据 发表于 2016-9-13 01:59
e29可以考虑去掉,ES2没有固定载荷为1,需要补充;电子商务质量与顾客满意度之间的路径系数,去掉固定的1。
e29去掉之后运行是会报错的,去掉1后还是运行不出来是怎么回事呢?
二维码

扫码加我 拉你入群

请注明:姓名-公司-职位

以便审核进群资格,未注明则拒绝

2016-9-21 16:05:37
你把电子商务质量和顾客满意度间的路径系数去掉,将电子商务质量的方差限定为1试试,两种方式应该是一样。你这样的前半部模型和正常的结构模型混着做,这种问题是会出现的。你可以看看吴明隆的书,上面有相似的例子。
二维码

扫码加我 拉你入群

请注明:姓名-公司-职位

以便审核进群资格,未注明则拒绝

2016-9-24 12:52:15
e29哪里来的1?瞎搞!路径系数大于1说明你这数据有着严重的共线性,建议做之前进行标准化,如果还是大于1,那么就是数据不太好了!
二维码

扫码加我 拉你入群

请注明:姓名-公司-职位

以便审核进群资格,未注明则拒绝

相关推荐
栏目导航
热门文章
推荐文章

说点什么

分享

扫码加好友,拉您进群
各岗位、行业、专业交流群