海洋工程装备是从事海洋资源勘探、开采、加工等所使用的大型工程装备和辅助装备。按国际惯例,海洋工程装备可分三类: 一是海洋油气资源开发装备; 二是其他海洋资源开发装备; 三是海洋浮体结构物。海洋工程
装备制造业具有高技术、高投入、高集成、高综合、高产出、高附加值和高风险及多品种、小批量、可靠性要求高、产品成套性强等特点,产业辐射能力强,对国民经济带动作用大。我国建设海洋强国战略的实施,急需海洋工程装备的高端发展和应用,进而实现海洋经济的可持续发展。
一、世界海洋工程装备市场的竞争格局
进入 21 世纪以来,世界强国纷纷将开发海洋资源、发展海洋经济和海洋产业确定为当前和未来经济发展的主要方向,并已全方位规划和发展海洋工程装备制造业。目前,海洋工程装备制造业的发展已越来越成为开发海洋资源和全面发展海洋经济的关键和保障。从全球范围看,海洋工程装备制造业可分为三大阵营:
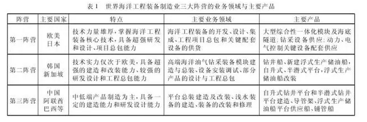
第一阵营包括欧美和日本。其优势在于开发设计、工程总包和关键设备配套,占据产业价值链的高端,具备超强的核心技术研发能力,主宰海洋工程总包。第二阵营包括韩国和新加坡。其优势在于总装制造,占据产业价值链的中端,具备超强的建造和改装能力,在高端海洋油气装备模块建造、总装、安装调试方面占有主导地位。第三阵营包括中国、阿联酋、巴西、俄罗斯、越南、印度和印度尼西亚等国家,位于海洋工程装备制造业的低端,主要以中低端产品制造为主,从事浅水装备的建造、改装和修理等。
目前,世界海洋工程主要装备及其配套设备与系统的研发和设计以美国、欧洲为核心,制造以新加坡和韩国为主,基本形成了“由欧美少数著名的设计企业及其企业配套集成,由亚洲少数国家建造载体与组装总成”,即“欧美设计,亚洲制造”的总体格局(见表 1) 。

二、我国海洋工程装备制造业的发展态势与机遇
(一) 我国海洋工程装备制造业的发展态势
1. 我国海洋工程装备制造业世界市场份额位居第一位。2013 年,我国承接海洋工程装备订单 126亿美元,占全球市场份额的 24% ; 2014 年,我国承接海洋工程装备订单 129. 6 亿美元,占全球市场份额的 38% ; 2015 年,我国承接海工装备订单 59 亿美元,占全球市场份额的 42% (见图 1) 。从市场份额看,我国连续三年保持订单规模世界第一的市场地位。同时,经过近年来的快速发展,我国海洋工程装备制造企业在产品层次、产业分工、经营规模等方面都有很大提高,从总装建造向配套设备和零部件制造领域不断延伸,我国在全球海洋工程装备市场的竞争地位已有显著提升。

2. 我国海洋工程装备制造业相关产业发展迅速。2001-2015 年,我国海洋工程装备制造业直接关联产业———海洋油气业、海洋工程建筑业、海洋船舶工业发展迅速,海洋油气业增加值增长 5 倍多; 海洋工程建筑业增加值增长 19 倍多; 海洋船舶工业增加值增长 13 倍多。2001-2011 年,我国海洋油气业、海洋工程建筑业、海洋船舶工业增加值之和占国内生产总值的比例基本呈现增长态势,2012 年开始有所下降(见图 2) 。主要原因是:
海洋油气业近年受国际原油价格持续走低的影响较大,2014 年海洋油气产量比 2013 年增长1.6% ,海洋天然气产量比 2014 年增长 11.3% ,但其增加值相比 2013 年下降 7.7% ; 2015 年海洋油气产量比 2014 年增长 17.4% ,海洋天然气产量比 2014 年增长 3.9% ,但其增加值相比 2014 年下降 2% 。受全球海洋油气价格下降的影响,近三年我国海洋油气业增加值呈现逐年下降的态势。

3. 我国海洋工程装备制造业发展进入新阶段。我国企业已自主建造出具有里程碑意义的海洋工程产品。海洋工程企业在国内和国际市场上表现优异,国内海洋工程装备制造业格局发生新变化。目前,我国已有 20 多家具有较强建造能力的大型船厂,能建造高端、全套、复杂和大型海洋工程产品; 同时,有 100 多家具备海洋工程船和产品建造能力的船厂。在全球海洋工程支持船市场上,我国船厂开始逐步向高端市场发展,不断提升行业价值链,在国际市场的地位也在逐步提升。我国海洋工程装备产业集聚区以环渤海、长江三角洲和珠江三角洲地区为中心,形成了东部沿海多个海洋工程产业集群的战略布局,并培育了一批优秀的海洋工程装备企业,拥有了较为完备的海洋工程装备配套产业。我国海洋工程装备业以良好的基础设施、突出的成本优势、快速的技术进步、攀升的市场地位,做好了产业全面升级的前期准备,具备了承接国际海洋工程装备产业转移的条件。
(二) 我国海洋工程装备制造业的发展机遇
1. 我国高度重视海洋工程装备制造业的发展。“十二五”规划纲要、“十三五”规划纲要、战略性新兴产业发展“十二五”规划、《中国制造 2025》等重要规划中都将海洋工程装备制造业作为高端装备制造业的重点发展产业,对于海洋工程装备制造业予以高度重视; 国家发改委、工信部、科技部、海洋局等部门也陆续出台了海洋工程装备制造业发展规划和实施方案,在投资、税收、金融等方面给予大量政策支持。国家在海洋工程装备制造业发展规划和实施方案中提出了海洋工程装备制造业的发展方向和基本要求: 注重原始创新能力的提升,掌握主力海洋工程装备的研发设计和制造技术,培育系统集成和总承包能力; 浅海装备要实现自主化、系列化和品牌化,深海装备要实现自主设计和总包建造; 海洋工程装备制造业要形成较为完整的研发、总装建造、设备供应和技术服务的产业体系。可见,无论是国家发展战略,还是市场发展需求,都将海洋工程装备制造业推上发展的快车道。
2. 国际海洋工程装备业向亚洲转移的趋势明显。“十一五”期间,全球海洋工程装备成交额年均为472 亿美元,“十二五”期间成交额年均为 535 亿美元。从总体趋势看,全球海洋工程装备成交额呈增长态势(见图 3) 。随着世界造船中心向亚洲的转移,世界海洋工程装备制造业的中心也逐渐向亚洲转移。由于我国在基础建设、劳动力成本等方面的明显优势,国际海洋工程装备制造业开始呈现从“欧美—日韩—中国”的转移势态。目前,我国已在多地建设海洋工程基地,拥有较为完备的海洋工程装备配套产业,海洋工程装备企业每年承接大量海洋工程订单,研发实力不断提升,一批优秀的海洋工程企业已成长起来,并在部分高技术含量的装备生产上取得突破性进展。目前,我国已具备承接国际海洋工程装备业产业转移的条件与基础,海洋工程装备制造业也将迎来新的发展机遇。

三、我国海洋工程装备制造业发展的瓶颈
(一) 设计研发能力落后目前,我国海洋工程装备的核心技术研发能力较弱,因而拥有自主知识产权的海洋工程装备很少,只能自主设计部分浅海装备,核心装备国产化率不足 5% 。我国海洋工程装备制造业在设计和上游核心装备领域主要依赖国外企业,大多使用欧美技术承接下游订单,利润微薄且技术含量低。在深水海工装备领域,欧美国家控制了高端、新型设备的设计和制造,而目前我国在深水海洋工程装备前端设计方面仍处于空白状态。另外,海洋平台各类功能模块及配套设备也基本由欧美国家控制和掌握。因此,我国海洋工程装备制造业基本在整个产业链低端运行,缺乏具有自主知识产权和竞争力的产品。
(二) 高端配套能力薄弱海洋工程装备的配套设备在技术性能、材料、精度、可靠性等方面要求极高,且大多被国外专利技术所垄断。现阶段,我国在海洋工程装备配套设备领域无法提供高端配套设备,主要依赖进口,每年约有90% 左右的进口需求。目前,我国仅在低端配套产品上占有一定份额,处在配套不完善、同质化竞争严重的发展阶段。同时,海洋工程装备中配套设备的价格约占平台类海洋工程产品价格的 80% 左右,而我国的配套设备国产化率不到 10% ,其中核心配套设备的自配套率不到 5% 。如果我国海洋工程装备配套业不能得到快速发展,那么我国企业必将长期被锁定在海洋工程装备制造产业链的低端。
(三) 工程总包能力欠缺目前,世界海洋工程装备建造主要采用项目管理制,总承包商具有极强的技术能力,全面负责海洋工程装备的整体性能和可靠性,其所在的价值链环节附加值最高、利润最高。但我国海洋工程装备制造业由于在核心技术、配套设备、工程总包等方面发展滞后,不具备承担总包项目的技术能力和管理能力,绝大多数项目只能是分包项目,主要集中在海洋工程装备主体结构建造和装备集成方面,且低水平、重复建设现象较为严重。
(四) 产业体系不健全海洋工程装备集造船、勘探、钻井、采油、储油、油气处理等多项技术于一体,多个产业密切关联,具有产业链条长、产业关联度大的特点。目前,我国海洋工程装备产业中“低端装备制造重复上马,高端钻采设备无人涉足”的现象明显,产业重叠严重、产品结构单一,不成系统、不成系列的重复生产和盲目竞争,带来了价值链低端固化、产品供求结构不均衡和结构性产能过剩。同时,由于我国海洋工程装备制造业极少拥有自主知识产权的高端技术,需付出高额的专利费引进国外技术。从产业链的视角看,我国海洋工程装备制造业缺乏产业链的合理分工,企业大多只是在地理空间上无序扎堆,而未形成优势互补、有机融合的产业共生体。目前,我国尚未形成海洋工程装备完整的研发体系和完善的产业链,配套产业发展滞后,产业集中度低,专业分工不成熟,研发和技术资源尚未得到优化配置。
(五) 统筹规划不完善近年来,海洋工程设备制造业的发展被提升到国家战略高度,大量船舶制造企业纷纷进入海洋工程设备制造领域,但由于受技术限制,很少企业能承担海工项目的总承包,只能承担平台总装建造及改装,将产品固化在产业链低端,而高端产品却处于空白状态,产业结构低级化严重,尚未建立以企业为主体的产业创新体系。在配套设施方面,海洋工程配套施工船舶系统研发规划尚未落实。深水海洋工程装备产业规划较晚,欠缺海洋工程装备产业的地方差异化定位,海洋工程装备服务业及其产业集群的培育力度、核心和共性的前瞻性技术研发和产业化的引导与支持力度、产业联盟引导与支持力度均不足。另外,多部门和企业各自搞科研和技术开发,缺乏统筹协调与全国统一规划,导致低端产品过剩,高端产品空白,配套设备与技术缺位,这种“低端竞争无序,高端竞争无力”的现实状况远远无法满足产业转型升级的要求。
四、我国海洋工程装备制造业的升级路径
(一) 规划升级
1. 统筹规划区域资源。开展区域统筹规划,集中区域内资源并协调利用,突出区域优势和特色,因地制宜地对各区域的海洋工程装备制造业发展进行专业化分工、合理化布局,避免区域性产业趋同,形成优势互补的“区域性产业分工合作”和产品差异化发展,实现效率快速提升。准确定位区域海洋工程装备产业的发展模式,全面考虑产业和项目的协作关联度,依托产业链不同环节打造综合产业集聚区,强化总装建造、修理改装、设备供应、技术服务等功能,形成完善的产业链条。通过政府协调,实现“统筹规划、合理布局、专业分工明确”的产业发展格局,避免重复建设和同业恶性竞争。
2. 统筹规划产业布局。目前,随着国家扶持政策的陆续出台,国内船舶企业纷纷进入海洋工程装备业,导致产业链低端出现了低水平重复建设的现象,产业同构化倾向明显。为避免出现“对内竞争无序,对外竞争无力”的现象,需依托产业链环节开展专业分工,细分产业领域发展需求。将产业链进行纵向和横向的整合,既要加强产业链上下游的纵向整合,也要加强同行业之间的横向整合,建立纵向延伸、横向联合的集群式发展模式。以国家政策鼓励的产业聚集地为基础,以大型优势海洋工程装备制造企业为核心,以相关制造业、配套装备产业、服务业为补充,构建技术相关、产品配套的集群发展模式,形成专业化的行业分工体系,使海洋工程装备产业链结构更加合理,产品依存度和关联性更强,配套更加完整,实现海洋工程装备制造业的全行业协调推进、健康发展。
(二) 产业链升级
1. 实现产品向产业链高端迈进。当前,国际海洋工程装备产业呈现由海岸和近海工程向深海工程推进的趋势: 从产品链角度看,海洋工程装备从原材料供应到装备设计与建造再到海洋资源开发与服务; 从技术链角度看,海洋工程装备技术链以产品为载体实现各项建造技术的多系统、高技术含量集成;从产品结构角度看,核心高端配套附加值更高,中低端配套附加值较低。我国海洋工程装备业要实现产品链由下游向上游的转变,技术链由下游产品制造向技术集成的转变,产品结构由低级向高级的转变。应加强产业链上下游企业的合作,提高在新产品、新技术、新工艺开发过程中的参与度,共同开发新产品、新技术、新工艺,参与产品生产的全过程,提高整个产业链的竞争力。逐渐实现国产产品对于进口产品的替代,积极开发国内、国际两个市场,在全球市场上不断扩大份额。
2. 实施产品一体化战略。海洋工程项目总承包是未来国内外海洋工程装备业发展的必然趋势,是衡量海洋工程装备业竞争力强弱的重要标志。我国海洋工程装备业发展的重要任务是从总装建造向配套设备和零部件制造领域进行产品一体化延伸,实现各环节的协同创新,鼓励企业在海洋工程装备细分市场中求专求精,打造精品和具有竞争力的品牌,以高端配套产品的创新推动海洋工程装备产业集群升级,以产业链配套协作、专业化分工推动海洋工程装备产业向高级阶段演进。充分发挥集团化、多元化优势,开拓市场,优化资源,集成众多模块和技术,强化国际合作,提升配套和整合能力。摒弃封闭式创新的旧观念,树立开放式创新的新理念,充分利用内外部资源协同创新,推动海洋工程装备产业整体上实现由“中国制造”向“中国智造”的加速转型。
(三) 技术升级
1. 自主研发与技术引进并举。我国海洋工程装备制造业技术基础薄弱,完全依靠自主研发必定会影响其发展速度。因此,要采取自主研发与技术引进齐头并进的研发战略。充分利用国家支持政策和各种渠道和平台,尽快引进国外先进设计技术和建造经验,不断消化吸收,增强技术储备。鼓励国内大型企业加大与国内外行业先进企业和研究机构的合作,积极开展国际交流,逐步掌握核心技术,共同开发高端设备,联合开展研发和创新,摆脱对欧美国家的技术依赖。尽快从制造低端向高技术、高附加值的制造高端迈进,尽早结束“设计和总包两头在外”的局面,加快融入全球海洋工程装备产业链的步伐。
2、“产、学、研、用”联合攻关。组织行业骨干企业、大学、科研院所,针对海洋工程装备高端产品,加强“产、学、研、用”合作,建立海洋工程装备产业联盟,在专业化分工基础上开展协同攻关,在科研开发、配套集成、市场开拓、业务承包等方面开展深入合作,推动整个海洋工程装备产业技术水平不断提高。围绕产业技术创新链开展创新,集中各方面优势科研力量,实现跨学科、跨专业、多系统的集成创新。积极开展海洋工程装备数字化、智能化、集成化、精细化等高精尖技术的探索,迅速提升我国海洋工程装备制造业技术水平,推动实现重大技术突破和科技成果产业化,迅速弥补技术创新短板。
(四) 配套升级
1. 集成创新和协同创新并行。海洋工程装备是一个集成众多模块和技术的综合性产品,应提高全球范围配套和整合的能力,加强与国际领先供应商的合作,通过集成创新和协同创新,逐步提升总承包能力和关键设备配套能力。同时,在产业内外实现高端强强联合,攻克技术难关,弥补当前我国海洋工程设计和核心配套环节的不足。加强关键配套系统和设备技术研发,提升产业化和配套水平,加快培育和完善协同创新核心体系。
2. 注重模块化配套产品研制。当前,全球海洋工程装备制造业已开始走技术标准化和产品标准化道路,模块化配套产品将大量出现,这意味着模块化配套产品将有大量需求。同时,模块化配套产品的生产企业也将在全球范围内得到迅速发展,精益生产和敏捷制造将成为模块化产品制造方式的发展方向。模块化产品的利润高低取决于生产制造方式,精益生产和敏捷制造技术能大幅降低产品的生产成本,实现较高的利润率。我国海洋工程装备企业应快速采用先进的制造技术,集中精力向高技术、高附加值的海洋工程设备模块设计和制造转移,在竞争中把握机会,迅速提升在全球海洋工程市场中的竞争地位。
来源中机院:
http://www.reportway.org/