全部版块 我的主页
论坛 数据科学与人工智能 数据分析与数据科学 R语言论坛
9376 5
2016-11-22
扫盲贴,啊哈哈~
在R中,该如何绘制一组数据的概率分布图像呢?用下面这个数据举例说明:
复制代码
1.png
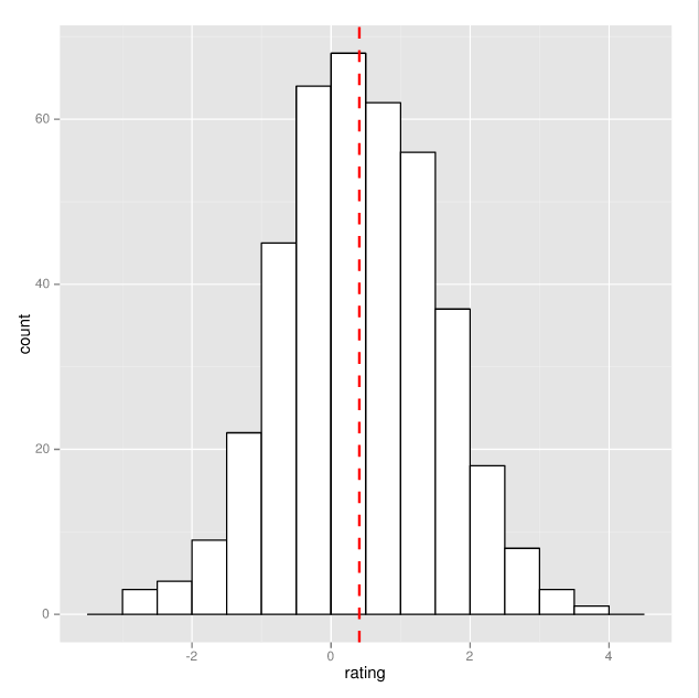
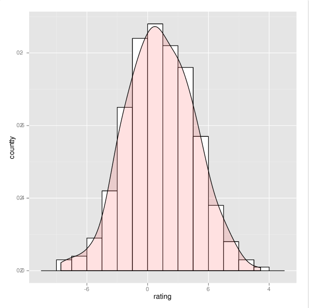
1、直方图与密度图

函数qplot有着与函数ggplot类似的绘图功能,但相比之下,其语法更为简单。然而有时候我们在实际使用中会觉得ggplot更好上手,因为在qplot里,对参数的使用常常更为复杂。

复制代码

2.png 3.png 4.png 5.png

添加均值线:

复制代码

6.png

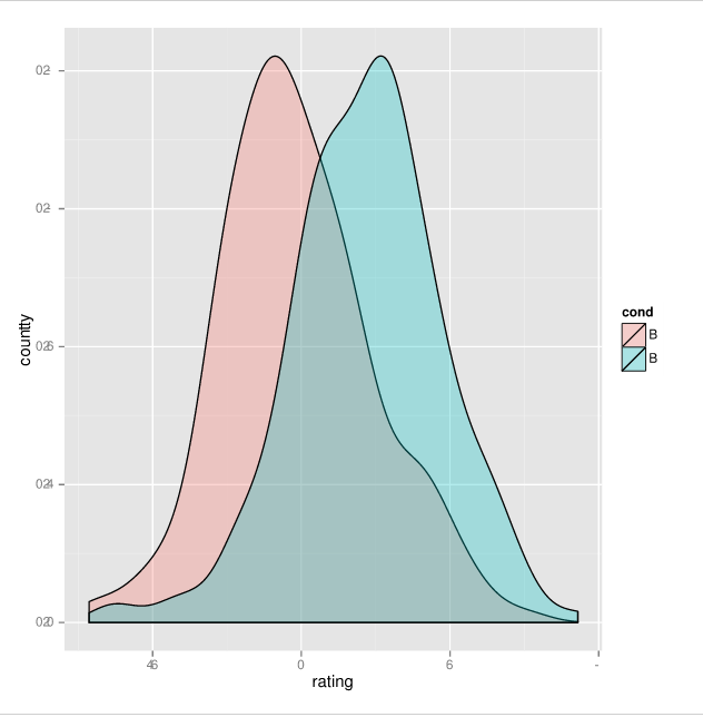
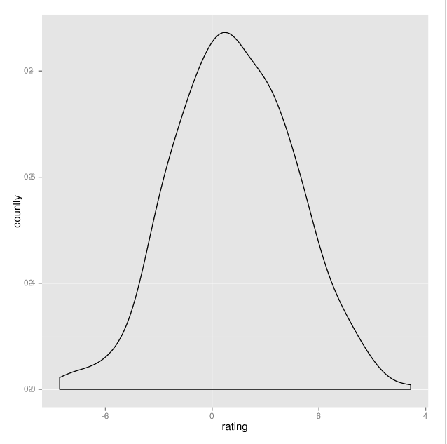
2、多组数据的直方图与密度图
复制代码
7.png 8.png 9.png 10.png
在有多组数据的情况下,添加均值时我们需要先构建一个单独的均值数据框:
复制代码
11.png
12.png 13.png
本内容转自数析学院,原文后面还有画布分区和箱线图的绘制。

二维码

扫码加我 拉你入群

请注明:姓名-公司-职位

以便审核进群资格,未注明则拒绝

全部回复
2016-11-22 15:50:09
内容不错!
二维码

扫码加我 拉你入群

请注明:姓名-公司-职位

以便审核进群资格,未注明则拒绝

2016-11-22 17:20:31
很好的资料,学习了,感谢楼主分享!
二维码

扫码加我 拉你入群

请注明:姓名-公司-职位

以便审核进群资格,未注明则拒绝

2016-11-22 21:45:53
感谢楼主的分享     
二维码

扫码加我 拉你入群

请注明:姓名-公司-职位

以便审核进群资格,未注明则拒绝

2016-11-25 10:20:14
二维码

扫码加我 拉你入群

请注明:姓名-公司-职位

以便审核进群资格,未注明则拒绝

2019-2-15 21:04:19
非常不错
二维码

扫码加我 拉你入群

请注明:姓名-公司-职位

以便审核进群资格,未注明则拒绝

相关推荐
栏目导航
热门文章
推荐文章

说点什么

分享

扫码加好友,拉您进群
各岗位、行业、专业交流群