经管之家App
让优质教育人人可得
立即打开
全部版块
我的主页
›
论坛
›
数据科学与人工智能
›
数据分析与数据科学
›
MATLAB等数学软件专版
三阶段DEA中 第二阶段求u(管理无效率)的具体方法
楼主
1039264611
1612
5
收藏
2017-04-11
悬赏
1000
个论坛币
已解决
请问如何求管理无效率
SFA回归方程如下
国内的好多论文都没有写如何来求u,请问如何根据Frontier 4.1的计算结果,来求u?
Jondrow 给出如下公式:
但是 罗登跃老师在2012年的论文《[url=https://bbs.pinggu.org/
三阶段DEA 模型管理无效率估计注记 .pdf
大小:(203.75 KB)
马上下载
]三阶段DEA模型管理无效率估计注记[/url]》中指出国内大多数学者都用错了这个公式,应该用如下公式
代表什么?没有在公式中出现
最佳答案
我是小鲜肉
查看完整内容
扫码加我 拉你入群
请注明:姓名-公司-职位
以便审核进群资格,未注明则拒绝
全部回复
沙发
我是小鲜肉
2017-4-11 21:17:14
扫码加我 拉你入群
请注明:姓名-公司-职位
以便审核进群资格,未注明则拒绝
藤椅
1039264611
2017-4-14 21:33:23
我是小鲜肉 发表于 2017-4-11 21:17
非常感谢,非常感谢
扫码加我 拉你入群
请注明:姓名-公司-职位
以便审核进群资格,未注明则拒绝
板凳
lonely5420
2017-5-17 21:56:12
楼主好,问下frontier回归得到的sigma-squared是指什么呢?谢谢
扫码加我 拉你入群
请注明:姓名-公司-职位
以便审核进群资格,未注明则拒绝
报纸
库洛克
2018-3-18 21:40:26
sigma*在Kumbhakar 和Lovell 的《stochastic frontier analysis》有使用,在141页公式4.2.12,罗登跃只是利用lamda对sigma*做了个简化,所以公式只剩下sigma和lamda了。
扫码加我 拉你入群
请注明:姓名-公司-职位
以便审核进群资格,未注明则拒绝
地板
库洛克
2018-3-18 21:42:31
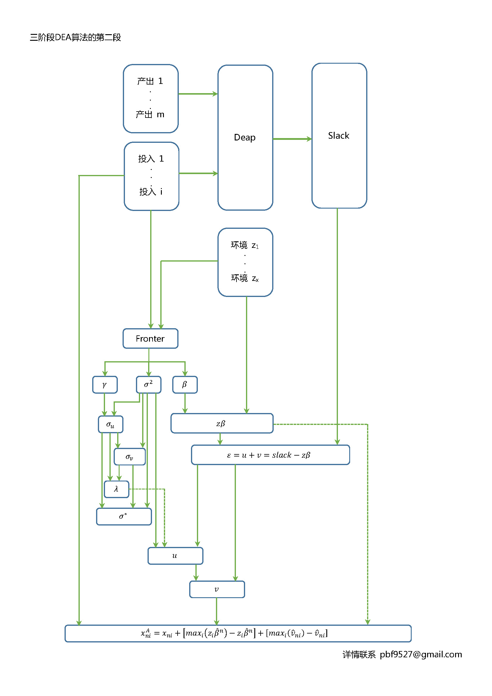
算是挖坟了。。。反正仔细查了一下,在这里增加些信息,下次搜到这个帖子就更清楚一点。
附件列表
捕获.PNG
原图尺寸 30.21 KB
扫码加我 拉你入群
请注明:姓名-公司-职位
以便审核进群资格,未注明则拒绝
栏目导航
MATLAB等数学软件专版
马克思主义经济学
会计与财务管理
stata专版
行业分析报告
经管文库
热门文章
表格结构数据的核心特征及具象实例解析
2026中信里昂风水指数
毕马威 - 中国内地与香港IPO市场2025年回顾 ...
2026年中国白银行业市场供需现状及发展趋势 ...
高教现代数学基础23 矩阵计算六讲 徐树方,钱 ...
求Journal of Computational and Graphical ...
查找文献Digital mapping of soil organic ...
《技术的本质》epub版本
精准匹配,菁英相伴--经管之家单身俱乐部, ...
科研时间70%耗在“下载-复制-粘贴”?零代码 ...
推荐文章
2026JG学术冬训营:从Stata初高到Python机器 ...
【必看】【本版版规,欢迎发悬赏贴求助】
26年寒假天津站|Gemini论文写作&数据分析 ...
关于如何利用文献的若干建议
关于学术研究和论文发表的一些建议
关于科研中如何学习基础知识的一些建议 (一 ...
一个自编的经济学建模小案例 --写给授课本科 ...
AI智能体赋能教学改革: 全国AI教育教学应用 ...
2025中国AIoT产业全景图谱报告-406页
关于文献求助的一些建议
说点什么
分享
微信
QQ空间
QQ
微博
扫码加好友,拉您进群
各岗位、行业、专业交流群