全部版块 我的主页
论坛 提问 悬赏 求职 新闻 读书 功能一区 经管百科 爱问频道
756 3
2017-06-21

解方程333.JPG
(说明:是 X 的 1.82 次方,非整数)




二维码

扫码加我 拉你入群

请注明:姓名-公司-职位

以便审核进群资格,未注明则拒绝

全部回复
2017-6-21 00:41:26
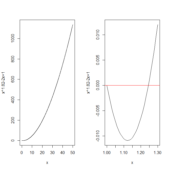
我以兩種方式做為解釋:
1.微分:
令y=f(x)=x^1.82-2x+1,對y對x微分可得,dy/dx=1.82x^0.82-2,令其為0,則可發現x*=1.121888,此點為臨界點,在此發生相對極小值。並未找出其他臨界點,即是說,除了此點外,方程式的幾何圖形不會再有轉折存在,所以,x的根只存在附近,因為x=1的時候為0,而x=1.121888為-0.01093,所以,一定存在兩個根。
2.繪圖:
已知方程式為y=f(x)=x^1.82-2x+1,可由方程式看出,其定義域只存在x>=0的情況下,故以此為要求,先畫了x=0到50的值,可發現在x=2之後曲線呈幾何式的成長,在x=1.12時,x存在相對極小值,支持微分結果。接著在x=1~1.3附近重點繪圖,發現,除了x=1外,另一個點應該是x=1.255左右。
附件列表
y可能值.png

原图尺寸 7.32 KB

y可能值.png

二维码

扫码加我 拉你入群

请注明:姓名-公司-职位

以便审核进群资格,未注明则拒绝

2017-6-21 02:05:12
二维码

扫码加我 拉你入群

请注明:姓名-公司-职位

以便审核进群资格,未注明则拒绝

2017-6-24 00:03:47
cheng334 发表于 2017-6-22 23:27
我以兩種方式做為解釋:
1.微分:
令y=f(x)=x^1.82-2x+1,對y對x微分可得,dy/dx=1.82x^0.82-2,令其為0,則可發 ...
.
.

高手就是牛 !  太感谢了    






二维码

扫码加我 拉你入群

请注明:姓名-公司-职位

以便审核进群资格,未注明则拒绝

栏目导航
热门文章
推荐文章

说点什么

分享

扫码加好友,拉您进群
各岗位、行业、专业交流群