[中房研协]粤港澳大湾区,站上地产红利风口的城市群 - [城 市]:0
- [发布时间]:2017-08-18
- [报告类型]:市场报告
- [发布机构]:
报告内容 港澳大湾区是指为由广州、佛山、肇庆、深圳、东莞、惠州、珠海、中山、江门9市和香港、澳门两个特别行政区形成的城市群。2014年,深圳市政府工作报告首次提出“湾区经济”,把粤港澳城市群勾连起的湾区作为一个整体规划。2015年3月,在发改委、外交部、商务部联合发布的一带一路相关文件中,首次提出要“深化与港澳台合作,打造粤港澳大湾区“。2017年3月,在全国两会上,“粤港澳大湾区”被正式写入政府工作报告。2017年7月1日,《深化粤港澳合作推进大湾区建设框架协议》在香港签署,粤港澳三地将在中央有关部门支持下,打造国际一流湾区和世界级城市群。
各城市地产发展阶段不一
目前粤港澳湾区内各城市的房地产发展阶段不一,广州、深圳皆是一线城市,经济发展成熟,2016年GDP分别为1.96万亿和1.95万亿,合计占到粤港澳大湾区的42%。两地房地产市场发展较早,是许多规模房企的发源地,市场成熟度较高。从企业竞争格局来看,以龙头房企和地方企业,行业集中度也较高;目前已进入存量时代,未来旧改、租赁市场发展前景巨大。
佛山、东莞、惠州、珠海,受益于广深两市以及香港、澳门的需求外溢,近几年市场发展较快,房地产投资开发、商品房施工面积增速都相对较高。这四个城市均位于房地产投资开发前景TOP30,是房企“抢地”的热门城市,2017年上半年房价均破万。
江门、中山 、肇庆三个城市,当地主要以第二产业为主,房地产市场还没有发展起来,城市房地产投资前景排在50-150之间,差异比较明显。近年来房企进驻的也不多,2014年至今不足10家企业新进驻,房价基本在6000~9000元/平米,属于“价值洼地”,随着粤港澳湾区的发展,未来颇具发展潜力。
经济发展、人口红利给房地产行业带来更大的机遇
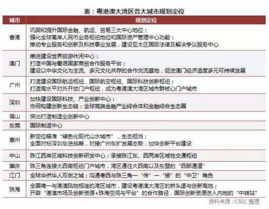
根据城市特色,粤港澳湾区内各城市逐渐规划和明确未来发展的战略定位。随着湾区的发展,各城市基础建设投资力度加大,经济发展潜力巨大,人口红利也将持续发展。广东省在“十三五”期间,基建总投资约4.8万亿元,项目多达543项。此外,为了推动粤港澳的融合发展,路网建设辐射的也更加广泛。经济发展潜力、人口增长红利,轨交的畅通及基建的完善,都将会给房地产行业带来更大的机遇。

粤港澳建设带动多领域发展,各路房企布局广深旧改
随着粤港澳大湾区的提出,各大房企争相扎推大珠三角地区,除了传统的地产开发外,从城市旧改到长租公寓,从产业小镇到海洋经济,几乎各个领域皆有涉及。事实上,大湾区概念的提出带动了各相关领域的发展,为房企们提供了绝好的多元化业务拓展机遇和空间。
广州、深圳作为粤港澳大湾区的两大一线城市,市场成熟相对较早,随着城市土地的日益稀缺以及旧城、旧厂房的逐渐增多,深圳、广州都已先后进入到了存量市场开发。深圳尤其如此,由于受制于辖区面积,深圳从2009年就颁布了全国首部城市更新办法,并以此为基础构建了城市更新政策体系。此后,深圳市每年的年度计划供应建设用地面积中存量建设用地占比持续攀升并维持高位,2016、2017年分别为85%和70%,可见存量土地开发已经成为深圳土地供应的常态。在多年的旧改实施中,深圳已逐渐在法规、政策、技术、操作等层面完善了法规建设,城市旧改模式已相对成熟,对于广州,甚至其他城市而言都有着很好的借鉴作用。

除深圳外,近年来广州关于城市旧改也展开了一系列的推进工作。2017年7月10日,广州召开了国资开发联盟暨广州城市更新基金成立大会,成立了总规模为2000亿元的广州城市更新基金,用来重点支持采取政府与社会的资本合作模式(PPP)的老旧小区微改造、历史文化街区保护、公益性项目、土地整备等等城市更新项目。此外2017年7月广州还制定了2017到2019年,城市更新项目保障供地9.26平方公里的目标。除广深外,少数如东莞、中山等三线城市也传出了相关旧改计划。如近期6月,中山市城乡规划部表示,中山市将启动“三旧”连片改造试点工作,以带动中山的旧改工作往“城市更新”方向转变。
(本文来源:丁祖昱评楼市、克而瑞地产研究。)