全部版块 我的主页
论坛 经济学人 二区 学术资源/课程/会议/讲座
2145 0
2017-11-18

诚邀全球英才参加2017年天津科技大学青年学者海河论坛



QQ截图20171118114637.png


科大简介
天津市是一方改革的热土,一个激情创新的舞台,天津滨海新区是中国继深圳特区、浦东新区之后重点开发的地区,作为中国经济发展第三季将成为带动中国北方经济发展的引擎,是带动环渤海区域经济发展的龙头。党的十九大报告中提出国家将进一步推动京津冀协同发展,这为天津成为全国先进制造研发基地、北方国际航运核心区、金融创新运营示范区和改革先行示范区提供了难得的发展契机。

天津科技大学位于渤海之滨、海河之畔,学校现建有河西、泰达、塘沽三个校区,占地面积2000余亩,现有教职工2291人,博士生导师、硕士生导师574人;教授、副教授728人,是中央和地方共建、天津市重点建设的以工为主,工、理、文、经、管、法等学科协调发展的多科性大学。

QQ截图20171118114647.png






学校建于1958年,是我国第一批建立的4所轻工类的本科院校之一,前身是天津轻工业学院,是教育部与天津市共建、以天津市管理为主的公办全日制普通高等院校,是国务院首批批准具有硕士学位授予权、第二批批准具有博士学位授予权、第一批有条件接受外国留学生的高校。学校食品、发酵、造纸、海洋4个特色优势学科在全国最早建立,在国内拥有重要影响。拥有63个本科专业,建有“发酵工程”国家重点学科,4个国家特色专业,12个省部级重点(培育)学科,依托重点学科形成了生物发酵、食品科学与工程、造纸工程、海洋科学与工程、化工、包装工程、高分子材料与工程等一批全国领先的特色学科专业。建有“轻工技术与工程”、“食品科学与工程”2个一级学科博士学位授权点,覆盖13个博士学位授权学科,建有2个博士后科研流动站和1个博士后科研工作站。

论坛简介
海河是天津的血脉,是天津的母亲河。是中国华北地区的最大水系,中国七大河流之一。它集纳百川,通达四海。“海河论坛”取名于海河,是天津科技大学主办的人才引进主要平台之一,旨在为各学科领域的海内外优秀青年学者搭建高水平的学术交流平台,围绕学术发展前沿,探讨学科热点研究,促进学术交流与合作。我校的"发酵工程"国家重点学科、代谢控制发酵技术国家地方联合工程实验室和即将批建的省部共建食品营养与安全国家重点实验室等平台,为各类人才交流与发展提供了更加广阔的舞台。天津科技大学首届国际青年学者海河论坛将于2017年12月27日—29日在天津举办,热忱欢迎海内外优秀青年学者参加,来津创新创业,实现梦想!

QQ截图20171118114944.png



学科领域
论坛围绕国家战略、地方需求及天津科技大学高水平人才团队和优势特色学科发展需要展开,主要涉及轻工技术与工程(发酵工程、制浆造纸、包装印刷)、食品科学与工程、化学工程、材料科学与工程、海洋科学、环境工程、机械工程、计算机科学与技术、电子科学与技术、信息与通信工程、电气工程、控制科学与工程、软件工程、数学、物理、设计艺术学、管理学、经济学、金融学、法学、马克思主义理论、政治学、英语、日语等相关专业领域。

QQ截图20171118115603.png



申请条件
1.年龄一般不超过40周岁。
2.具有海内外知名大学博士学位,且具有连续2年以上在海外知名高校、科研机构、知名企业研发机构等从事科研工作的经历。
3.国内人才:已入选中组部“青年千人计划”或“青年拔尖人才”、国家优秀青年基金获得者、“长江学者奖励计划”青年学者,或者相当层次、具有良好发展潜力的优秀青年人才。
4.有意向应聘我校职位或依托我校申报国家千人计划、天津市千人计划、天津市特聘教授、“海河学者”(含培育计划)等人才项目的杰出青年人才。
5.学风严谨,遵纪守法,具有良好的学术道德与师德师风。


申请流程
1.报名:符合条件的申请人请于12月5日前,将个人简历发送至 tusthr@163.com  hr@tust.edu.cn 。个人简历应包括个人基本信息,学习和工作经历,发表论文及收录情况,承担科研项目情况,专利及获奖情况等。
2.邀请:受邀学者将于12月11日前收到学校的邀请函,请及时查收报名时使用的邮箱。
3.回执:受邀学者请于12月15日前填写回执并确认是否参会。

QQ截图20171118114958.png



日程安排
2017年12月26日: 参会人员报到;
2017年12月27日:上午开幕式及主论坛专题报告会;下午分论坛报告及学术研讨会(受邀学者自行准备PPT);
2017年12月28日:参观、座谈、交流、人才项目对接;
2017年12月29日:论坛结束,离会。

会议资助
1.天津科技大学将为受邀学者按财务规定报销国内外往返交通旅费,并统一安排食宿,提供机场、火车站接送服务。
2.受邀学者在收到正式邀请函后,请自行规划行程并购买经济舱机票(每人不超过1.7万人民币,实报实销,机票报销需凭登机牌)。

QQ截图20171118114658.png



联系方式
联系人:王洪军 苟军平
联系电话:+86-022-60600199  
联系邮箱:tusthr@163.com    hr@tust.edu.cn

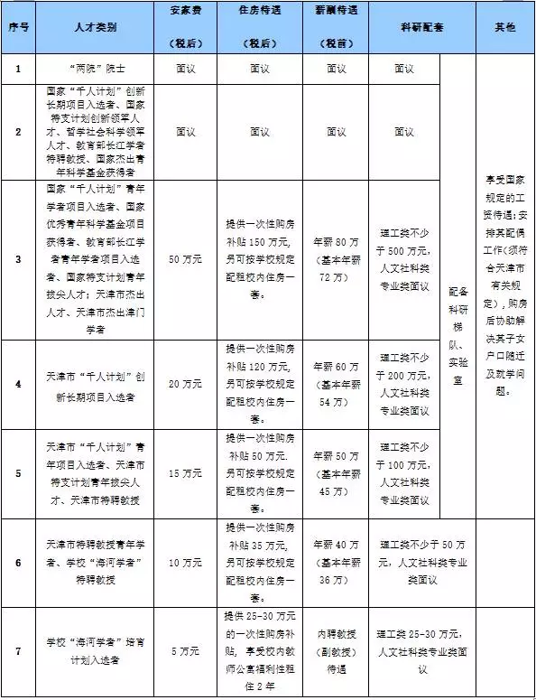
重点人才计划及待遇
根据《天津科技大学人才引进暂行规定(2017年修订版)》,各类人才待遇如下:

QQ图片20171118114739.png



一人一策  一事一议  特事特办 !


不吝高薪  招贤若渴  敞开胸怀 虚位以待。



二维码

扫码加我 拉你入群

请注明:姓名-公司-职位

以便审核进群资格,未注明则拒绝

栏目导航
热门文章
推荐文章

说点什么

分享

扫码加好友,拉您进群
各岗位、行业、专业交流群