全部版块 我的主页
论坛 经济学人 二区 学术道德监督
4059 2
2017-12-07

    日前,澎湃新闻接获举报,杭州广播电视大学一老师在2004年10月发表的一篇学术论文,涉嫌抄袭浙江大学哲学系一硕士研究生2002年9月发表的学术论文。


    随后,澎湃新闻从中国知网获取了上述两篇论文,分别是时任杭州广播电视大学讲师的单桦(1966年生人)的一篇题为《“市民社会”批判及中国的国家与社会关系问题》的论文(以下简称“单桦论文”),另一篇是时为浙江大学哲学系硕士研究生的俞田荣(1965年生人)的一篇题目同样为《“市民社会”批判及中国的国家与社会关系问题》的论文(以下简称“俞田荣论文”)。


1.webp.jpg

单桦论文和俞田荣的论文题目一字不差


    从时间上来看,俞田荣论文于2002年9月发表在《浙江社会科学》2002年第5期;单桦论文的发表日期是《宿州学院学报》2004年10月第19卷第4期,收稿日期为2004年3月6日,单桦论文的发表时间比俞田荣论文晚了2年零1个月。


    澎湃新闻对比发现,两篇论文均围绕市民社会理论、中国的国家与社会关系等议题展开研究分析,单桦论文在与俞田荣论文从题目、摘要、关键词、小标题,到每一个段落内容,都近乎完全一致,几乎照搬了俞田荣论文。


    澎湃新闻查询浙江农林大学官网发现,俞田荣现为该校马克思主义学院老师,他1988年7月在杭州大学毕业后,在浙江杭州市萧山区浦阳初中成为一名教师。2000年9月至2003年5月期间,俞田荣在浙江大学攻读硕士研究生,上述俞田荣论文就在这期间发表。


    杭州广播电视大学网站显示,2009年开始,杭州广播电视大学与杭州科技职业技术学院实行“两块牌子、一套班子”的管理体制。


    今年11月13日,杭州广播电视大学(杭州科技职业技术学院)科研处工作人员告诉澎湃新闻,校方之前对单桦论文涉嫌抄袭的情况并不掌握,将尽快进行核实,如果属实,会根据学校有关规定进行处理。


题目摘要只字不差



    从题目上看,俞田荣论文题目为《“市民社会”批判及中国的国家与社会关系问题》,单桦论文标题与其完全一致。


    经过对比,单桦论文的摘要部分与俞田荣论文高度雷同,其中摘要部分比起俞田荣论文,有三处不同:一是将“内容提要”写作“摘要”;二是在“对于构筑中国‘小而强国家,大而强社会’的国家与社会关系的目标模式”一句中“国家”变为“现代国家”;三是在“从多层次、全方位把握国家与社会的关系”一句中少了一个“从”字。


    在关键词方面,两篇论文四个关键词有三个完全一样,至于不同的那个词,俞田荣论文写为“国家”,而单桦写为“现代国家”,用词也较为相似。


2.webp.jpg

单桦论文题目摘要及关键词

3.webp.jpg

俞田荣论文题目摘要及关键词


    另外,在单桦论文中,10条参考文献9条与俞田荣论文参考文献一致,从出版社、出版时间到页码的描述无一不同。


下载.webp.jpg

单桦论文参考文献

2.webp.jpg

俞田荣论文参考文献




二维码

扫码加我 拉你入群

请注明:姓名-公司-职位

以便审核进群资格,未注明则拒绝

全部回复
2017-12-7 14:44:44

    在导语部分,单桦论文也呈现出与俞田荣论文高度一致的内容。


    俞田荣论文的导语是:20世纪90年代初期,我国把建立社会主义市场经济确立为经济体制改革的目标,计划经济体制向市场经济体制的转型,引起了传统的国家与社会关系模式的剧烈变动。国家与社会的关系问题日益引起学术界的普遍关注和讨论。1992年,邓正来、景跃进撰写了《建构中国的市民社会》一文,提出中国的政治和经济改革的目标是建构一个“市民社会”,使得“市民社会”研究成为90年代国内学术界的一个重要热点,而“市民社会”是西方传统政治哲学和社会理论中的一个核心概念,对西方市民社会理论,尤其是近代以来的市民社会理论的批判考察,对于构建中国的市民社会,实现我国的经济现代化和政治民主化具有重要现实意义。

下载.webp.jpg

单桦论文导语

1.webp.jpg

俞田荣论文导语


    单桦论文的导语是:20世纪90年代初期,我国把建立社会主义市场经济确立为经济体制改革的目标,计划经济体制向市场经济体制的转型,引起了传统的国家与社会关系模式的剧烈变动。国家与社会的关系问题日益引起学术界的普遍关注和讨论。1992年,邓正来、景跃进撰写了《建构中国的市民社会》一文,提出中国的政治和经济改革的目标是建构一个“市民社会”,使得“市民社会”研究成为90年代国内学术界的一个重要热点。对西方市民社会理论,尤其是近代市民社会理论的批判考察,对于构建中国的市民社会,实现我国的经济现代化和政治民主化具有重大的现实意义。


    上述两段对比发现,两段内容大部分完全一致,不同之处在于:一、单桦论文段首的表述是“90年代初期”,而俞田荣论文的表述是“20世纪90年代初期”;二、俞田荣论文中的“而‘市民社会’是西方传统政治哲学和社会理论中的一个核心概念”部分,单桦论文中没有出现;三、该段落最后一句中,俞田荣有一个表述用词为“重要”,而单桦论文中同样位置的表述是“重大”。


内容高度雷同



    俞田荣论文共分为“西方近代市民社会理论的演变”、“‘市民社会’现代国家与中国的政治社会状况”、“‘小而强国家’‘大而强社会’——国家与社会关系改革的目标模式 ”等3个部分,最后分析如何构建一个成熟的市民社会。


    澎湃新闻发现,单桦论文同样分了3部分,每一部分的小标题都与俞田荣论文完全一致,单桦论文每一小部分的内容与俞田荣论文近乎完全一致,难找不同。


    譬如,俞田荣论文第一部分第一段内容为,“近代意义上的市民社会概念源出洛克的学说,洛克第一次将市民社会作为逻辑推演中一个分析概念来使用,但他的‘市民社会’等同于其政治哲学中从自然状态经过订立契约而形成的政治社会,现代意义上的,与国家相分离的市民社会观念在洛克那里并不存在。但是,洛克透过对自然状态的假定以及社会契约论的手段而赋予了社会以前ZF或国家的生命。这就意味着在他那里已经隐含了对市民社会与国家关系的某种认识, 从而奠定了一种重要的市民社会理论架构。”


1.webp.jpg

单桦论文第一部分第一段


2.webp.jpg

俞田荣论文第一部分第一段


     单桦论文第一部分第一段内容为,“近代意义上的市民社会概念源出洛克的学说,洛克第一次将市民社会作为逻辑推演中一个分析概念来使用,但他的‘市民社会’等同于其政治哲学中从自然状态经过订立契约而形成的政治社会,现代意义上的,与国家相分离的市民社会观念在洛克那里并不存在。但是,洛克透过对自然状态的假定以及社会契约论的手段而赋予了社会以前ZF或国家的生命。这就意味着在他那里已经隐含了对市民社会与国家关系的某种认识, 从而奠定了一种重要的市民社会理论架构。”


    上述两段连标点符号都完全一致。同样的情况还出现在两篇论文的其他两部分多数段落,但是也出现了存在少许差别的段落。


    譬如,俞田荣论文第一部分第五段内容为,“像福格森一样,黑格尔严格区分了国家与市民社会,他认为市民社会是‘各个社会成员作为独立的单个人的联 合,因而是在抽象普遍性中的联合,这种联合是基于成员的需要,通过保障人身和财产的权利的法律制度,和维护他们特殊和公共利益的外部秩序而建立起来的。’在黑格尔看来,市民社会既然是由独立的个人组成的联合体,因此它是对家庭这样的血缘共同体的否定,这种否定,使得市民社会具有一种普遍性。但是由于独立个人之间缺乏必然的联系,有的只是外在的工具性的契约与利益的关联,因而这种普遍还只是一个抽象的普遍性,它必将导致自然必然性与任性(caprice)。因此,黑格尔对市民社会展开了批判,他说:‘市民社会是个人私利的战场,是一切人反对一切人的战场。”


    单桦论文第一部分第五段内容为,“象福格森一样,黑格尔严格区分了国家与市民社会,他认为市民社会是‘各个社会成员作为独立的单个人的联合,因而是在抽象普遍性中的联合,这种联合是基于成员的需要,通过保障人身和财产的权利的法律制度,和维护他们特殊和公共利益的外部秩序而建立起来的。’在黑格尔看来,市民社会既然是由独立的个人组成的联合体,因此它是对家庭这样的血缘共同体的否定,这种否定,使得市民社会具有一种普遍性。但是这种普遍还只是一个抽象的普遍性,它必将导致自然必然性与任性(caprice)。因此,黑格尔对市民社会展开了批判,他说:‘市民社会是个人私利的战场,是一切人反 对一切人的战场。’”


    上述两段对比发现,俞田荣论文中“但是由于独立个人之见缺乏必然的联系,有的只是外在的工具性的契约与利益的关联”一句在单桦论文中没有出现,单桦论文直接用“但是”这个关联词接了下句的“这种普遍性还只是一个抽象的普遍性”这段话。还有,本段首句,俞田荣论文写“像福格森一样”,单桦写“象福格森一样”,其他内容完全一致。


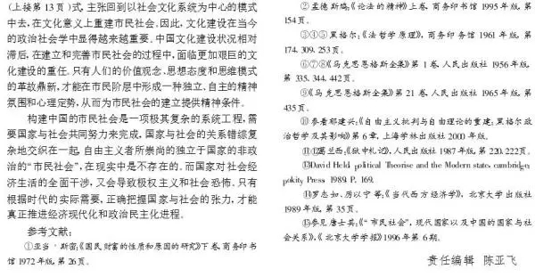
    在文章最后的结论部分,两篇论文也是完全一致。


     俞田荣论文最后一段内容是:构建中国的市民社会是一项极其复杂的系统工程,需要国家与社会共同努力来完成,国家与社会的关系错综复杂地交织在一起,自由主义者所崇尚的独立于国家的非政治的“市民社会”,在现实中是不存在的。而国家对社会经济生活的全面干涉,又会导致极权主义和社会恐怖。只有根据时代的实际需要,正确把握国家与社会的张力,才能真正推进经济现代化和政治民主化进程。


    单桦论文最后一段内容是:构建中国的市民社会是一项极其复杂的系统工程,需要国家与社会共同努力来完成,国家与社会的关系错综复杂地交织在一起,自由主义者所崇尚的独立于国家的非政治的“市民社会”,在现实中是不存在的。而国家对社会经济生活的全面干涉,又会导致极权主义和社会恐怖。只有根据时代的实际需要,正确把握国家与社会的张力,才能真正推进经济现代化和政治民主化进程。


1.webp.jpg

单桦论文第二部分第二段


2.webp.jpg

俞田荣论文第二部分第二段


涉嫌抄袭者目前是副教授



    虽然全文有着如此高的相似度,但是单桦论文参考文献中并未提及俞田荣论文。


    俞田荣论文发表在《浙江社会科学》杂志,该杂志主办单位是浙江省社会科学界联合会;单桦论文发表在《宿州学院学报》, 《宿州学院学报》是由安徽省教育厅主管、宿州学院主办的综合性学术期刊,属于安徽省高校学报优秀期刊。


    近日,《宿州学院学报》编辑部相关负责人告诉澎湃新闻,2004年杂志收稿时,没有专业的查重系统可用,都是依靠学科内的老师去人工辨别论文的水平,也很难识别抄袭的情况,直至2010年才用上专业的查重系统。目前,编辑部当年的收稿都没有了,也没有备案和电子存档,很难联系上作者本人,近四五年间,编辑部没有下达关于单桦论文的处理决定。


    杭州广播电视大学网站显示,杭州广播电视大学是杭州市人民ZF主办的一所以开放教育为主体、多元办学、多种教育类型协调发展的现代开放大学,创办于1978年11月。2000年以来,学校先后被确立为“杭州远程教育中心”、“杭州终身教育基地”、“中央广播电视大学继续教育基地”,挂牌成立了“杭州社区大学”、“杭州市民大学”。2009年开始,学校与杭州科技职业技术学院实行“两块牌子、一套班子”的管理体制。


    杭州科技职业技术学院公共教学部网站2012年更新的信息显示,单桦系该校副教授、思政教学部主任。


    今年11月13日,杭州科技职业技术学院科研处工作人员告诉澎湃新闻,校方之前对单桦论文涉嫌抄袭的情况并不掌握,将尽快进行核实,如果属实,会根据学校有关规定进行处理。


    澎湃新闻曾多次通过浙江农林大学联系俞田荣本人,但是截至发稿,尚未收到他的回复。


1.webp.jpg

单桦论文第三部分第三段


2.webp.jpg

俞田荣论文第三部分第三段


二维码

扫码加我 拉你入群

请注明:姓名-公司-职位

以便审核进群资格,未注明则拒绝

2017-12-14 13:35:58
天道好轮回,苍天饶过谁啊
二维码

扫码加我 拉你入群

请注明:姓名-公司-职位

以便审核进群资格,未注明则拒绝

栏目导航
热门文章
推荐文章

说点什么

分享

加微信,拉你入群
微信外可尝试点击本链接进入