全部版块 我的主页
论坛 休闲区 十二区 休闲灌水
1359 0
2017-12-27

         2018考研数学“泄题”

      李林考研数学押题事件

              ——教育部有了回应


教育部最新回应:

教育部考试中心组织有关专家,对视频等材料进行了研判,确认所举的例题均与实考试题不同。该教师及视频中所提及的老师均未参与2018年研究生招生考试数学科命题工作。

教育部考试中心有关负责人表示,任何干扰破坏国家教育考试的行为,一经查实,将依法依规严肃处理,决不姑息。

02.jpg

01.jpg


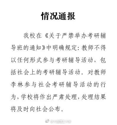
大连理工大学回应:

李林任职的@大连理工大学在微博发布情况通报称“学校在《关于严禁举办教研辅导班的通知》中明确规定,教师不得以任何形式参与考研辅导活动,包括社会上的考研辅导活动。对教师李林参与社会考研辅导活动的行为,学校将作出严肃处理,处理结果将及时向社会公布。 ”

01.JPEG


涉事老师回应:

个人未参加考研命题

被卷入泄题事件的李林在新浪微博发布个人声明称:网上提及的考题内容系近年多次提及,其本人自2005年开始考研辅导,虽教育部和学校严令禁止,但怀着侥幸心理,私自外出授课,对学校造成不良影响,深感自责。他声明还称并未参加历年的考研命题,网上相关言论不属实,并已委托律师交于法律途径处理。

032.JPEG


二维码

扫码加我 拉你入群

请注明:姓名-公司-职位

以便审核进群资格,未注明则拒绝

相关推荐
栏目导航
热门文章
推荐文章

说点什么

分享

扫码加好友,拉您进群
各岗位、行业、专业交流群