全部版块 我的主页
论坛 新商科论坛 四区(原工商管理论坛) 商学院 运营管理(物流与供应链管理)
2551 0
2017-12-28

金融是实体经济的血脉,

为实体经济服务是金融的天职,

是金融的宗旨,

也是防范金融风险的根本举措。


1.jpg

近两年,主要以央行牵头的应收帐款文件频频出台,背后可见党中央对此政策的重视。盘活核心企业应付账款可谓一箭三雕:1、化解中小企业融资难、融资贵,借助核心企业信用向上下游延伸;2、解决央企、核心企业降杠杆压力下的资金紧张,供给侧改革向需求侧传导;3、依靠应收账款开展证券化,皆以发展直接融资市场。

2.jpg

2

     政策声声急,但两年来市场的反应却是一般。原因之一是央行在监管体系中尴尬的地位,对银行、券商、信托、基金等都是隔山打牛,金融机构受限于强监管,对新的路径指引视若无睹。其次是机构抓手,应收帐款的专业性和供应链的长链条,要求保理等专业机构介入。

3.jpg

3   

我国应收账款市场有多大?一个被广泛引用的数据是统计局的“规模以上工业企业应收账款净额”,目前10万多亿的统计额存在巨大误导:1、净额概念在三角债、供应链环境下被大大缩水;2、工业企业未包含政府平台、金融机构、服务业、农业等,这些机构的应收账款不在少数;3、应收账款的主要压力在中小企业而非规模以上企业。

       粗略估计,我国应收账款市场总规模应当在百万亿级别。

4.jpg

4

应收帐款、存货、预付账款,都是企业流动资产中可用于融资的部分。以2012年时点数据为例,存货、应收、预付比例大致为631,存货占比最大。

5.jpg

5

在整个产业链中,中游产业无疑处于夹心饼干的窘境。一方面对下游行业的应收账款高企;另一方面对上游行业的应付无法加码,现金流最为紧张。建筑、电子、物流、机械、医药等行业都是重灾区。

6.jpg

6

     虽然互有交叉,但债市AAAAA+评级企业、股市500亿元市值以上企业、总收入500强企业等几个名单,应当是我国经济体系的“核心企业”。

     考虑到“实体经济”,剔除政府平台和金融机构,AAAAA+企业的应收账款,应当是最具开发价值的。

7.jpg

7

wind平台提取数据显示,剔除政府平台公司及金融机构,主体评级AA+以上公司共1038家,其中AAA以上380家,这是一个庞大的群体。

8.jpg

8

1000家核心企业应付账款总额超10万亿,其应付账款的直接欠款对象,便是数以万计的上游中小企业。同时数据显示,其应收账款超5万亿,仅为应付账款的一半,说明其对下游的占款能力超强,在产业链中处于强势地位。

9.jpg

9

“给我一个支点,我就能撬起地球。”在每一个供应链条上,从原材料到配件商到品牌商,再到分销商、零售商,只有找到最具竞争力、最高信用等级的“核心企业”,再通过确权、差补等增信手段,将整个链条的应收、应付、存货等逐步盘活,即为“资产证券化”。

10.jpg

10

相信对于不少资金方而下,这些核心企业的资产都是可遇而不可求的。但正是这些核心企业,每一家都有数百亿的应付账款。以这些机构资产为标的组成的应收账款池,正是腾讯金融参与应收账款市场的切入点。

11.jpg

11

对于供应链金融的市场风险、利率风险,在当前环境下存在天然优势。从上下游企业获取核心企业应付账款、差补应收账款等,利率在6-15%不等,与AAA级资产成本之间有数百个点差,足以应对相当市场风险的压力测试。

12.jpg 13.jpg

12

13

风险、成本、效率,金融的三角困境,果真能在供应链金融中获得完美解决?随之产生的问题是,任何一条产业链的融资金额都是庞大的,任何一家金融机构如果开发某条产业链的需求,一是没有足够的资金满足产业需求,二是也必然造成行业风险的积聚。而在此情况下,资产证券化就是硬币的另一面。通过不同行业的池打包、再分层,将风险最终在不同资金方之间再分配,最终实现资产与资金的最佳配置。

14.jpg

14

在当前金融体制下,银行着力满足企业固定资产的抵押贷款需求,债券市场满足核心企业的信用贷款需求,两者仿佛都已做到了极限,也并未满足金融体系的资金需求。控制间接融资规模,发展直接融资市场,另一个支点便是企业流动资产科目的金融化、证券化。直接融资市场可否担此重任?

15.jpg

15

节点与连线,是链接产业链的基本要素。最终产业链的融资,就像化学中的原子与键,是由不同的企业与资产类别组成的。最终产业链的解构与重构,目的是形成更有效率、更低风险、更低成本的实现产业链融资。

16.jpg 17.jpg

16

17

相比于上百万亿的供应链金融资产,我国仅完成两三万亿的资产开发,原因之一是供应链金融的专业性,之二便是资金方的风险集中悖论。这两点的解决,是开发供应链金融资产的必要条件。

18.jpg

18

腾讯金融进军供应链金融市场,打造专业级的资产管理平台,专注于依托核心企业开发万亿级高信用产品市场。在理财通市场上,已完成200多期、50亿供应链资产的开发,后续加入产业基金与银行资金,将撬动更大的市场。

19.jpg

19

传统的供应链金融模式,还无法解决行业核心问题。选择强产业链、多产业链,加之强金融科技,是最终解决供应链金融难题的出路所在。

20.jpg

20

北金所作为央行系交易市场,是第一家主动提出要打造应收帐款生态圈的交易所。腾讯金融作为BATJ金融的后发者,将核心企业供应链金融作为翻身战,这一市场迎来战略级玩家,后续发展可期。

21.jpg

21

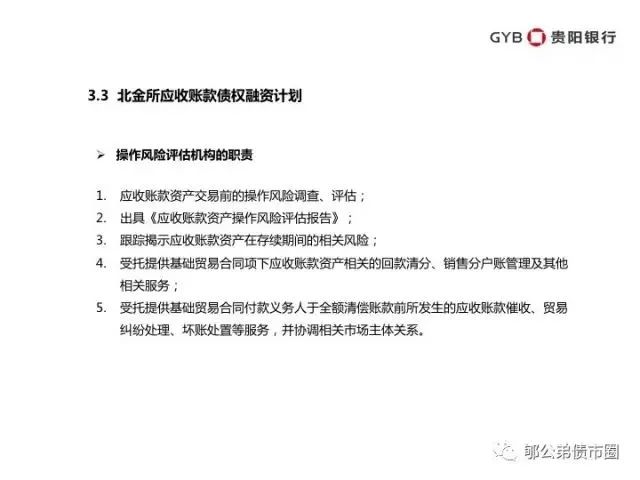
北金所模式的亮点,一是立足核心企业和银行主承,这体现了务实性,便于宏观上控制风险;二是引入操作风险评估服务机构,即保理公司,这是撬动应收帐款市场的支点。

22.jpg

22

腾讯金融的方案,一是依托金融科技,控制供应链金融的操作风险;二是整合各个资金方,开发千亿、万亿级潜力资金,系统解决劣后、夹层、优先级资金。

23.jpg

              23

腾讯金融的长项在于金融科技,目的在于解决供应链资产方与资金方对接的操作风险。

24.jpg

24

在将AAA级企业的应付账款资产标准化之后,再通过保险担保机构增信,成为面向合格投资人和一般投资者的产品。20050亿资产的历史表现零预期、零违约,也正体现了其信用风险、操作风险、市场风险控制的成功。信用风险依靠高评级企业、操作风险依靠金融科技、市场风险依靠高利差。

25.jpg 26.jpg 27.jpg 28.jpg 29.jpg 30.jpg 31.jpg 32.jpg 33.jpg 34.jpg 35.jpg 36.jpg 37.jpg 38.jpg 39.jpg

     总而言之,应收账款资产证券化以核心企业信用为支点,足以支撑起数千亿、上万亿的市场。在央行的推动下,有着腾讯金融以及各大重量级金融机构的参与,这一市场将迅速爆发式成长,成为金融解决实体经济难题的典范。

本文来源:云图金融,中小企业供应链融资解决方案,每天分享供应链金融干货


二维码

扫码加我 拉你入群

请注明:姓名-公司-职位

以便审核进群资格,未注明则拒绝

栏目导航
热门文章
推荐文章

说点什么

分享

扫码加好友,拉您进群
各岗位、行业、专业交流群