全部版块 我的主页
论坛 经济学人 二区 学术道德监督
6067 3
2018-01-19

    1月18日,微信公众号“知识分子”发布文章:《“千人计划”专家举报武大“长江学者”论文涉嫌造假 | 调查》,文中称,几个月前,武汉大学一名“千人计划”特聘专家,向“知识分子”举报该校基础医学院院长、“长江学者”李红良两篇论文涉嫌造假,举报的疑点包括相关猴子实验周期远没有达到论文中声称的30周和32周的时间,以及实验中十分关键的肝脏门静脉注射的猴子数量也不够等方面。



mmbiz.qpic.cn.jpg

武汉大学李红良教授


“千人计划”专家举报武大“长江学者”论文涉嫌造假



    李红良被举报的两篇文章发表在《自然·医学》上,题目分别为《靶向CFLAR改善小鼠和非人灵长类动物的非酒精性脂肪肝炎》(2017年2月20日在线发表)和《多泡体调控蛋白Tmbim1通过靶向Tlr4的溶酶体降解改善小鼠和猴子的非酒精性脂肪肝病》(2017年5月8日在线发表)。



    举报人称,该实验购买了50只猴子,到达武汉大学模式动物研究所的日期为2016年3月2日;经过2周适应期后,2016年3月16日检测了猴子的各项生理指标;2016年5月6日给50只猴子进行了周围静脉AAV注射。



    举报人提供了据信来自李红良实验室的50只猴子的《实验猴个体档案》,其中标明的销售日期为2016年3月2日,销售批文号为“桂林审护字[2016]14号”,目的地为“武汉”。在这些文件的“适应期”部分,标出的接受日期均为“2016.03.02”,来源为“广西防城港常春生物技术有限公司”。



    购买实验猴一般均需经过林业部门的批准。为了找到论文中提及的猴子的购买记录,《知识分子》查阅了来源于武汉市园林和林业局的《实验猴购销合同(协议)》,以及广西林业厅网上公开的2015年1月至今的行政审批事项纪录,印证了举报人的上述说法。



    举报人提供了李红良实验室的部分《肝脏代谢猴模型的建立与应用实验时间表》,并有广西林业厅官网上的公开信息及几名实验参与者的描述相印证,他称,该实验购买了50只猴子,到达武汉大学模式动物研究所的日期为2016年3月2日;经过2周适应期后,2016年3月16日检测了猴子的各项生理指标;2016年5月6日给50只猴子进行了周围静脉AAV8注射。“猴子3月份才到学校,还要经过2周适应和检疫期”,两篇文章投稿的9月9日、10月2日,不足已发表论文中描述的时间(30周和32周)。



    《知识分子》表示,举报人系武汉大学“千人计划”特聘专家。武大新闻发言人李霄鹍接受《中国科学报》采访时证实,举报人H系武汉大学“千人计划”学者霍文哲。


1.jpg



    报道称,2010年武汉大学通过公开招聘方式聘任霍文哲为武汉大学A3动物实验中心主任,于2014年8月31日“合同期限届满自行终止”。2015年,学校再次以公开招聘方式产生A3动物实验室主任,李红良在与包括霍文哲在内的3名学者竞争中胜出,任该实验室主任至今。



校方回应:将二次调查,前一次鉴定为无伪造



    1月18日下午,武汉大学党委宣传部一名工作人员告诉记者,早上该文章在网上流传之后,学校动物实验室就看到了这篇文章,但是其中的信息有不实的部分,具体是哪几个部分不实,团队正在组织相关人员进行核查和回应,稍后会具体通报。


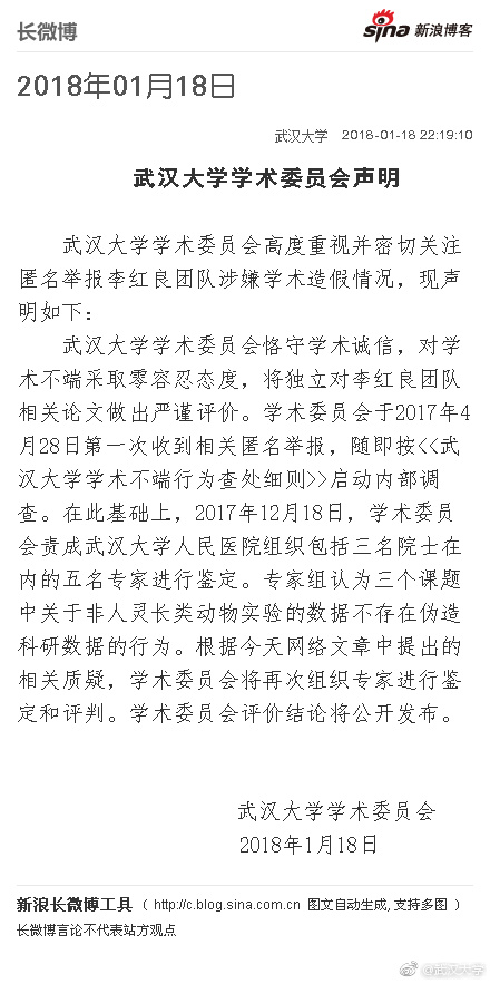
    1月18日晚间,武汉大学官方微博发布声明,表示武汉大学学术委员会高度重视并密切关注李红良团队涉嫌学术造假情况。 针对网络上的相关质疑,武汉大学方面表示学术委员会将再次组织专家进行鉴定和评判,学术委员会评价结论将公开发布。

mmbiz.qpic.cn.jpg2.jpg

图源:@武汉大学


    这不是李红良首次被质疑学术造假。有媒体注意到,早在2009年1月,老牌医学杂志《J. Clin. Invest》就将李红良为第一作者的一篇论文撤稿,投稿时间则是在2007年5月,论文发表不久即遭受质疑,当时李红良正在多伦多大学做博士后。撤稿声明中显示“数据误用”,李红良等人当时提供的理由为“早期实验数据丢失”和“记录不完善”。


    武汉大学官网显示,李红良为二级教授,博士生导师,现任基础医学院院长、武汉大学动物实验中心/ABSL-III主任、兼任武汉大学模式动物研究所所长、武汉大学心血管病研究所副所长、中南医院医学科学研究中心主任。国家杰出青年基金获得者、教育部“长江学者”特聘教授、科技部中青年科技创新领军人才、国家“万人计划”领军人才。已发表SCI论文120余篇。2017年,李红良连续第三年入选爱思唯尔(Elsevier)发布的中国高被引学者榜单,也是武汉大学唯一一位入选医学领域榜单的教授。


    李红良最新的荣誉则是,2017年11月18日,在谈家桢生命科学奖十周年庆典暨第十届颁奖大会,李红良获得“谈家桢生命科学创新奖”。 “谈家桢生命科学奖”由国家科技部批准设立,每年评选一次,奖励为从事生命科学事业并作出成就的科学家、取得创新研究成果的青年学者及对生命科学科技成果产业化过程有突出贡献的人士,素有中国生命科学“诺贝尔奖”之誉。

mmbiz.qpic.cn.jpg3.jpg



    李红良曾对媒体表示,其目前的成绩,很大程度上靠的是整个科研团队的努力。武大新闻发言人李霄鹍介绍,李红良2008年入职武汉大学以后,用十年时间建立起150余人的科研团队,包括5名教授,23名助理研究员及博士后研究人员,41名研究生,88名实验技术人员。李红良也曾表示,这是目前国内医学研究界规模最大的科研团队之一。


李红良回应:无学术造假,举报人仅获零星实验记录



    1月18日,李红良在接受《中国科学报》独家专访时表示,该实验中首次对食蟹猴注射AAV8的时间并不是举报人所述的5月6日。“这项操作为肝门静脉注射,是一项小型开腹手术,操作人员需要一定的临床经验。”实验室负责此项操作的实验员方静向《中国科学报》证实了操作时间实际为3月17日至26日。



    记者了解到,李红良团队在第一次AAV8肝门静脉注射后,于4月18日至21日对食蟹猴进行肝脏穿刺活检,以观察AAV8病毒携带基因的表达效率。为了加强基因的稳定表达,实验人员于5月6日对50只食蟹猴通过外周静脉第二次注射AAV8。李红良表示,举报人正是从5月6日参与实验的一名实验员处获知了第二次注射的时间,因而假定这一时间是实验开始的时间。



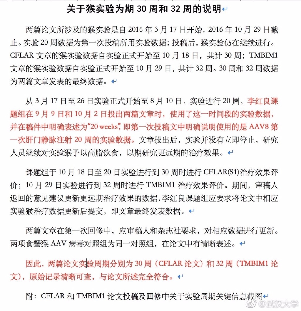
    从3月17日至26日实验正式开始至8月10日,实验进行20周,李红良课题组在9月9日和10月2日投出两篇文章时,使用了这一时间段的实验数据,并在稿件中明确表述为“20 weeks”,即第一次投稿文中明确说明使用的是AAV8第一次肝门静脉注射20周的实验数据。文章投出后,实验并没有立即停止,研究人员继续对实验猴予以高脂饮食,以期研究更远期的治疗效果。



    据李红良课题组陈述,课题组于10月18日至20日实验进行到30周时进行CFLAR(S1)治疗效果评价;10月29日实验进行到32周时进行TMBIM1治疗效果评价。期间,审稿人返回的意见建议更新更远期治疗效果的数据,李红良课题组应要求将论文中相应实验猴治疗数据更新后提交,即文章最终发表数据。在李红良看来,举报人不清楚论文投稿和回修过程数据更新情况。



    而围绕两篇文章实验用猴数量,记者了解到,在模型组中,10只作为对照组,8只注射AAV8-CFLAR(S1)、8只注射AAV8-TMBIM1。两篇论文共用同一对照组。



    对于举报人及其助手处获得的“证据”,李红良表示:“他们只是获取了全部猴子实验过程中的零星的实验记录,并在此基础上进行了推测。”



李红良团队发声明:亮明实验关键节点流程图回应造假质疑



    1月18日晚间至19日凌晨,武汉大学官方微博贴出三份李红良教授团队声明。


    为了让读者全面了解CFLAR和TMBIM1论文猴实验全过程,团队制作并公布了猴实验关键节点流程图。图中给出了实验采购的50只食蟹猴从2016年3月2日到达武汉大学至2016年10月(分别为实验进行到30周和32周)中相关节点的时间和项目内容,同时公布了相关实验主要操作人员姓名。



4.jpg

5.jpg

图源:@武汉大学



    第二份声明则列出了关于猴实验为期30周和32周的说明,并附上了CFLAR和TMBIM1论文投稿及回修中关于实验周期关键信息截图。


6.jpg

7.jpg

88.jpg

图源:@武汉大学



    在第三份声明中,团队发表了文章中实验用猴数量的说明。


9.jpg


图源:@武汉大学



    至此,李红良教授团队已经对造假质疑做出全部回应。记者通过武汉大学医学部网站,找到了霍文哲的手机号,但目前霍文哲尚未对记者的电话和短信皆未作出回应。



二维码

扫码加我 拉你入群

请注明:姓名-公司-职位

以便审核进群资格,未注明则拒绝

全部回复
2018-1-19 19:17:03
谢谢分享
二维码

扫码加我 拉你入群

请注明:姓名-公司-职位

以便审核进群资格,未注明则拒绝

2018-1-19 20:18:57
叶公语孔子曰:“吾党有直躬者,其父攘羊,而子证之。”孔子曰:“吾党之直者异于是,父为子隐,子为父隐,直在其中矣。”
二维码

扫码加我 拉你入群

请注明:姓名-公司-职位

以便审核进群资格,未注明则拒绝

2018-1-23 10:00:42
好复杂
二维码

扫码加我 拉你入群

请注明:姓名-公司-职位

以便审核进群资格,未注明则拒绝

栏目导航
热门文章
推荐文章

说点什么

分享

加微信,拉你入群
微信外可尝试点击本链接进入