全部版块 我的主页
论坛 计量经济学与统计论坛 五区 计量经济学与统计软件
1454 3
2018-03-05
悬赏 10 个论坛币 未解决
我按照这个论文测算了服务业两个行业:信息传输、计算机服务和软件业,科学研究、技术服务和地质勘探业两个行业2005-2015的全要素生产率。但是很多年份TFPCH低于1。产出投入数据,ins文件以及结果数据如图。
5.jpg 4.jpg 3.jpg 2.jpg 1.jpg




二维码

扫码加我 拉你入群

请注明:姓名-公司-职位

以便审核进群资格,未注明则拒绝

全部回复
2018-3-6 20:55:35
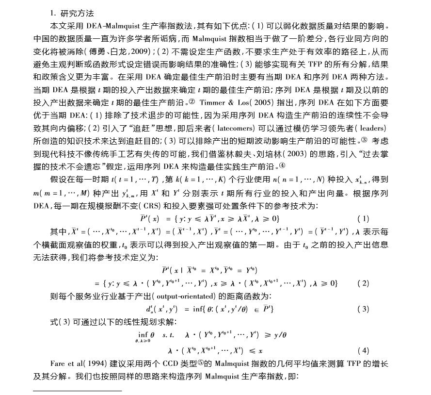
哦对了,用的是DEAP2.1软件。会不会是因为这个软件的算法和论文中的不一样引起的问题呢?论文中的算法如下
附件列表
7.jpg

原图尺寸 39.33 KB

7.jpg

6.jpg

原图尺寸 145.05 KB

6.jpg

二维码

扫码加我 拉你入群

请注明:姓名-公司-职位

以便审核进群资格,未注明则拒绝

2018-3-8 18:20:36
换换径向导向试试,还不行只能考虑换软件或者换数据了
二维码

扫码加我 拉你入群

请注明:姓名-公司-职位

以便审核进群资格,未注明则拒绝

2018-3-14 22:03:28
PX0706 发表于 2018-3-8 18:20
换换径向导向试试,还不行只能考虑换软件或者换数据了
啊非常感谢,不过我发现貌似是算法问题,可能得用matlab按照原文的算法编程。
二维码

扫码加我 拉你入群

请注明:姓名-公司-职位

以便审核进群资格,未注明则拒绝

栏目导航
热门文章
推荐文章

说点什么

分享

扫码加好友,拉您进群
各岗位、行业、专业交流群