全部版块 我的主页
论坛 计量经济学与统计论坛 五区 计量经济学与统计软件 LISREL、AMOS等结构方程模型分析软件
10228 1
2018-03-15
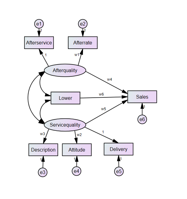
背景介绍:我没有做问卷。我用的全是数值数据,只是自己添加了两个潜变量,潜变量是由可观测变量影响的。研究的目的是找到销量sales的影响因素,是基于淘宝店铺评价数据做的。比如:after service rate 指淘宝的售后率。
                AMOS显示是 OK default model.
问题1: estimates中,显示我的几个变量的CR值小于1.96,且P显著性都是大于0.05,这个如何修正呢?
问题2:在variance方差这里,e1和e6绝对值都大于1,这是否需要修正?应该怎么修正?
问题3:修正指标中,显示e1和e9有共变关系,但是我双箭头之后,模型效果反而不好了, 所以这个可以不修正吗?
问题4:同修正指标中,description里面有个单箭头,是否应该按照箭头指向,在图中也连一条直接指向description的线呢?
问题5:我主要想得到sales销量的影响的影响因素,但现在模型这个样子,比如显著性也没有,我应该怎么给论文一个结论呢?这是我主要的问题。强行解释? 7.png 6.png 5.png 4.png 3.png 2.png 1.png


二维码

扫码加我 拉你入群

请注明:姓名-公司-职位

以便审核进群资格,未注明则拒绝

全部回复
2018-3-19 21:00:49
结果不显著,不是靠修正可以调整的,应该尊重事实。
二维码

扫码加我 拉你入群

请注明:姓名-公司-职位

以便审核进群资格,未注明则拒绝

栏目导航
热门文章
推荐文章

说点什么

分享

扫码加好友,拉您进群
各岗位、行业、专业交流群