全部版块 我的主页
论坛 数据科学与人工智能 数据分析与数据科学 数据分析师(CDA)专版
19365 122
2018-03-28
在咨询的过程中,经常有同学会有下面的疑问。

Q、我现在数据分析基本都是excel、ppt做一些图表和汇报,感觉自己很迷茫,不知道下一步如何走?要不要学习SPSS、R、python?
首先,你做的是业务分析,那你的重心应该是如何让自己的分析体系和方法能在企业得到更多业务层、高层的认可,工具只是帮助你能快速的从数据中获得你想要的信息的手段,你又何必纠结要学什么工具,工具永远都是层出不穷,从excel到spss、sas再到python、r你难道都要学习吗?当然并不是说工具不重要,而是找到适合自己的工具是关键,但更关键的是沉淀你思维能力,这行业最不缺就是工具应用熟练的人,没必要纠结工具。

其次,数据分析师不是玩工具的,如果你只是精通这些工具,那你的意义何在,大家都知道工具的操作有技巧、有规范,熟能生巧,恰恰这些工具的掌握是很容易被新来者复制,当别人能在短时间付出大量的时间掌握这些工具时,你和别人的核心竞争力在那?论工具的学习和掌握,你永远比不上一个在校学习的学习突破能力,但学生缺少的就是业务和数据的结合,这点毋庸置疑,这才是你最应该考虑的,一个真正高手的数据分析师,当老板说出自己的商业问题和难点时,他的分析结构、采用的数据信息、使用什么统计建模方法,如何呈现数据结果,该如何洞察数据的故事已经在脑海中了。

最后,要珍惜每一个领导安排的业务分析,多与业务人员沟通,尽量从战略、发展、关注点去推敲可能造成这个局面的原因,用结构化的思维层层去拆解,然后再结合数据体系的背后含义选择什么数据留下,什么数据去掉。数据化的难点在于业务理解和数据理解,这决定了你的工作是否是有意义的工作。

所以沉淀自己的思维能力永远比工具重要, 另外数据分析是一个重视流程、业务规范、目的性强的学科,最稳妥的学习路径应该是什么样子的?

首先是统计学
我们都知道,统计学是数据分析最重要的基础之一,是数据分析的基石和方法论,也是数据分析师区别与业务人员的根本所在。
统计知识会要求我们以科学的方法看待数据,当你知道AB两组的差异仅用平均值来报告是多傻的事情,你的分析技巧也会显著提高。
1.png
其次是数据分析流程和分析项目展开的流程
任何工作都是有流程、有思路的,数据分析也是这样,大家都知道数据分析有自己标准的流程,有的人拿到数据直接就去出各种运算和图表、甚至直接去建模,那你忽视了,最最重要的环节,数据的清洗和探索分析,数据清洗是为了保证你的数据质量,数据的探索性分析分析是为了让你更好的理解业务和数据之间的关系,常规的数据分析流程主要有以下六部曲:
2.png

养成以上的统计学思维和数据分析流程标准,接下来才是方法论
常用的数据分析方法主要分为数理统计、数据挖掘方法和大数据方法
3.png

最后是工具的应用。
工欲善其事必先利其器,有力的工具能够使你的数据分析工作事半功倍。而数据分析工具数据分析的每一个步骤都有很多工具可供选择,还是那句话”黑猫白猫,抓住老鼠就是好猫”。选择合适的工具最重要。
比如数据获取-python爬虫,第三方的工具,数据处理SQL/python/R,数据分析建模工具spss/python/R/Weka,数据展示Tableau/Excel Power BI/Echarts/Matplotlib等等,根据自己职业规划和需求去学,这样你才能找到自己合适的利器。

当然,如果你能接触到真实的数据分析项目和实战,同时“独学而无友,则孤陋而无寡闻”,如果你有同行的伙伴和导师,你的提升和进步会非常快。

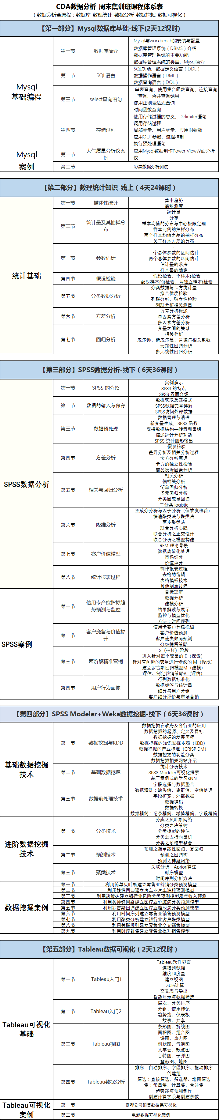
CDA数据分析研究院为有此需求的小伙伴开设了数据分析周末集训班课程,感兴趣的小伙伴快来学习吧!
4.png
这里不仅有全面体系的课程,还有全面的讲师、助教学习路径指导,还有人工的监督学习机制,更重要的是你能认识一群小伙伴,一起从无到有完成一个数据分析项目,一起打怪升级。

在这门数据分析师集训课程中,你将掌握如何建置数据仓库、使用可视化方法发现数据中的模式规律、使用统计分析方法进行验证、结合机器学习进行预测并清晰传达你的洞察。毕业后,你将成为企业抢手的数据分析师。

PS.第二期 CDA数据分析-周末集训班


3月31日_三个月 北京&远程开课!



课表.png


我该如何了解详情?
如果您是电脑端,请访问:https://www.cda.cn/kecheng/54.html
如果您是微信端,请扫描二维码或者阅读原文即可参与:
5.jpg

我有疑问,该如何咨询?
课程顾问:陈老师
18010006628(微信)
邮箱:chenwenjing@pinggu.org
6.jpg





附件列表
5.jpg

原图尺寸 51.26 KB

5.jpg

二维码

扫码加我 拉你入群

请注明:姓名-公司-职位

以便审核进群资格,未注明则拒绝

全部回复
2018-3-28 10:46:26
课程讲师
李奇
微软Excel MVP(Excel最有价值专家)/经管之家签约讲师/中国电子表格应用大会主席
曾在IBM中国担任销售管理团队数据分析项目组长及德勤北京所的数据分析高级咨询顾问。专精于企业数据分析、设计及实施商业智能业务解决方案、软件开发及SQL、Excel相关数据分析课程培训等。

丁亚军
CDA数据分析师金牌讲师/数据分析总监
现任职于南京上度市场咨询有限公司,人大经济论坛数据处理中心数据分析顾问,SAS、SPSS 软件讲师、中国学习路径图国际中心技术顾问。曾参与2012 国家宏观经济预测、中国城镇居民家庭投资调查、泸州老窖目标管理与绩效考核、中国卫生状况调查、江苏广电 CRM 数据挖掘等大型数据处理项目。

李御玺
台湾铭传大学教授/中华数据挖掘协会理事
台湾大学博士,在其相关研究领域已发表超过260篇以上的研究论文,同时也是国科会与教育部多个相关研究计划的主持人。 其还兼任厦门大学数据挖掘中心顾问,中国人民大学数据挖掘中心顾问,IBM SPSS-China顾问。服务过的客户包括:中国工商局、中信银行、台新银行等。
二维码

扫码加我 拉你入群

请注明:姓名-公司-职位

以便审核进群资格,未注明则拒绝

2018-3-28 10:54:43
CDA数据分析师-周末集训班以CDA数据分析师标准大纲要求从数据库管理(Mysql)—统计理论方法—数据分析软件应用(SPSS)—数据挖掘(SPSS Modeler&Weka)—数据可视化(Tableau)
二维码

扫码加我 拉你入群

请注明:姓名-公司-职位

以便审核进群资格,未注明则拒绝

2018-3-28 10:55:47
一个真正高手的数据分析师,当老板说出自己的商业问题和难点时,他的分析结构、采用的数据信息、使用什么统计建模方法,如何呈现数据结果,该如何洞察数据的故事已经在脑海中了。
二维码

扫码加我 拉你入群

请注明:姓名-公司-职位

以便审核进群资格,未注明则拒绝

2018-3-28 11:23:56
数据分析师集训课程中,你将掌握如何建置数据仓库、使用可视化方法发现数据中的模式规律、使用统计分析方法进行验证、结合机器学习进行预测并清晰传达你的洞察。毕业后,你将成为企业抢手的数据分析师。   很好的课程   支持!
二维码

扫码加我 拉你入群

请注明:姓名-公司-职位

以便审核进群资格,未注明则拒绝

2018-3-28 11:24:50
学点数据分析技能,成为新时代复合型的人才
二维码

扫码加我 拉你入群

请注明:姓名-公司-职位

以便审核进群资格,未注明则拒绝

点击查看更多内容…
栏目导航
热门文章
推荐文章

说点什么

分享

扫码加好友,拉您进群
各岗位、行业、专业交流群