全部版块 我的主页
论坛 金融投资论坛 六区 金融实务版 投行专版
2022-10-25 10:03:55
wind1976 发表于 2018-6-27 22:07
内容没发完,分楼层发的哦

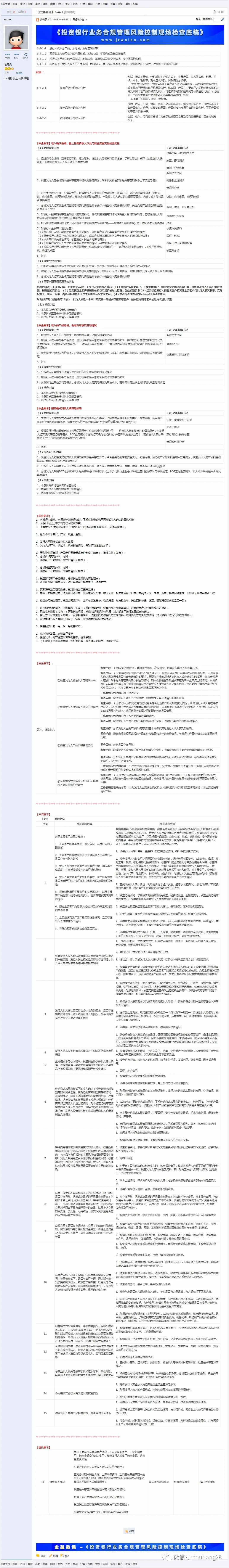
这里的监管处罚全是关于尽职调查和工作底稿的制作能力。
谢谢分享
二维码

扫码加我 拉你入群

请注明:姓名-公司-职位

以便审核进群资格,未注明则拒绝

2022-10-26 21:48:28
点个赞加点人气
感谢分享
二维码

扫码加我 拉你入群

请注明:姓名-公司-职位

以便审核进群资格,未注明则拒绝

2022-11-7 16:33:28
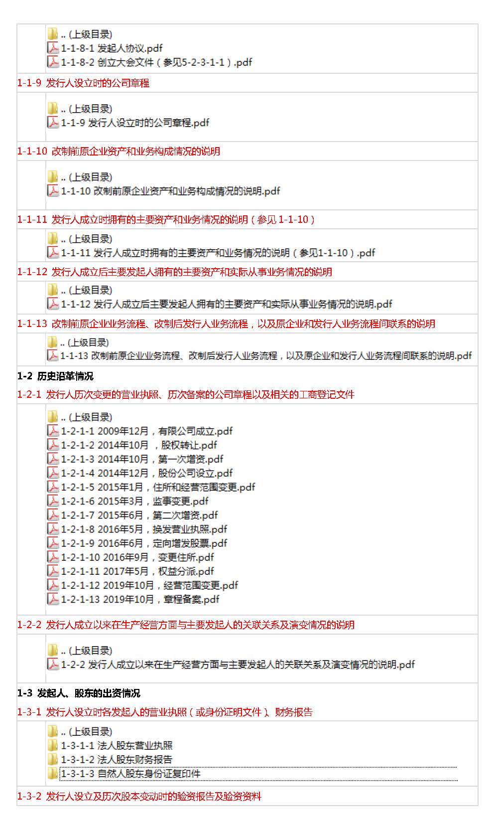
第一部分 尽职调查文件

【注:律所的底稿每家都不一样,但都是参照12号文编制而成,过往有不少律师朋友来咨询底稿的事项,今天特向律师朋友要了A所、B所,两家律所底稿目录、查验计划、尽调清单,为了方便各位律师朋友分析和求证,底稿目录、查验计划、尽调清单是两家不同律所的一整套文件,另配套了股东调查表和三中一华的尽调清单,希望对大家研习有帮助】

1.png
1第一部分 保荐机构尽职调查文件【20220617新版目录】

5 核查思路-核查过程-分析验证过程-尽调证据-得出结论

【有咨询关联交易和同业竞争问题,今特意把617后核查过程作了更新,核查分析过程供大研习参考】 2.png




二维码

扫码加我 拉你入群

请注明:姓名-公司-职位

以便审核进群资格,未注明则拒绝

2022-11-10 18:28:44

各券商IPO【发行人销售收入】尽调要求


111.jpg


二维码

扫码加我 拉你入群

请注明:姓名-公司-职位

以便审核进群资格,未注明则拒绝

2022-11-14 08:53:08
wind1976 发表于 2018-6-27 22:07
证监会现场核查工作底稿之《A股首次公开发行IPO保荐底稿》 2018乃监管大年,新规频出。各种解读、各种培训、 ...
好帖当赞
二维码

扫码加我 拉你入群

请注明:姓名-公司-职位

以便审核进群资格,未注明则拒绝

2022-11-14 14:30:47
感谢分享
二维码

扫码加我 拉你入群

请注明:姓名-公司-职位

以便审核进群资格,未注明则拒绝

2022-11-22 18:56:59
IPO-国有股权设置核查要点


1、《上市公司国有股东标识管理暂行规定》(国资发产权[2007]108号)

第二条 本规定所称上市公司国有股东,是指持有上市公司股份的国有及国有控股企业、有关机构、部门、事业单位等。

第三条 国有资产监督管理机构应当在国有控股或参股的股份公司相关批复文件中对国有股东作出明确界定,并在国有股东名称后标注具体的国有股东标识,国有股东的标识为“SS”(State—ownedShareholder)。

中国证券登记结算有限责任公司(以下简称登记公司)根据省级或省级以上国有资产监督管理机构的批复以及国有股东或股票发行人的申请,对国有股东证券账户进行标识登记。

第四条 国有控股或参股的股份有限公司(以下简称股份公司)申请发行股票时,应向证券监督管理机构提供国有资产监督管理机构关于股份公司国有股权管理的批复文件,该文件是股份有限公司申请股票发行的必备文件。

2、《关于施行<上市公司国有股东标识管理暂行规定>有关问题的函》(国资厅产权[2008]80号)

持有上市公司股份的下列企业或单位应按照《上市公司国有股东标识管理暂行规定》(国资发产权[2007]108号)标注国有股东标识:

(1)政府机构、部门、事业单位、国有独资企业或出资人全部为国有独资企业的有限责任公司或股份有限公司。

(3)上述“(2)”中所述企业连续保持绝对控股关系的各级子企业。

(4)以上所有单位或企业的所属单位或全资子企业。
二维码

扫码加我 拉你入群

请注明:姓名-公司-职位

以便审核进群资格,未注明则拒绝

2022-11-23 20:38:53
感谢楼主分享!
二维码

扫码加我 拉你入群

请注明:姓名-公司-职位

以便审核进群资格,未注明则拒绝

2022-12-1 19:12:37

今天截图给大家看一套真实上传交易所的IPO底稿到底有哪些文件!

这是交易所通过了的,我们不去评论好与坏,看看底稿是不是真的那么难!!!

看完后就知道底稿也就那么回事。。。

【注意:这里图片的内容是不出售的,也不上知识星球,不要问我哪里买,都是机档、商秘】只是截图出来给大家参考。真实的东西是长啥样的。。。。。。。。重复一遍,不要问这东西哪里有下载。

就是【金融百宝书】的知识星球也没有下载。

由于页数多,看全部内容的去【28投行】公众号上有免费发布出来的。

1_页面_01.jpg

1_页面_02.jpg

1_页面_03.jpg



二维码

扫码加我 拉你入群

请注明:姓名-公司-职位

以便审核进群资格,未注明则拒绝

2022-12-3 07:02:39
请问在哪儿下载
二维码

扫码加我 拉你入群

请注明:姓名-公司-职位

以便审核进群资格,未注明则拒绝

2022-12-7 16:04:06
cenguojiang6 发表于 2022-12-3 07:02
请问在哪儿下载
28投行的金融百宝书,知识星球。
二维码

扫码加我 拉你入群

请注明:姓名-公司-职位

以便审核进群资格,未注明则拒绝

2022-12-10 20:54:57
[tongue[tongue]
二维码

扫码加我 拉你入群

请注明:姓名-公司-职位

以便审核进群资格,未注明则拒绝

2023-1-27 14:27:18
IPO底稿基本已经更新结束,以后有更新就是一些重复案例。
大家仔细阅读下面这两篇文章:
券商真实上传交易所IPO底稿截图
律所真实上传交易所IPO底稿截图

有个别会员提问说,第一章尽职调查部分是空目录,这里再说明一下,第一部分全是机档商秘,不便更新。详情还是请参考券商底稿这篇文章:券商真实上传交易所IPO底稿截图
第一章尽调部分收集材料的方法,我们也都做了详细的解读。
1.jpg

二维码

扫码加我 拉你入群

请注明:姓名-公司-职位

以便审核进群资格,未注明则拒绝

2023-2-11 09:20:55
感谢分享
二维码

扫码加我 拉你入群

请注明:姓名-公司-职位

以便审核进群资格,未注明则拒绝

2023-3-2 06:39:11
wind1976 发表于 2018-6-27 22:07
证监会现场核查工作底稿之《A股首次公开发行IPO保荐底稿》 2018乃监管大年,新规频出。各种解读、各种培训、 ...
谢谢分享
二维码

扫码加我 拉你入群

请注明:姓名-公司-职位

以便审核进群资格,未注明则拒绝

2023-5-5 20:18:15
1.png
2.png
3.png
4.png
二维码

扫码加我 拉你入群

请注明:姓名-公司-职位

以便审核进群资格,未注明则拒绝

2023-6-29 21:37:33
干货啊
二维码

扫码加我 拉你入群

请注明:姓名-公司-职位

以便审核进群资格,未注明则拒绝

2023-7-6 10:34:42
金融百宝书-知识星球
二维码

扫码加我 拉你入群

请注明:姓名-公司-职位

以便审核进群资格,未注明则拒绝

2023-10-1 19:47:58
好东西,不错,学习了。。可以参考借鉴
二维码

扫码加我 拉你入群

请注明:姓名-公司-职位

以便审核进群资格,未注明则拒绝

2023-10-24 16:32:36
了解一下
二维码

扫码加我 拉你入群

请注明:姓名-公司-职位

以便审核进群资格,未注明则拒绝

2023-11-13 20:23:15
感谢分享
二维码

扫码加我 拉你入群

请注明:姓名-公司-职位

以便审核进群资格,未注明则拒绝

2024-4-7 11:57:00
感谢分享
二维码

扫码加我 拉你入群

请注明:姓名-公司-职位

以便审核进群资格,未注明则拒绝

2024-6-19 22:47:18
看看怎么样
二维码

扫码加我 拉你入群

请注明:姓名-公司-职位

以便审核进群资格,未注明则拒绝

2024-7-27 19:43:49
枫回路转 发表于 2024-6-19 22:47
看看怎么样
在公众号:28投行,有内容的文章。
二维码

扫码加我 拉你入群

请注明:姓名-公司-职位

以便审核进群资格,未注明则拒绝

栏目导航
热门文章
推荐文章

说点什么

分享

扫码加好友,拉您进群
各岗位、行业、专业交流群