全部版块 我的主页
论坛 金融投资论坛 六区 金融实务版 投行专版
2022-7-5 13:32:04
IPO申报文件控制表 1.jpg
2.jpg

二维码

扫码加我 拉你入群

请注明:姓名-公司-职位

以便审核进群资格,未注明则拒绝

2022-7-7 09:39:16
其他项目关注事项其他项目关注事项——【IPO保荐底稿第20次更新】精彩内容


其他项目关注事项

1、其他货币资金

(1)存在定期存单,盘点、索取定期存单原件进行查验

应现场进行盘点、索取定期存单原件进行查验,并检查定期存单的期限及受限情况;关注定期存单的真实性和状态,是否存在质押、抵押的情形。

(2)银行承兑保证金检查

银行承兑保证金检查除实施函证等程序外,同时检查开票合同,检查贷款卡资料核对开票金额,并与账面应付票据信息进行核对;关注应付票据的完整性,核查是否存在开具无真实交易的银行承兑汇票和未入账贷款。


2、银行理财产品

(1)函证并取得理财产品具体合同;

(2)是否通过单一信托产品等信托渠道将资金转移到体外。


3、金融资产

(1)取得合同和内部决策文件

取得合同了解金融资产具体内容和相关条款,了解该业务具体执行情况,核查相关内部流程和制度等内部控制的有效性。

(2)存在股票交易,应函证并获取交易流水记录

向证券公司和银行函证账户信息;要求现场打印交易账户和资金账户在报告期及其前后期间流水记录进行核查,核查是否有异常往来。


4、农业等特殊行业的现金交易核查

关注现金交易的合理性、是否具有可验证性;现金收款、付款入账的及时性;现金交易的内部控制制度及执行有效性;



二维码

扫码加我 拉你入群

请注明:姓名-公司-职位

以便审核进群资格,未注明则拒绝

2022-7-8 08:35:49
内容不错,不过是广告。
二维码

扫码加我 拉你入群

请注明:姓名-公司-职位

以便审核进群资格,未注明则拒绝

2022-7-11 13:51:24
支持楼主,怎么才能下载啊
二维码

扫码加我 拉你入群

请注明:姓名-公司-职位

以便审核进群资格,未注明则拒绝

2022-7-13 17:46:30
thanks
二维码

扫码加我 拉你入群

请注明:姓名-公司-职位

以便审核进群资格,未注明则拒绝

2022-7-14 15:31:31
tianzheng89 发表于 2022-7-11 13:51
支持楼主,怎么才能下载啊
是在知识星球的金融百宝书下载。
二维码

扫码加我 拉你入群

请注明:姓名-公司-职位

以便审核进群资格,未注明则拒绝

2022-7-19 11:23:49
太好了,哪里下载呢?
二维码

扫码加我 拉你入群

请注明:姓名-公司-职位

以便审核进群资格,未注明则拒绝

2022-7-19 13:48:56
byit 发表于 2022-7-19 11:23
太好了,哪里下载呢?
知识星球,金融百宝书
二维码

扫码加我 拉你入群

请注明:姓名-公司-职位

以便审核进群资格,未注明则拒绝

2022-7-21 10:32:14
问题:
在尽职调查过程中,就核查发行人收入真实性,从立项的初步尽职调查到后续全面尽职调查,先后执行了哪些调查程序,发现了哪些问题以及是如何要求企业整改规范的。


保荐机构现场负责人回答:(【金融百宝书】发布)

1、保荐机构执行的核查程序包括:

①检查发行人收入确认原则、收入确认的具体方法及具体时点、特殊情形(如:退换货、返利及质量补偿等)的处理方式,判断是否符合企业会计准则的规定;

②检查发行人与客户签订的合同并核实其关键条款,包括但不限于:权利与义务、产品定价、付款及结算、返利及质量补偿、转移商品所有权等;

③检查发行人与收入确认相关的原始凭据:包括但不限于客户合同、订单、发货单据、运输单据、报关单据、回款单据、对账单、返利及质量补偿计算表等,复核其收入确认的会计处理是否正确;

④执行穿行测试、控制测试、销售回款测试、销售截止性测试等内控测试及销售循环审计程序,验证销售的真实性;

⑤对重要客户的各期销售情况实施函证程序,20XX-20XX年度发函金额分别为20,993.49万元、19,103.78万元、22,164.77万元、31,197.42万元,回函确认金额分别为20,028.41万元、16,475.86万元、19,194.97万元、29,980.02万元,回函确认金额占主营业务收入比例分别为82.21%、75.16%、72.20%、87.94%;

⑥对主要客户进行实地走访,共走访61家主要客户,20XX-20XX年度走访比例(占主营业务收入)分别为85.02%、87.47%、80.97%、75.74%;

2、发现的问题:

①除已知关联方之外,部分经销商老板系XXX;针对这个情况,我们关注了这种现象产生的原因和商业背景,按照关联交易的标准核查了交易的公允性,并在补年报及反馈材料中进行了补充披露;

②报告期内合同签署情况不太规范,名称有些叫代理协议,有些叫经销商协议,且早期协议没有书面约定所有权转移时点;20XX年我们要求公司进行了规范,重新修订了新版经销协议,要求前十大经销客户重新签订了协议;同时,我们通过访谈发行人客户确认双方商业关系,经核查,发行人日常管理中混用代理商、经销商概念,但实际其合作模式均为买断式经销而非代销;

③部分内销客户收入确认凭证未直接附在会计凭证中,发行人内销收入主要系对账确认收入,因实际开票时点和确认收入存在时间差,每月月初月末存在暂估收入,收入确认金额与记账凭证中本期开票金额无法直接对应,因此发行人另行存档对账单、发货单等原始单据;我们进场后已要求企业完善每月对账确认的程序,确保收入确认凭证的完备性,规范存档管理;

④退货数据未入ERP系统,核算主要依靠手工操作;发行人每月与客户对账确认退货金额后冲减营业收入,但对账冲减的退货金额未通过ERP系统进行核算,另一方面,退货的详细业务数据通过辅助的管理系统进行登记,但上系统时间较晚;

⑤存在第三方回款、实际控制人代收废料款的情形。

总体来看,目前发行人的管理和核算体系可确保退货金额的完整性和准确性,但不利于进行详细的数据统计和管理分析。我们已敦促企业规范退货管理及核算管理,建议ERP系统增加退货核算功能,企业目前已在进行前期准备。




二维码

扫码加我 拉你入群

请注明:姓名-公司-职位

以便审核进群资格,未注明则拒绝

2022-7-23 23:19:58
坎坎坷坷扩扩扩扩扩扩扩扩扩
二维码

扫码加我 拉你入群

请注明:姓名-公司-职位

以便审核进群资格,未注明则拒绝

2022-7-25 08:39:53
没有打包下载嘛
二维码

扫码加我 拉你入群

请注明:姓名-公司-职位

以便审核进群资格,未注明则拒绝

2022-7-25 10:43:28
IPO-现金核查 1_页面_1.jpg
1_页面_2.jpg

二维码

扫码加我 拉你入群

请注明:姓名-公司-职位

以便审核进群资格,未注明则拒绝

2022-7-28 10:13:14

就本次境外法律尽调涉及的重要方面的重大性标准选取理由和建议整理如下:

1_页面_01.jpg

1_页面_02.jpg

1_页面_03.jpg



二维码

扫码加我 拉你入群

请注明:姓名-公司-职位

以便审核进群资格,未注明则拒绝

2022-7-29 21:28:37
phandora07 发表于 2022-7-25 08:39
没有打包下载嘛
只有在知识星球【金融百宝书】有打包下载的。
二维码

扫码加我 拉你入群

请注明:姓名-公司-职位

以便审核进群资格,未注明则拒绝

2022-7-30 09:52:12

一百多篇核查文章,后续可能更新会有几百篇,本来这几百篇文章可以通过几篇长文章即可写完,但是作者考虑到各位同仁看后即忘,分为节点把它打散,形成单篇文章放入星球,也是方便各位遇到如下问题,进去搜索即可。

运用方法:这里面的所有法言法语,各位保代、注册会计师、律师们都要在反馈的时候参考运用。监管是要求通俗易懂的语言书写招股文件,但是谁又敢用白话文写。所以法言法语必不可少。

1.jpg

2.jpg

3.jpg

4.jpg

5.jpg

6.jpg



二维码

扫码加我 拉你入群

请注明:姓名-公司-职位

以便审核进群资格,未注明则拒绝

2022-8-5 20:25:00
问题:
账外收入及费用问题。


建议:

公司实际控制人及其近亲属、其他董监高需梳理申报期会计期间内个人银行账户的大额收入、支出,是否存在与公司、公司员工、公司客户与供应商等的往来,以备后续开展工作。

就高管个人卡存在公司账外收入及费用问题,解决思路如下:

1)报告期内梳理公司实际控制人及其近亲属、所有董监高个人卡的资金流水明细并且公司际控制人及其近亲属、所有董监高出具已提交所有个人卡的承诺函;

2)中介机构重点关注公司实际控制人及其近亲属、所有董监个人卡中与公司有交易往来的款项和大额资金流向并确认其用途;

3)公司需将上述未入账收入和费用入账;

4)公司需就未入账的利润补缴相应税款;

5)公司需取得税收监管部门的合规确认。


二维码

扫码加我 拉你入群

请注明:姓名-公司-职位

以便审核进群资格,未注明则拒绝

2022-8-12 10:23:21
3.jpg
2.jpg
二维码

扫码加我 拉你入群

请注明:姓名-公司-职位

以便审核进群资格,未注明则拒绝

2022-8-14 08:27:18
太厉害了!
二维码

扫码加我 拉你入群

请注明:姓名-公司-职位

以便审核进群资格,未注明则拒绝

2022-8-14 09:51:11
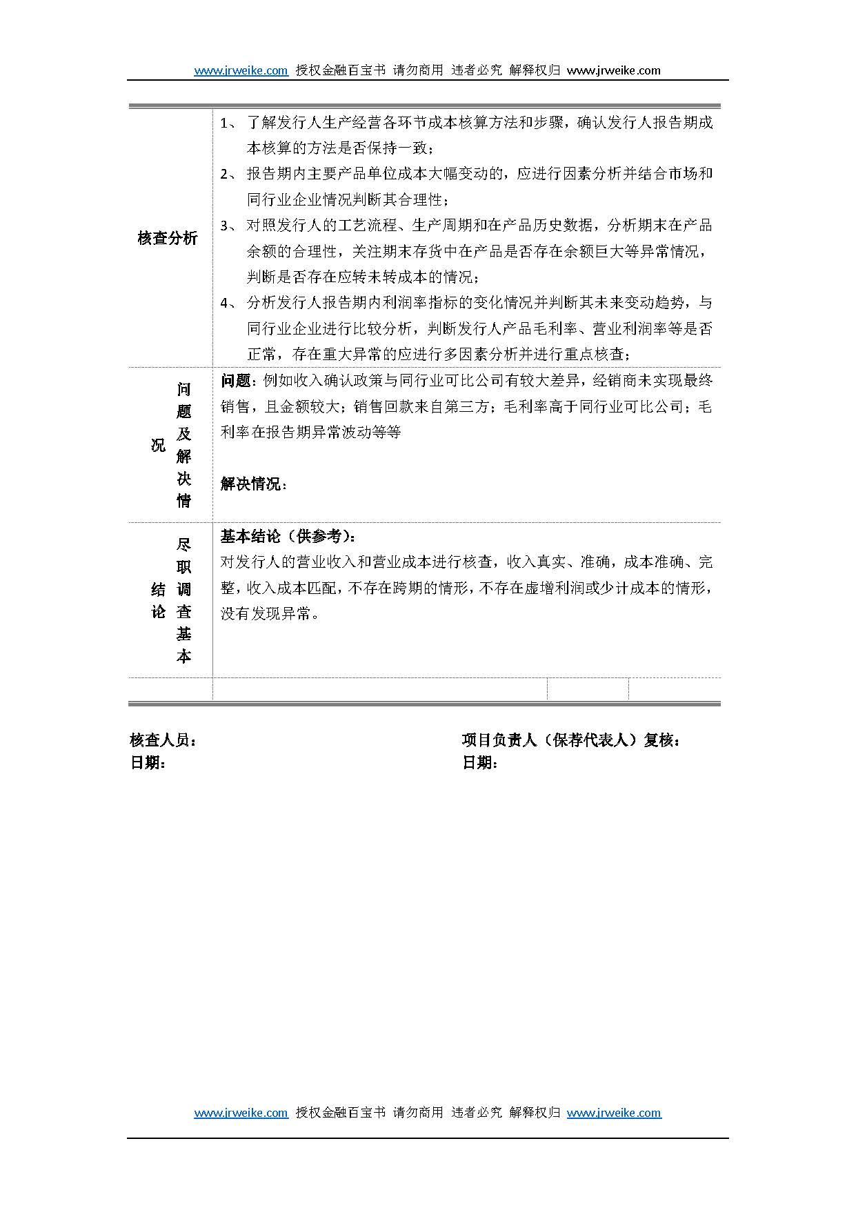
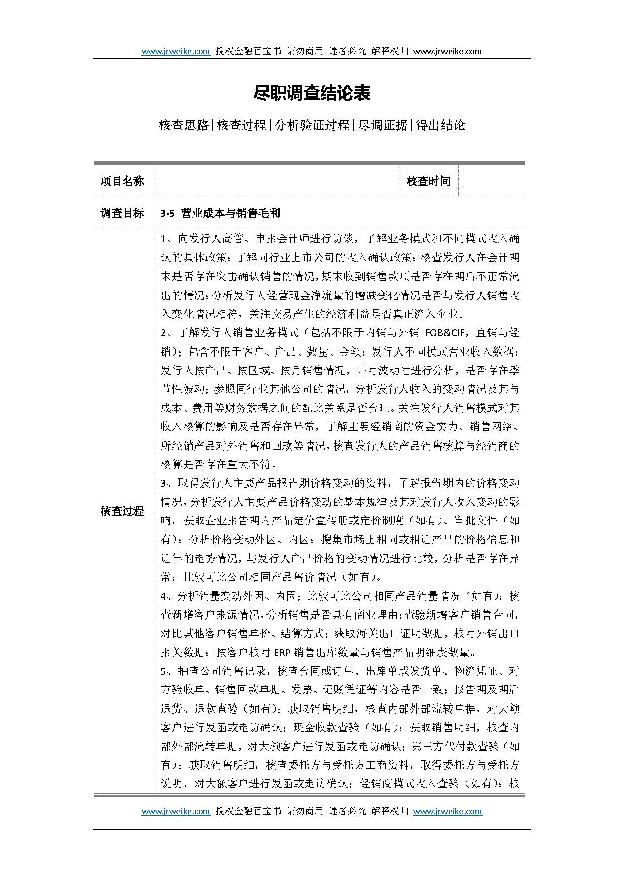
营业成本与销售毛利底稿-核查过程-分析-结论 1_页面_1.jpg
1_页面_4.jpg



二维码

扫码加我 拉你入群

请注明:姓名-公司-职位

以便审核进群资格,未注明则拒绝

2022-8-25 12:02:30
IPO-其他重要事项核查

【IPO尽职核查】共有一百多篇核查文章,后续可能更新会有几百篇,本来这几百篇文章可以通过几篇长文章即可写完,但是作者考虑到各位同仁看后即忘,分为节点把它打散,形成单篇文章放入星球,也是方便各位遇到如下问题,进去搜索即可。

运用方法:这里面的所有法言法语,各位保代、注册会计师、律师们都要在反馈的时候参考运用。监管是要求通俗易懂的语言书写招股文件,但是谁又敢用白话文写。所以法言法语必不可少。

IPO-其他重要事项核查



第一节发行人及其董监高诉讼、仲裁及行政处罚情况


一、调查目标

1、 调查发行人、发行人董监高是否披露与发行上市有关的诉讼、仲裁及行政处罚事项;

2、 发行人及其董监高有关的诉讼、仲裁及行政处罚事项对财务状况、经营成果、企业声誉、生产经营、未来前景等可能产生的影响。


二、调查内容

1、 取得法院通知书、判决书、仲裁通知书、行政处罚通知书、委托代理书等相关资料,检查其真实性;查阅有关网站,搜索发行人、控股股东、实际控制人、发行人董监高的诉讼、仲裁及行政处罚情况;取得发行人、控股股东、实际控制人、发行人董监高关于其诉讼、仲裁及行政处罚情况的说明;

2、 取得发行人控股子公司和持有发行人5%以上股份的主要股东(追溯至实际控制人)关于诉讼、仲裁事项的书面说明,确认上述人员是否存在前述重大诉讼或仲裁事项(注),及是否受到刑事诉讼;若有,取得相关文件和资料;

4、 确定律师已就发行人提供文件的真实性履行必要查验程序,并要求律师对发行人不能提供原件的复印件进行鉴证;

注:重大诉讼事项是指其所涉及的损害或赔偿金额超过公司流动资产10%或公司董事、监事、高级管理人员受到刑事起诉的诉讼事项,包括公司本部、子公司、公司董事、监事、高级管理人员以及持有5%以上公司股份的主要股东作为当事方的重大诉讼事项。




第二节 发行人重大合同情况(注)

重大合同是指交易金额在500万元以上或虽未达到500万元但对公司生产经营活动、未来发展或财务状况具有重要影响的合同,具体包括:重要的联营、合约、收购、兼并合同;征用土地合同;大额贷款或拆借合同;重大融资租赁合同;长期原材料、零配件供应合同;重大承包经营、租赁经营合同等,上述合同包括公司子公司对外签订的合同。规模较大(总资产规模为10亿元以上)的发行人,可视实际情况决定重大合同的交易金额标准。

一、调查目标

1、调查发行人所有重大合同及其内容;


二、调查内容

1、 与发行人律师、会计师进行沟通,对发行人重大合同的标准、调查的范围和方法进行协调,并共同进行调查;

2、 取得发行人所有正在履行或已经签订尚未履行的重大合同,以及占最近三年收入或采购金额在10%以上的已履行完成的合同;查阅合同内容,分析其与发行人经营成果的关系;

5、核查律师是否已披露重要合同,是否对合同的合法性、有效性、对本次发行上市的影响等发表意见,并确认我方意见不存在实质性差异。



二维码

扫码加我 拉你入群

请注明:姓名-公司-职位

以便审核进群资格,未注明则拒绝

2022-8-27 21:10:24
wind1976 发表于 2018-6-27 22:07
证监会现场核查工作底稿之《A股首次公开发行IPO保荐底稿》 2018乃监管大年,新规频出。各种解读、各种培训、 ...
谢谢分享
二维码

扫码加我 拉你入群

请注明:姓名-公司-职位

以便审核进群资格,未注明则拒绝

2022-8-27 21:14:29
wind1976 发表于 2018-6-27 22:07
证监会现场核查工作底稿之《A股首次公开发行IPO保荐底稿》 2018乃监管大年,新规频出。各种解读、各种培训、 ...
谢谢分享
二维码

扫码加我 拉你入群

请注明:姓名-公司-职位

以便审核进群资格,未注明则拒绝

2022-8-28 17:04:04
thanks 4 sharing
二维码

扫码加我 拉你入群

请注明:姓名-公司-职位

以便审核进群资格,未注明则拒绝

2022-8-31 14:17:20
IPO-管理费用、销售费用核查要点

1、对人力成本的核查

(1)了解公司奖金、提成的核算制度,结合当年计提余额、次年1季度费用项目异常增长等情况,重点核查年终奖金、销售业务提成的发放是否存在延后确认的情况;

(2)取得公司各业务板块人员数量、工薪数额,对年均人力成本进行计算分析,与同行业或同地区市场人力成本水平进行比较,分析是否存在重大差距;

(3)核查公司五险一金的规范情况,以及对公司成本费用的影响程度,对于劳动密集型企业应尤为关注。



2、对支付销售佣金返利的核查

结合企业行业特点如医药保健品行业、经销商制企业,通常均存在较大的佣金返利,该等佣金返利有通过发票/白条冲账、产品折扣、下游中间商间接承担等多种形式兑现。

对于该类企业,应重点了解其佣金返利内控制度、业务合同,结合其佣金返利政策测算相应数据并与报表数据进行核对。对于产品折扣方式兑现的一般由于存在业绩考核期,往往存在延后确认的情况,应协同会计师核查其影响金额及会计确认期间的合理性;对于发票/白条冲账的应重点关注对企业所得税费用税前扣除金额的影响以及税务处罚情况等。



二维码

扫码加我 拉你入群

请注明:姓名-公司-职位

以便审核进群资格,未注明则拒绝

2022-9-13 06:31:42
IPO-环保瑕疵及环保处罚解决方案建议

《首发办法》第18条规定,发行人最近36个月内不得存在违反工商、税收、土地、环保、海关以及其他法律、行政法规,受到行政处罚,且情节严重的情形。“重大违法行为”是指违反国家法律、行政法规,受到刑事处罚或情节严重行政处罚的行为。最近三年重大违法行为的判断标准按照以下执行:

A. 受到刑事处罚的,原则上应认定为重大违法行为。

C. 存在被处以罚款以上行政处罚的行为,且其违法行为导致严重环境污染、重大人员伤亡、社会影响恶劣等的,无论是否提供处罚机关说明,均认定为重大违法行为。

D. 上述行政处罚主要是指工商、税务、土地、环保、海关、财政、审计等部门实施的,涉及公司经营活动的行政处罚决定。被其他有权部门实施行政处罚的行为,涉及明显有违诚信、对公司有重大影响的,也在此列。

E. 发行人合并报表范围内的各级子公司,对发行人主营业务和利润有重要影响的(超过50%),若存在重大违法行为,应视为发行人本身存在相关情形,根据上述标准予以审核。

F. 最近三年重大违法行为的起算时点,从刑罚执行完毕或行政处罚决定作出之日起计算。

方案建议:

根据《首发审核非财务知识问答》,保荐机构和发行人律师应对发行人的环保情况进行核查,包括:是否符合国家和地方环保要求,已建项目和已经开工的在建项目是否履行环评手续,公司排污达标检测情况和环保部门现场检查情况,公司是否发生环保事故或重大群体性的环保事件,有关公司环保的媒体报道,发行人有关污染处理设施的运行是否正常有效,有关环保投入、环保设施及日常治污费用是否与处理公司生产经营所产生的污染相匹配等问题。



二维码

扫码加我 拉你入群

请注明:姓名-公司-职位

以便审核进群资格,未注明则拒绝

2022-9-23 14:32:04
点赞感谢分享
二维码

扫码加我 拉你入群

请注明:姓名-公司-职位

以便审核进群资格,未注明则拒绝

2022-9-27 08:23:53
IPO-对赌条款特殊权益核查

三、科创板相关案例分析:

目前科创板中涉及对赌条款及其他特殊权益安排的案例情况如下:

公司名称

反馈问题

解决方案

安恒信息(688023)

泽璟制药

发行人及其控股股东、实际控制人与发行人其他股东之间是否存在对赌协议或特殊协议或安排,如有,请披露其签订时间、权利义务条款、违约责任等具体情况,是否存在纠纷或潜在纠纷,是否清理完成,是否对公司控制权产生不利影响,公司目前控制权是否稳定,是否存在严重影响发行人持续经营能力或者其他严重影响投资权益的情形

2、前述特殊股东权利的终止自协议签署后生效,且不存在任何以口头或书面与公司或/及公司实际控制人之间达成的任何影响股权稳定性或股东权利分配的协议

百奥泰

发行人、控股股东、实际控制人与其他股东的对赌协议的执行情况,是否存在触发生效的情形,是否存在纠纷或潜在纠纷;对赌协议是否符合《上海证券交易所科创板股票发行上市审核问答(二)》的规定

2、申报前发行人、发行人控股股东及投资人股东签署了补充协议对前述条款进行了清理,约定相关投资人不再享有历史上的前述条款项下的任何权利

前沿生物

发行人、控股股东、实际控制人与其他股东是否存在对赌协议;如存在,请说明对赌协议的内容及执行情况,是否存在触发对赌协议生效的情形,对赌各方是否存在纠纷或潜在纠纷,以及对赌协议是否符合审核问答的规定

2、已签署终止协议,前述条款全部终止,且不存在任何以口头或书面与公司或/及公司第一大股东、实际控制人之间达成的任何影响股权稳定性或股东权利分配的协议



二维码

扫码加我 拉你入群

请注明:姓名-公司-职位

以便审核进群资格,未注明则拒绝

2022-10-4 18:00:34
解答 | 财务核查、专项审计的抽查比例
解答|财务核查、专项审计的抽查比例1、会计师事务所:为审计;2、券商投行:为财务核查或财务自查;3、律师事务所:也有律所在做财务自查;4、经常有会员问到:抽凭比例、核查方法、注意事项;出口抽核比例、核查方法、注意事项;返点抽核比例、核查方法、注意事项;货币资金循环抽核比例、核查方法、注意事项; 1.png 2.png

二维码

扫码加我 拉你入群

请注明:姓名-公司-职位

以便审核进群资格,未注明则拒绝

2022-10-6 10:04:05
好贴就点赞,一起拿积分
二维码

扫码加我 拉你入群

请注明:姓名-公司-职位

以便审核进群资格,未注明则拒绝

2022-10-20 11:01:33
thanks for sharing
二维码

扫码加我 拉你入群

请注明:姓名-公司-职位

以便审核进群资格,未注明则拒绝

栏目导航
热门文章
推荐文章

说点什么

分享

扫码加好友,拉您进群
各岗位、行业、专业交流群